寧夏餐飲協會設89名副會長 去年新增42人 官方要求整改
寧夏餐飲飯店協會因擁有89名「副會長」引發網路關注,自治區聯合調查組1月18日發通告,指該協會換屆選舉負責人超額配置違法,選舉結果無效,並責令立即整改。
據《極目新聞》報道,寧夏餐飲飯店協會2025年4月換屆選舉結果顯示,共選出會長1人、常務副會長10人、副會長28人,新增副會長42人。2026年1月9日的協會三屆二次大會上,又新增補9名副會長,總計89名副會長,還不包括10名名譽副會長。
今年增加9名副會長
依據寧夏民政廳發布的《寧夏回族自治區行業協會商會章程示範文本》規定,行業協會負責人總數不少於5人,最多不得超過40人且為奇數。若計算會長1人、常務副會長10人、秘書長1名及所有副會長,該協會負責人總數已達91人,遠超法定標準。
面對質疑,該協會秘書長李龍1月15日回應稱,網傳「89人副會長」數據不對,實際負責人數為53人。李龍解釋差異來自三方面:計算了不實際參與會務的特邀副會長、存在名譽副會長等職位,以及工作人員失誤,已卸任的29名前任副會長名單未從公布名單中剔除。
李龍表示,協會之前執行舊的民間組織管理文件,按會員基數比例三分之一產生負責人。2022年頒布的《協會管理規定》明確要求負責人不超過40人,但協會未及時獲取新規,加上換屆時文件資料遺失,導致仍按舊規操作。
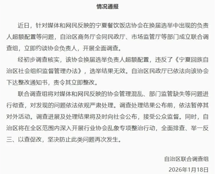
自治區商務廳會同民政廳、市場監管廳等部門成立聯合調查組,約談協會負責人並開展全面調查。經初步調查核實,該協會換屆選舉負責人超額配置,違反《寧夏回族自治區社會組織監督管理辦法》。
自治區民政廳已依法向該協會下達整改通知書,責令立即整改。調查處理結果公布前,依法暫停其對外活動。聯合調查組將對協會管理混亂、部門監管缺失等問題進行徹查,調查進展及處理結果將及時向社會公布。
文章授權轉載自《中天新聞網》,按此查看原始文章












