北京爆發酒吧群組,涉事酒吧所在的三里屯一帶強檢。(中新社)
北京疫情反彈,昨日新增65宗本土個案,包括34宗確診、31宗無症狀感染,主要是「酒吧群組」擴大。北京市政府今日舉行疫情記者會,指今日零時至下午3時再新增33宗個案,而自上周四至今,朝陽區三里屯「天堂超市酒吧」群組個案累計166宗,包括145名顧客和2名酒吧員工、19名密切接觸者,波及14個行政區及北京經濟技術開發區。
北京市政府:酒吧群組比新發地疫情更難防控
北京市政府指出,今次酒吧群組來勢兇猛,防控難度超越2020年6月的新發地農產品批發市場群組,目前仍然有外溢擴散風險,朝陽區將自明日(13日)起針對患者相關街鎮及距風險區域較近的區域連續3天核酸檢測,努力在最短時間消除風險隱患。
酒吧群組有患者無核酸證明照入到酒吧
為防範疫情傳播,朝陽區內與民生保障無關的文娛康樂場所一度暫停營業約一個月,至上周一獲准重開,但必須嚴格落實進入場所時掃健康碼、量體溫、查驗72小時內核酸陰性證明等。不過,根據北京市政府上周五的通報,其中一名感染者自稱上月26至上周三期間都未做過核酸檢測,但曾於上周一晚光顧天堂超市酒吧,上周三晚發燒也沒有做檢測,繼續於上周四凌晨光顧天堂超市酒吧,同日作為密切接觸者做核酸檢測,結果為陽性。
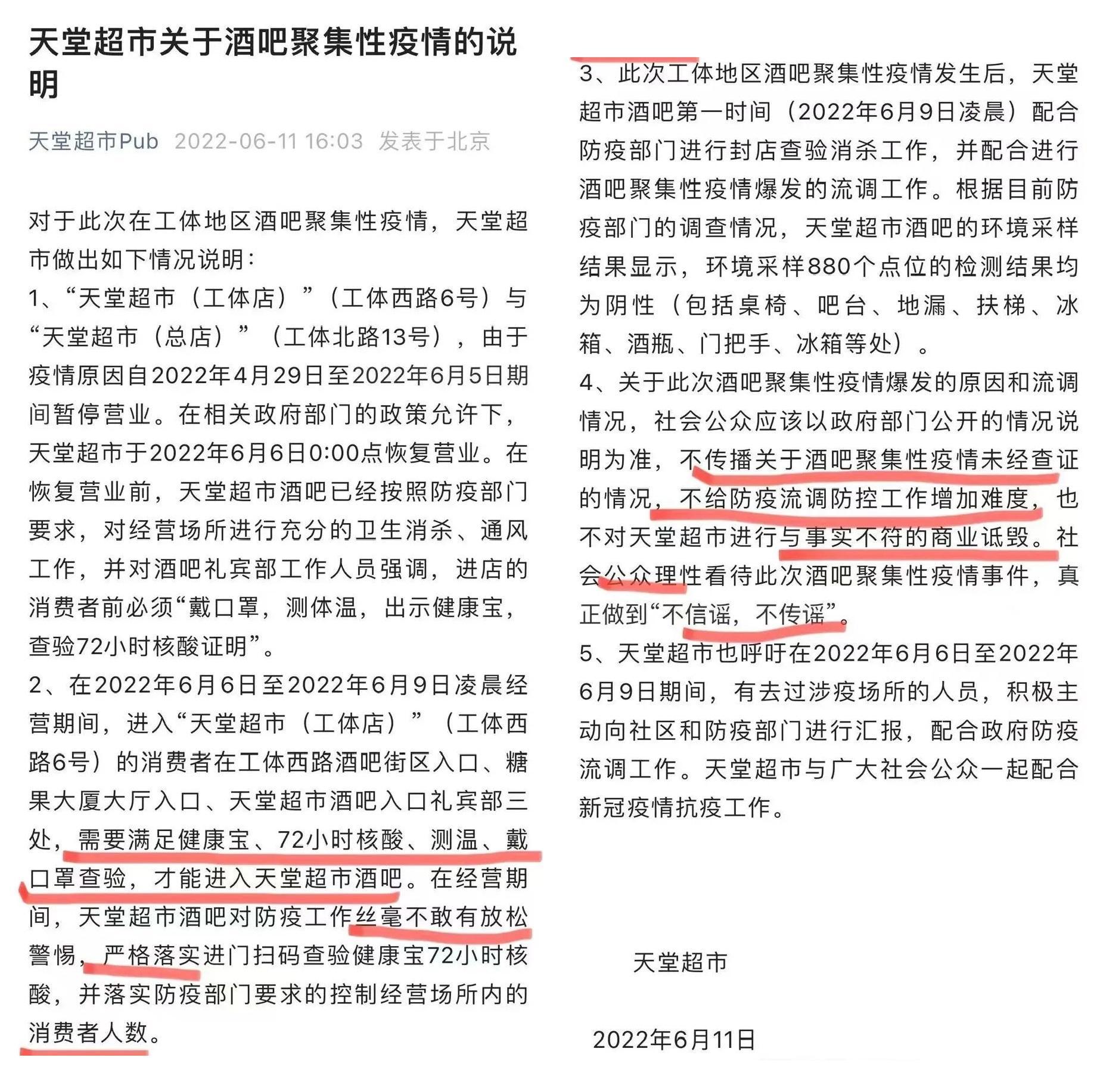
天堂超市酒吧群組擴大後,朝陽區政府再要求全區歌舞娛樂場所及網吧自上周四下午2時起暫停營業。天堂超市酒吧則在上周六於微信公眾號發文,強調恢復營業後「對防疫工作絲毫不敢有放鬆警惕」,嚴格落實掃碼及查驗核酸證明等,呼籲民眾理性看待酒吧群組,「不信謠、不傳謠」。相關文章隨後刪除。
內地增196感染 內蒙古佔最多有86宗
內地整體疫情方面,昨新增196宗本土個案,包括122宗確診、74宗無症狀感染,內蒙古分別佔78及8宗,上海分別佔10及19宗,遼寧、廣西、雲南、河北、吉林、重慶及福建都有零星個案。
台灣增50643確診 抗疫指揮官陳時中受感染
台灣方面,今日新增50,643宗本土確診、163宗死亡,本土確診累計逾281萬宗,今年病歿個案累計3,318宗。中央流行疫情指揮中心指揮官陳時中今早感全身痠痛、流鼻水、打噴嚏,快速檢測呈陽性,經醫生視像診症後確診,目前正居家照護,身體狀況良好,但因有吸煙史、曾安裝心臟支架,且年齡大於65歲,屬高風險人群。










