dadblk3 madblk3
adblk3
adblk3
中國
出版:2022-Jul-18 23:08
更新:2022-Jul-18 23:08

拍蒜斷刀︱張小泉總經理稱「中國人切菜方法不對」 網民:退出中國市場吧

分享:
廣州有消費者用張小泉菜刀拍蒜頭,結果菜刀一拍就斷。(互聯網) 張小泉總經理夏乾良指,中國人的切菜方法是錯的。(互聯網)

有近400年歷史的中華老字號刀剪廠「張小泉」近日因為「菜刀不能拍蒜」引起全國熱議後,周一又因為總經理一席「刀法論」再度登上微博熱搜榜。

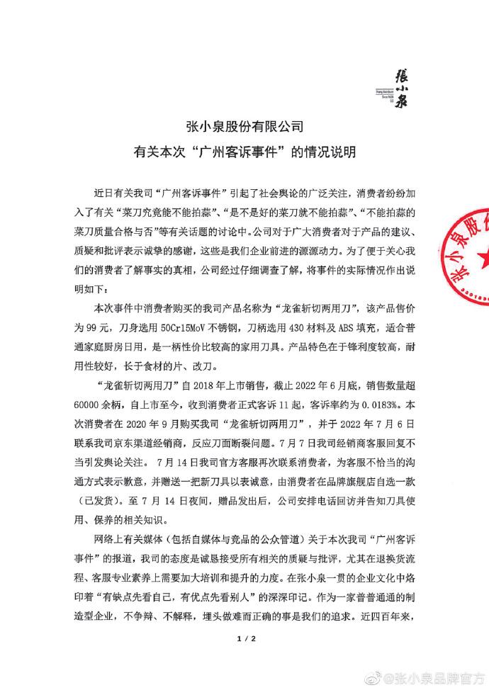
廣東廣州王女士日前使用張小泉菜刀拍蒜頭,結果菜刀一拍即斷。王女士隨即向張小泉客服投訴,結果獲得「菜刀不能拍蒜」的回應。張小泉上周五在微博解釋,涉事刀具為「斬切兩用刀」,刀身選用「50Cr15MoV」不鏽鋼,「一般而言,張小泉的常規刀具是可以拍蒜的」,但並非所有刀都適合拍蒜,一些硬度較高或者有專用用途的刀,若果用來拍蒜,「有斷刀的風險」。

adblk4

張小泉:可能會研發專門拍蒜的刀

張小泉相關負責人甚至向內媒表示,可能會因應消費者需求,研發專門用來拍蒜的刀。

內地不少網民對於張小泉的解釋大為不滿,質疑是「狡辯」、「裝蒜」,但有內媒拆解,菜刀硬度越高就越鋒利、越脆,「(硬度)50Cr的菜刀確實不能拍蒜」,認為張小泉錯在不考慮國內大多數家庭「一把菜刀走天下」,盲目將品牌高端化。

張小泉總經理:推出斜頭刀是「消費者教育」

還有網民翻出張小泉總經理夏乾良今年3月接受媒體訪問的片段,片中夏乾良直言,「你學了幾十年的切菜是錯的……所有的米其林(米芝蓮)廚師都不是這樣(直上直落)切的」,而是用刀頭作為支點來切,「振幅小」,因此米芝蓮廚師「切的肉片更薄、黃瓜片更透明」,「所以他切得薄切得快,你切得厚切得慢」,又指張小泉在國內菜刀還是「方方正正」時,就根據上述原理推出了「斜頭」菜刀,「那不是設計感,那是消費者教育」。

adblk5

張小泉對於菜刀不能拍蒜的正式回應。(互聯網) 張小泉對於菜刀不能拍蒜的正式回應。(互聯網)

涉「張小泉」最少6話題同日登微博熱搜

「張小泉總經理稱中國人切菜方法不對」這個話題隨即衝上微博熱搜榜,張小泉隨後表示會有正式回應。網民紛紛批評,「買把菜刀還要聽你的教育」、「中國才是做菜的嫡祖,米其林是營銷」,甚至稱「退出中國市場吧,總經理一句話得罪全部中國人了」、「張小泉多老的民間傳出來的品牌啊,這個經理在敗祖宗家業啊」。

周一截至晚上10時半,涉及張小泉的微博熱搜話題前50位除了「張小泉總經理稱中國人切菜方法不對」,還有「張小泉競爭對手直播菜刀拍蒜」、「王麻子 指了一天的蒜」、「張小泉為甚麼不能拍蒜」、「不能拍蒜的菜刀等於放棄中餐市場」及「張小泉稱正在擬官方聲明」。

張小泉競爭對手直播22小時拍蒜 賣出近千把刀

比張小泉年輕23年的中華老字號刀剪廠「王麻子」,在「張小泉不能拍蒜」事件發酵後馬上出擊,上周四下午2時起連續直播拍蒜近22小時,觀看人次達45萬,惟銷量只有989件,銷售額82,553元人民幣。期間男主播亦提到,「(刀具)碳含量越低,韌性就會越低一些,越硬的鋼材越脆」。

張小泉對手王麻子上周四直播拍蒜22小時,賣出近千把刀。(互聯網) 內地網民對於「張小泉不能拍蒜」連串事件的反應。 內地網民對於「張小泉不能拍蒜」連串事件的反應。 內地網民對於「張小泉不能拍蒜」連串事件的反應。 內地網民對於「張小泉不能拍蒜」連串事件的反應。 內地網民對於「張小泉不能拍蒜」連串事件的反應。

ADVERTISEMENT

ad

恭喜你!獲取1分 !

更多積分任務