俄羅斯入侵烏克蘭的戰事升級,俄羅斯連日空襲烏克蘭全國多個重要城市,並多次要脅或使用核武。中國駐烏克蘭大使館周二晚發布緊急撤離通知,當中包括為在烏中國公民提供轉移撤離指南和領事服務安排。
中國駐烏大使館發布緊急撤僑通知。(Google Map)
中國駐烏大使館會在基輔、敖德薩、利沃夫3個城市,安排免費大巴接載離開。對於準備自行撤離的人士,大使館建議除了做好汽車、燃油等準備外,亦建議提前辦理擬入境第三國的簽證,並向大使館報備,以備不時之需。目前至少有200多名中國公民求助,其中180人選擇集體撤離。而在今年3月,已有約6,000中國公民撤離。
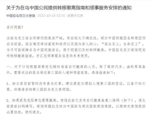
《央視新聞》今早報道,中國駐烏克蘭大使館發《關於為在烏中國公民提供轉移撤離指南和領事服務安排的通知》。通知稱當前烏克蘭安全形勢複雜嚴峻,存在較大不確定性。為盡可能保障在烏中國同胞安全,便於同胞們及時轉移撤離,中國駐烏克蘭使館現發佈轉移撤離指南,並匯總領事服務資訊供參考使用。
中國駐烏克蘭大使館撤僑通知。(中國駐烏克蘭大使館網頁截圖)
中國駐烏克蘭大使館公布的轉移撤離指南及總領事服務資訊包括以下幾點:
1. 隨時準備自行撤離的人員,除了做好汽車、油料等準備外,需要關注的是烏周邊第三國的入境和停留政策。具體指南如下:
2. 對於希望集中轉移撤離至第三國人員,大使館將安排免費大巴車集中轉移,集結出發點為基輔、奧德薩、利沃夫。使館會提前發佈集結通知,請大家就近選擇集結出發地並自行按時抵達,按時乘車。
3. 安全轉移至第三國後,建議及時乘坐商業航班或包機回國。如堅持在第三國停留,需留意當地有關的法律規定。
4. 如希望在轉移至第三國後由大陸國內派商業包機來接,中國駐有關國家使館將根據登記人數視情向國內提出申請。
通知還公布包括摩爾多瓦、匈牙利和波蘭在內烏克蘭附近部分國家對中國公民入境政策及赴中國航班資訊。
有傳媒指,按過去中國大陸在各國的撤僑與救援操作模式,當地的中國大使館也會受理尋求協助的台灣人。









