dadblk3 madblk3
adblk3
adblk3
中國
出版:2023-Aug-15 19:30
更新:2023-Aug-15 19:30

盤點深圳5大寵物公園 毛孩賣萌社交樂園(附寵物入境攻略 )

分享:
盤點深圳5大寵物公園!毛孩賣萌社交樂園。

盤點深圳5大寵物公園!毛孩賣萌社交樂園。

adblk4

愈來愈多人喜歡飼養寵物,但帶牠們出街時常常遇到不少限制。近年,深圳市政府在各區興建了11座免費寵物公園,設置了專屬設施,打造新一代寵物社交圈。本文盤點其中5個寵物公園,這些寵物公園有哪些特色?港人如何申請寵物入境?本文一一解答。

文:當代中國

深圳首個寵物公園 景田北六街寵物主題園

位於深圳市中心的福田區,2019年便在景田北六街街心公園內建成了一個寵物主題園,是深圳首個寵物公園。公園分為活動區及休閒區。活動區有專門為寵物而設的設施,大塊草地可以供寵物盡情奔跑玩耍。此處還有專屬的訓練設施及洗手池,以及寵物飼養的知識普及設施,實用又貼心。

adblk5

至於休閒區,則是主人拖着愛寵散步地方,有不少花卉和植被,可供人寵欣賞。

名稱:景田北六街街心公園寵物主題園

地址:深圳市福田區景田北六街與花景道交叉口

交通:2號線香梅北站B3出口;9號線梅景站

深圳福田區景田北六街寵物公園,當中設施以寵物角度出發,是深圳首個專屬的寵物公園,也是離香港最近的寵物公園。 (網上圖片)

深圳福田區景田北六街寵物公園,當中設施以寵物角度出發,是深圳首個專屬的寵物公園,也是離香港最近的寵物公園。 (網上圖片)

光明區寵物公園 彩虹賽道最搶眼

以遊樂設施而言,位於光明區的寵物公園要算是相當富有色彩了。這裏有一條色彩豐富的跑道,跑道上設有障礙設置,如跳圈、小山丘等,四周有圍欄,貓與狗可以盡情奔跑。

寵物的「健身器材」也是數一數二,有跳高桿、高低台、鑽桶、獨木橋等,另外大草地也是主人和萌寵的歡樂好去處。

adblk6

名稱:光明區寵物公園

地址:光明區玉塘街道長圳社區大雁山入口處

深圳光明區寵物公園以色彩豐富見稱,園內的彩虹跑道,可供主人訓練寵物。(圖片來源:沅有芷兮@小紅書)

深圳光明區寵物公園以色彩豐富見稱,園內的彩虹跑道,可供主人訓練寵物。(圖片來源:沅有芷兮@小紅書)

龍華區簡上社區公園 8600呎空間任跑

同樣充滿色彩的,有位於龍華區的簡上社區公園。這裏有800平方米(相等於8,600多呎)的空間,寬敞的大草坪是一大特色。

提供給萌寵的遊樂設施應有盡有,包括8字型的大型跑道、跳高桿等,四周更設有圍欄,放開寵物繩也不必擔心寵物走失,堪稱寵物天堂。

最具特色的,要算是動物衛生間。衛生間內設有拾便袋、拾便紙、大便投放處、洗手池、垃圾桶、寵物便池,輕輕鬆鬆帶寵物去廁所。

adblk7

名稱:簡上社區公園萌寵樂園

地址:龍華區新區大道與簡上路交叉口西北100米

龍華區簡上社區公園內的萌寵樂園,8,600多呎空間,色彩豐富而且設施齊全。(圖片來源:愛龍華簡上社區公園@小紅書)

龍華區簡上社區公園內的萌寵樂園,8,600多呎空間,色彩豐富而且設施齊全。(圖片來源:愛龍華簡上社區公園@小紅書)

大鵬寵物公園 配套設施齊全

這個是大鵬新區首個寵物主題公園,集「遛狗」、散步、運動等功能於一身,既能讓寵物盡情奔跑,又給寵物提供足夠健身設備。

公園內豐富的娛樂設施有寵物跳躍台、鑽圈、繞桿、訓練蹺蹺板、爬坡、過橋等等,能提升寵物的敏捷度和體能。據社交平台的評論,美中不足的是,此處因為空間太大且沒有圍欄,很容易令狗貓走失。

名稱:大鵬新區寵物公園

adblk8

地址:大鵬新區福新北路禾塘山水公園對面 (葵涌街道大寶幼兒園斜對面)

位於大鵬新區的寵物公園,地方大寵物設施多,有不少設施可供小朋友攀爬。 (圖片來源:阿貓阿狗@小紅書)

位於大鵬新區的寵物公園,地方大寵物設施多,有不少設施可供小朋友攀爬。 (圖片來源:阿貓阿狗@小紅書)

龍崗河幹流寵物樂園 打卡珍珠灘日落美景

想尋找有河流的戶外地方,龍崗河幹流寵物樂園就是一個理想地方。這裏位於龍崗河幹流珍珠灘,地方雖然不大,但河道上有石級,有水道,也有長長的石路,是天然的寵物樂園。這裏可以看到日出日落美景,也是打卡拍攝「大片」的好地方。

珍珠灘就在U夢廣場附近,原本已是龍崗的濕地公園,在增設了寵物設置之後,成為了人與寵物共樂的好去處。

adblk9

名稱:河幹流寵物公園

地址:龍崗區濕地公園(導航U夢廣場)

交通: 地鐵3號線雙龍站A出口

深圳龍崗河幹流寵物樂園是唯一一個建在河道上的寵物公園,小朋友可以在水上與貓貓狗狗一同玩樂。(圖片來源: Kovy@小紅書,Own@小紅書) (當代中國製圖) (當代中國製圖) 資料來源:深圳市人民政府口岸辦公室(當代中國製圖)

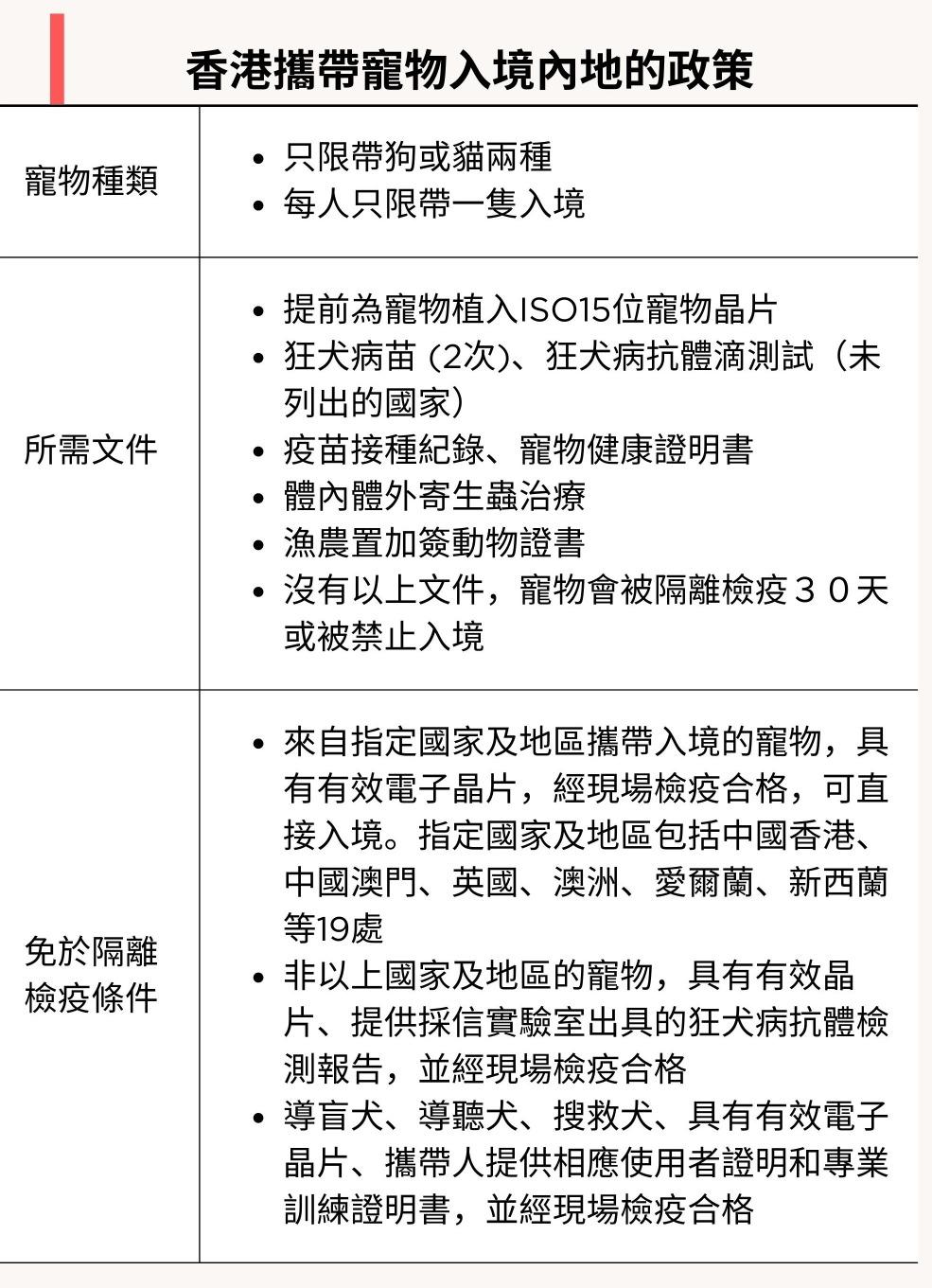
香港的寵物公園不多,空間也狹窄,所以對於港人來說,深圳的寵物公園就顯得十分珍貴了。深圳市人民政府口岸辦公室對寵物入境設立了規則,包括只容許貓和狗隻入境,每次每人只可帶一隻入境,另外寵物需要植入晶片。如果材料齊全,晶片合格,可通過內地任何口岸入境。詳情見上表。

本文獲「當代中國」授權刊出,歡迎關注:https://www.ourchinastory.com/

ADVERTISEMENT

ad

恭喜你!獲取1分 !

更多積分任務