私樓動輒過萬呎價,與薪水睇齊;公屋入息上限嚴謹,薪水一下子打破。這類夾心階層的置業辦法,就是申請居屋。隨着2020年新一批居屋將推售近7,000伙,包括火炭彩禾苑、粉嶺皇后山山麗苑、馬鞍山錦駿苑及鑽石山啟翔苑,對夾心階層又再是一次難得的機會。雖然疫情影響下,押後申請程序,不過房委會仍然預料將收到超過30萬份申請表。申請人要增加「中獎」機會,必須從了解「綠表」及「白表」開始。
綠白表比例擬4:6
每次居屋計劃推出的單位,都會以特定比例分配予綠表及白表申請者,據悉新一批居屋的綠、白表比例定為4比6,未用盡的綠表配額將會撥歸予白表申請者。參考去年比例5比5,但就被人批評,綠表申請人數遠低於白表申請人數,變相削弱白表申請者的上車機會。
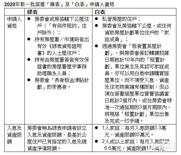
白表入息及資產限額變更
白表申請人的入息及資產限額也有所調動,以2人或以上家庭為例,由去年每月入息限額5.8萬元,放寬至6.6萬元;而資產限額則由201萬元收緊至170萬元。
「家有長者」成為黃金入場券 助申請人加快上樓
一般而言,無論綠表,抑或白表,一人申請者的揀樓次序必定排列最後。對於焦急的上車客而言,不妨考慮參加「家有長者優先選樓計劃」,或可獲優先編配居屋單位。計劃的條件頗為嚴格,具有綠表資格的二人或以上家庭,或白表核心家庭且為夫妻、父母子女、祖父母與孫兒(孫兒父母均去世)的家庭組合申請人,家庭成員中有一名年滿60歲的年長親人,便可選擇參加「家有長者優先選樓計劃」。值得留意的是,曾受各項資助置業計劃的前業主、聯名業主或前借款人及其配偶,均不合資格申請。
案例:
從未曾置業的Bobby今年剛剛18歲,與六旬父親以「家有長者優先選樓計劃」渠道申請居屋。申請後,Bobby接獲房委會電話通知,指其父親曾是居屋業主,代表Bobby再不能夠與父親一起參加該計劃,而該申請亦一概作廢。換言之,Bobby只可以其他核心家庭申請者資格等,與父親共住。所以申請人在填寫申請表前,必須了解所有家庭成員的背景資料,否則只會浪費上車機會。
資料來源:中原地產









