dadblk3 madblk3
adblk3
adblk3
娛樂
出版:2024-Mar-11 21:25
更新:2024-Mar-11 21:25

張學友染新冠取消上海騷 退票賠償粉絲交通住宿

分享:
學友感染新冠被迫取消3場上海騷。

學友感染新冠被迫取消3場上海騷。

adblk4

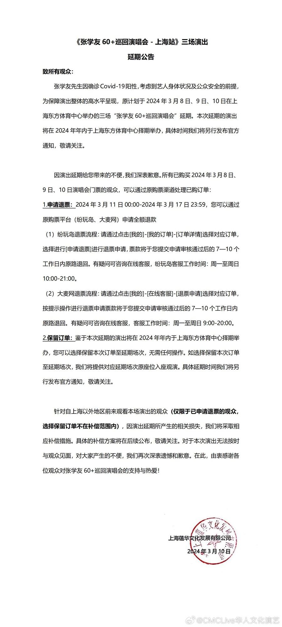
張學友日前確診新冠肺炎,即時取消上海3場巡迴演唱會,學友之後透過經理人公司向粉絲道歉。主辦單位昨日發布賠償事宜。如粉絲選舉退票,可憑單據報銷。中國國內機票賠償上限2,000人民常幣;國際機票上限5,000人民幣,再加上海酒店每晚800人民幣。

主辦單位發布退票聲明。

主辦單位發布退票聲明。

明年補辦騷

主辦單位同時宣布,學友3場上海騷將會延至明年3810日舉行,粉絲可保留門票等待明年欣賞。退票方案公布後,網民大讚學友處事周到,補償細心,令支持他的樂迷安心。另外,學友表示正服用新冠特效藥,腹瀉已停止,但還有輕微發燒和骨痛。目前在家中隔離。

adblk5

ADVERTISEMENT

立即更新 /下載AM730手機APP 體驗升級功能

ad

恭喜你!獲取1分 !

更多積分任務