Eason暈倒玫腮骨骨裂,需至少6星期自然癒合,原定下月舉行佛山演唱會需延期。
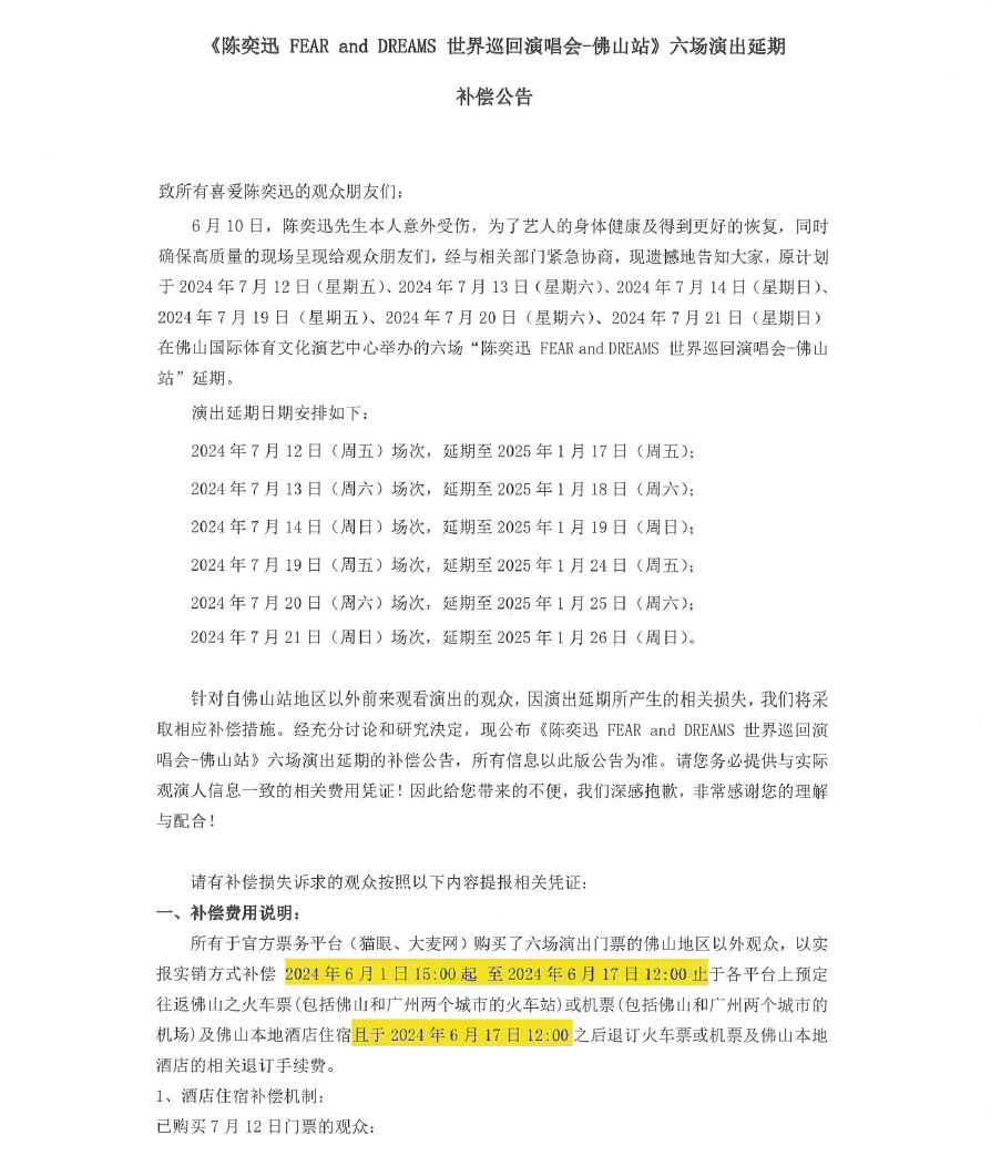
陳奕迅 (Eason) 於上周一(10日)因打網球不幸中暑休克暈倒受傷,令重慶演唱會延期,Eason經理人甘菁菁(Lisa)表示,經過醫生團隊一星期的專業治療及悉心照顧後,目前Eason康復進度良好,預計兩天後應可出院回家休養。但醫生團隊根據檢查報告作評估後,因骨裂需約6星期時間自然癒合,建議Eason最好給予身體充足時間休息及進行復康物理治療,以確保日後演出質量不受影響。故此,主辦單位今日公布原定於7月12-14日、19-21日的「陳奕迅Fear and Dreams」6場佛山站演唱會需延期至明年1月舉行。
「吹神」要停口 暫吃流質食物
甘菁菁續指Eason目前精神狀態很好,傷口已經拆線 : 「根據醫生評估,Eason康復期需6個星期,所以我哋希望佢完全康復先至演出。醫生非常專業,傷口縫合得好好,傷口只是輕微見到一條幼線,目前他只可以進食流質食物,如粥及軟綿綿的東,如冬瓜、雞蛋、肉碎等等,好讓腮骨骨裂位置盡量休息,等待自行癒合。」被問到Eason可有消瘦時,甘菁菁指Eason只是有點清減,籲大家不用擔心,「佢精神體力全部都ok,只係唔可以大力咬碎食物住,又盡量唔好講太多嘢。」她對受影響的歌迷朋友們帶來的失望及造成的不便,表示誠摯歉意,希望請大家諒解。
黑暗過後是晨曦
Fear and Dreams團隊及Eason衷心感謝各位歌迷朋友一直的支持及關心。人生就如演唱會的主題一樣,有Fear同時必定會有Dreams,黑暗過後迎來的將會是晨曦。希望大家繼續靜心等待Eason完全康復,Eason及演出團隊將以最好狀態與大家再次見面,再次感謝大家的諒解和支持。有關延期 (包括詳細延期日子) 及補償安排,主辦方廣州寶輝文化發展有限公司將向大家公布,敬請留意。















