dadblk3 madblk3
adblk3
adblk3
本地
出版:2021-Mar-01 18:41
更新:2021-Mar-01 18:41

認真落實|內地規劃2035年建成京台高鐵

分享:
內地規劃到2035年打造成6軸、7廊、8通道交通網絡,其中一條主軸將通往台北。(互聯網)

內地規劃到2035年打造成6軸、7廊、8通道交通網絡,其中一條主軸將通往台北。(互聯網)

adblk4

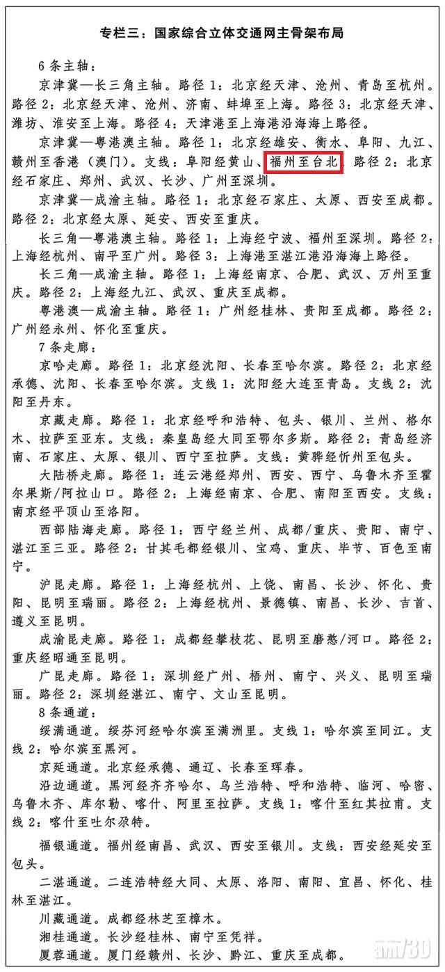
中共中央、國務院近日印發《國家綜合立體交通網規劃綱要》,要求在2021至2035年期間加快建設交通強國,構建現代化高質素國家綜合立體交通網,以支撐現代化經濟體系和社會主義現代化強國建設,各地區各部門要結合實際,認真貫徹落實。《綱要》提出,具體布局是到2035年建成約70萬公里交通網絡,並以「6條主軸」、「7條走廊」、「8條通道」為主骨架,其中「京津冀——粵港澳主軸」支線之一是「福州至台北」。

內媒期待高鐵修到台灣

內地「十三五規劃」已將「北京至香港(台北)高鐵」納入,並在「中長期高速鐵路網規劃示意圖(2030年)」中,以虛線顯示這條由福建福州延伸至台北的「規劃研究高速鐵路」。內媒「觀察者網」昨表示,北京至福建福州段鐵路「京福高鐵」重要延伸段「福(州)平(潭)鐵路」已於去年12月通車,內地首座公鐵兩用跨海大橋——「平潭海峽公鐵大橋」同步啟用,而平潭縣地處台灣海峽要衝,距台灣僅68海里,是大陸距台灣最近的島縣,「這裡開通高鐵,必然是離台灣最近的高鐵……期待不久的將來,鐵路修到台灣,平潭成為去往寶島最近的一個『中轉站』」。

adblk5

相關新聞:福建平潭跨海大橋合龍 國資委:往台灣重要通道

此外,《綱要》指出,「6軸」即是以綜合性、多通道、立體化、大容量、快速化的交通主軸,加強京津冀、長三角、粵港澳大灣區、成渝地區雙城經濟圈這「4極」之間的聯繫,打造內地綜合立體交通協同發展及國內國際交通銜接轉換的關鍵平台,充分發揮促進全國區域發展南北互動、東西交融的重要作用。

6軸、7廊、8通道細節。(互聯網)

6軸、7廊、8通道細節。(互聯網)

「7廊」加強「4極」的輻射,加強「極」與「組群」和「組團」之間的聯繫。「8通道」則加強「主軸」與「走廊」之間的銜接協調,加強「組群」與「組團」之間、「組團」與「組團」之間的聯繫,加強資源產業集聚地、重要口岸的連接覆蓋。

adblk6

「極」、「組群」和「組團」是按國家區域發展戰略及國土空間開發保護格局,結合未來交通運輸發展和空間分佈特點來劃設的3類重點區域。「極」有4個,「組群」則有8個,分別是長江中游、山東半島、海峽西岸、中原地區、哈(爾濱)長(春)、遼中南、北部灣及關中平原。「組團」有9個,分別是呼包鄂榆、黔中、滇中、山西中部、天山北坡、蘭西、寧夏沿黃、拉薩及喀什。(見第一幅圖)

打造「123出行交通圈」

《綱要》還提出,到2035年,要基本建成便捷順暢、經濟高效、綠色集約、智慧先進、安全可靠的現代化高質素國家綜合立體交通網,實現國際國內互聯互通、全國主要城市立體暢達、縣級節點有效覆蓋,有力支撐「全國123出行交通圈」及「全球123快貨物流圈」。

adblk7

「全國123出行交通圈」即「都市區1小時通勤、城市群2小時通達、全國主要城市3小時覆蓋」。「全球123快貨物流圈」即「國內1天送達、周邊國家2天送達、全球主要城市3天送達」。

福平鐵路平潭海峽公鐵兩用大橋已於去年12月通車。(中新社)

福平鐵路平潭海峽公鐵兩用大橋已於去年12月通車。(中新社)

ADVERTISEMENT

立即更新 /下載AM730手機APP 體驗升級功能

ad

dadblk8 madblk8

恭喜你!獲取1分 !

更多積分任務