dadblk3 madblk3
adblk3
adblk3
本地
出版:2021-Sep-17 04:30
更新:2021-Sep-17 04:30
日報

推萬計內地實習工作機會 大禮包助港青融入國家發展

分享:

為推動本港融入內地及大灣區發展,近年頻頻推出新政策。中華全國青年聯合會也出台8項惠及本港青年的舉措,涵蓋學業、就業、創業、實習等方面,中聯辦青年工部長張志華形容是中央送來的「大禮包」,民政事務局長徐英偉冀港青珍惜機會,做好準備。有人力資源顧問指,若打算參加計劃,應準備好開放心態接受新文化。
 

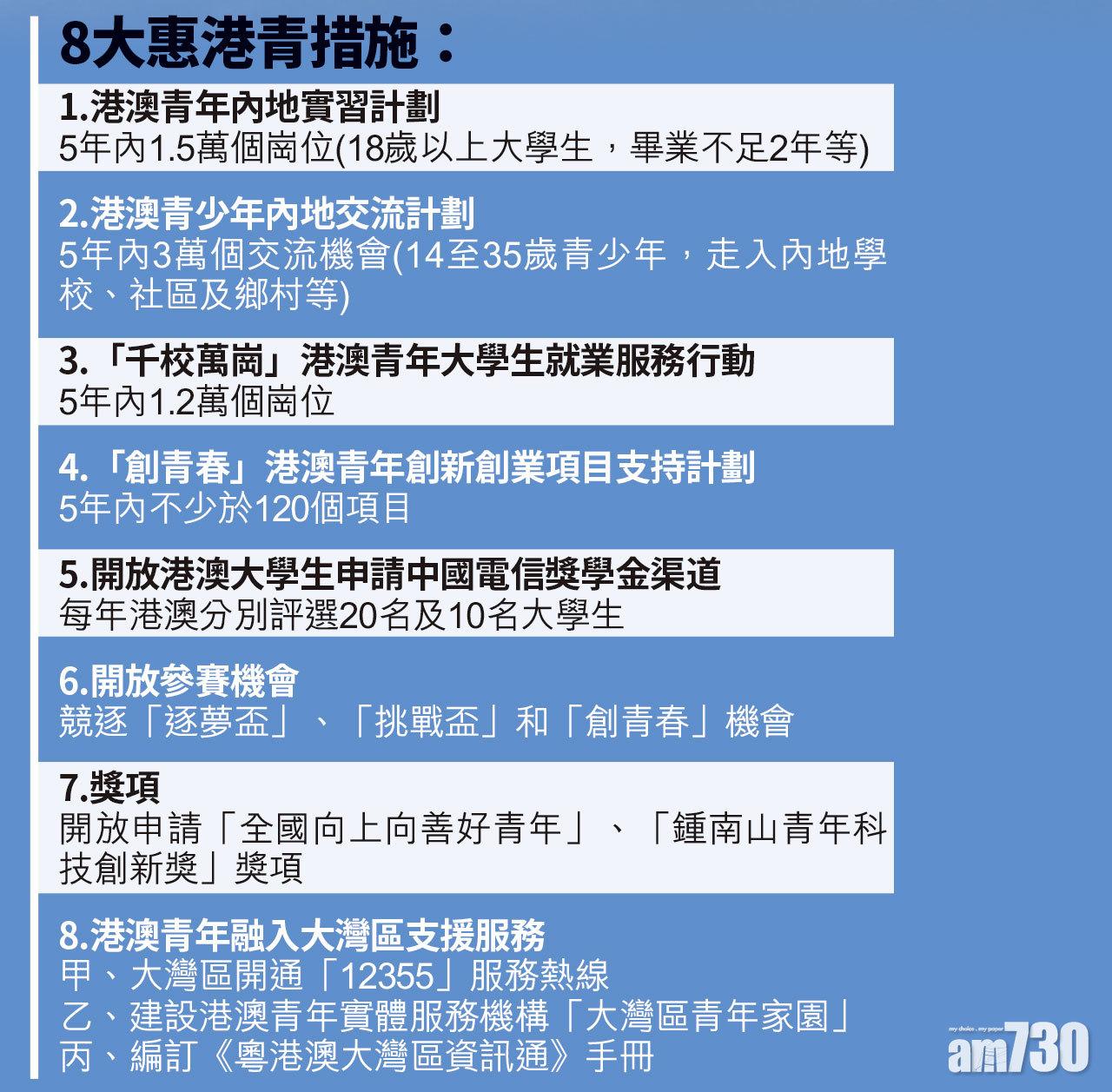
全國青聯在中央支持下推出8項促進港青融入國家發展措施,昨中港當局一同舉行「中央惠港青年措施宣講會」,解釋及分享相關措施。涉實習、工作和創業的措施,包括5年內向香港青年提供1.5萬個內地實習職位、3萬個內地交流機會、1.2萬個就業崗位、支持不少於120個港澳青年創業項目。實習機構包括國家機關、中央企業、金融單位等。教育方面,讓青年可申請「全國向上向善好青年」、「鍾南山青年科技創新獎」等獎學金,亦提供更多機會參與全國性青年科創賽事等。在大灣區,開通「12355」港澳青年服務熱線、建議實體服務機構等,為港澳青年融入大灣區提供支援。張志華形容是「大禮包」,認為港青最大機遇在於融入國家發展大局,並冀港府也撥出更多資源,提供更多配套措施作配合。

adblk4

徐英偉指,感謝中央在港各方支持,全國青聯推出的惠港青年措施包括港青關心的各個範疇,合時宜亦貼地,冀港青珍惜,培養多元技能、發展學業事業同時建立正確價值觀和正向思維。


電商物流金融較「吃香」

華生職場顧問董事孫立民指,觀察到過去部分港青對內地有既定看法,如對內地人口音、衣著、生活習慣感格格不入;又認為能在大公司工作的人均因「富二代」或靠特權等,亦憂慮內地職場文化難以抒發己見而卻步,而新計劃正好有機會讓他們增加對內地的了解、交流。他續指,不少本地公司在內地有連繫和業務來往,港青在內地實習能建立人脈和累積經驗,不論未來在港或內地發展也有優勢,而電商、物流、金融和電信業也較「吃香」。對於有意參加內地實習的青年,他認為心理準備最重要,要開放心態適應新文化,不要把既有思維或聽聞想法「帶埋上去」,另外也應具備普通話基本溝通能力,以及按專業需要技能跟上水平,有需要時便再進修。

adblk5

民主思路聯席召集人(研究)潘學智指,據過去民調,年輕人多不願考慮到大灣區工作或實習,但他相信年輕人態度轉變較快。他解釋,當年大灣區政策出台前,大部分年輕人不了解內地,較少人考慮內地工作,但隨著政策出台後,改變心態的人有所增加,至2019年社會事件後再回落,起跌較大。至今次推出新措施,他相信可增加青年到內地發展的興趣,尤其是大學生,以過去調查有約三成人願意到內地工作推算,新措施落實後或增至四成。

推萬計內地實習工作機會 大禮包助港青融入國家發展

adblk6

ADVERTISEMENT

ad

恭喜你!獲取1分 !

更多積分任務