dadblk3 madblk3
adblk3
adblk3
本地
出版:2022-May-11 12:38
更新:2022-May-11 12:38

香港郵政發行「香港懷舊小食II」特別郵票  設計包括蛋撻格仔餅臭豆腐

分享:
香港郵政發行「香港懷舊小食II」特別郵票  設計包括蛋撻格仔餅臭豆腐 香港郵政發行「香港懷舊小食II」特別郵票  設計包括蛋撻格仔餅臭豆腐 香港郵政發行「香港懷舊小食II」特別郵票  設計包括蛋撻格仔餅臭豆腐 香港郵政發行「香港懷舊小食II」特別郵票  設計包括蛋撻格仔餅臭豆腐

香港郵政宣布,將於本月26日推出以「香港懷舊小食II」為題的特別郵票及相關郵品。繼2021年「香港懷舊小食」特別郵票後,香港郵政今年續發行「香港懷舊小食II」一套6枚郵票及郵票小型張,以多款經典小食,再次為大眾帶來香港的味道。

「香港懷舊小食II」的6枚郵票,以令人回味無窮的懷舊小食作郵票設計,例如蛋撻、生菜魚肉、格仔餅、龍鬚糖、馬仔及芝麻卷等。郵票小型張的齒孔印有香港的英文縮寫「HK」字樣,小型張並展示3款經典小食,包括香氣獨特的臭豆腐、街知巷聞的燒賣和以獨特方式售賣的飛機欖。

adblk4

 
香港郵政發行「香港懷舊小食II」特別郵票  設計包括蛋撻格仔餅臭豆腐 香港郵政發行「香港懷舊小食II」特別郵票  設計包括蛋撻格仔餅臭豆腐

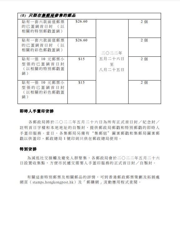
明日起售正式首日封

全線郵政局和網上購物坊「郵購網」明日(12日)起發售「香港懷舊小食II」正式首日封。特別郵票及相關郵品將於5月26日起在各郵政局及「郵購網」發售,而貼有特別郵票的已蓋銷首日封只限在集郵局發售。各郵政局將於5月26日為所有正式首日封/紀念封/註明首日字樣和本地地址的自製封,提供即時人手蓋印服務。

為遵守社交距離措施和避免郵政局人群聚集,所有郵政局亦會於當日設置收集點以便顧客遞交需要人手蓋印服務的首日封/自製封。香港郵政在接收該等有待人手蓋印的郵品時會告知顧客領取日期。

adblk5

 

 

ADVERTISEMENT

ad

恭喜你!獲取1分 !

更多積分任務