已故前國家主席江澤民追悼大會今早10時在北京人民大會堂舉行,政府及社會各界有多項悼念活動,並暫停或取消今日的娛樂及慶祝活動。
政府總部會直播追悼大會,供行會成員及政總工作人員收看。政府行政署並向各部門常任秘書長及首長發信,所有政府政策局及部門在可行情況下,在其辦公大樓或辦公室供員工收看追悼大會,但如需緊急救援行動應先執勤。政策局及部門首長應避免出席或主禮公共娛樂或慶祝活動;公務員工會應避免舉行慶祝活動,非慶祝性質活動也不應有娛樂或表演部分。
立法會議員今早全程收看追悼大會和參與默哀,期間綜合大樓活動包括原訂舉行的會議、教育導賞活動和工程暫停。
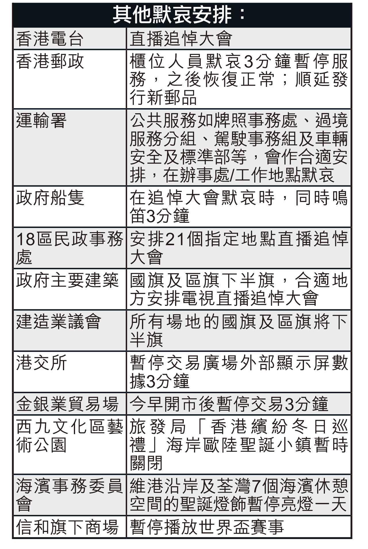
其他默哀安排
港台亦會直播追悼大會。教育局要求全港學校於今日下半旗誌哀;聖公會天水圍靈愛小學校長孔偉成在電台節目表示,教育局要求學校停辦或改期所有慶祝活動,相信不影響學生比賽。他說學校會安排學生了解江澤民生平及講解默哀儀式等,培養學生國民身份認同。另外,醫管局向員工發信,要求在不影響病人服務下,默哀時暫停一切活動;各醫院聯網和管理層將安排在醫院播放和收看直播。
多個公共娛樂活動先後宣布今日暫停一天,包括旅發局聖誕巡禮和海濱燈飾等。港鐵車站大堂電子顯示屏發放悼念信息,個別商場直播追悼大會,全日關閉商場和管理的辦公室所有節日燈飾,以及停止播放節日音樂。而兩個主題樂園按原定安排今日休園,水上樂園則推遲開門時間5分鐘。六合彩則未有暫停攪珠安排。












