明日是農曆年卅,家家戶戶都會準備豐富的團年飯慶祝,但不少新年食物屬高脂肪和高熱量,不單有損身型或有害健康。醫管局營養師透露,新年後會接到較多需飲食指導的個案,嚴重者更在幾日假期後急增2公斤。她提醒,過節時也需均衡飲食,並推出適合三高人士的輕「營」健康團年飯食譜,讓大眾新年食得開心又健康。
巫紀如(郭曉欣攝)
醫管局營養師巫紀如指,不少賀年食品含高熱量、高脂肪和高鈉質,舉例一片蘿蔔糕、芋頭糕和年糕, 加上兩粒牛奶朱古力和一粒笑口棗已有約500卡路里,即為一般成年人每日卡路里攝取量的四分一。如果病人過量或沒有控制食物選擇,有機會節日後體重平均增加1至2公斤。她指,每日減少攝取500卡路里,一星期可減1磅,2公斤(4.4磅)便要一個月才能減去。不過,她亦表示,高脂肪和高熱量的膳食,如果僅1至2餐也不會大幅影響血糖、血壓和膽固醇,但「就唔可以餐餐日日咁樣食」,提醒應持之以久低脂、低鈉、低糖及高纖和均衡飲食元素。
大受歡迎的盆菜亦是「營養陷阱」,巫紀如指,盆菜底層有高纖維的蔬菜和菇菌類,但多已會吸收高脂高納的醬汁。她建議注重健康人士可「過清水」減少油脂再食用,又或改食具裝飾功能放上盤菜表層的西蘭花。全盒小食亦有健康之選,如乾果替糖果,果仁替鹹點,減少攝取糖分和鈉質。
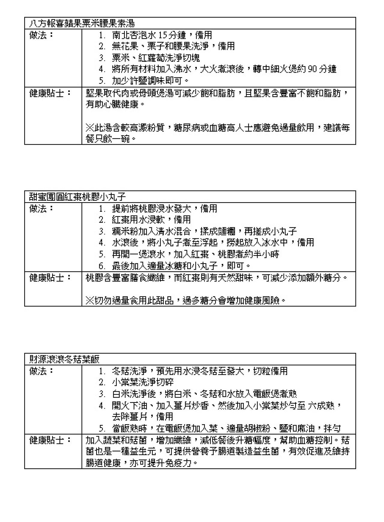
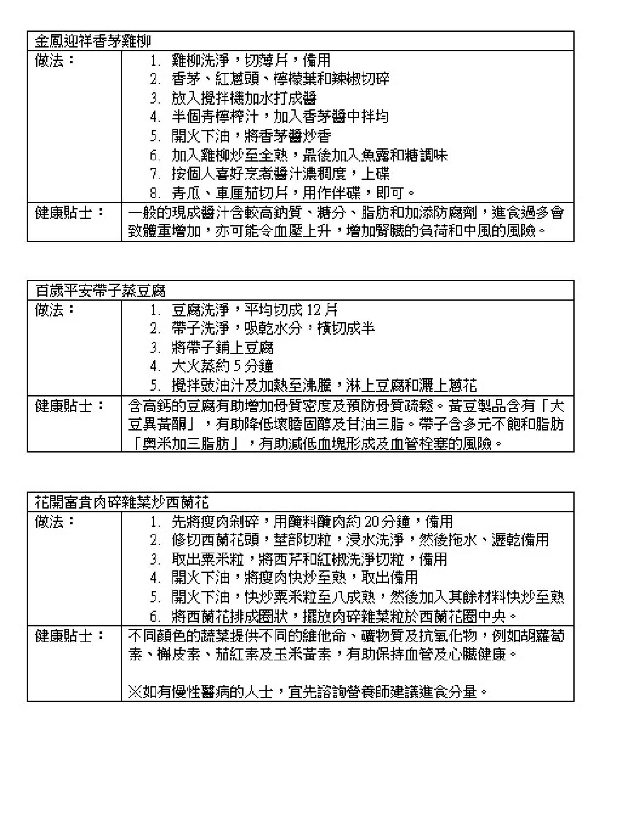
團年飯其實亦可食得豐富又健康又豐富的團年飯,巫紀如推出適合注重健康或三高人士的輕「營」食譜,包括以腰果代替肉類煲素湯、以天然調味料烹調的「香茅雞柳」。
輕「營」健康團年飯
輕「營」健康團年飯食譜









