dadblk3 madblk3
adblk3
adblk3
本地
出版:2023-Mar-14 16:44
更新:2023-Mar-14 16:44

運輸署打擊「搶快期」中介 改電腦抽籤取代先到先得

分享:
IMG_3341.JPG

為打擊「搶快期」中介 運輸署將改以電腦抽籤分配路試快期。

adblk4

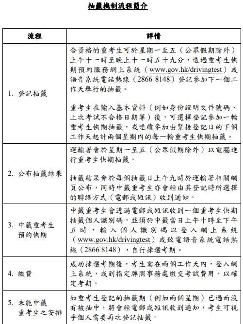
本報早前報道,受疫情影響,在駕駛考試中「肥佬」的準司機,可能至少等待一年才獲安排重考,坊間有中介看準商機推出各式代辦服務,其中「抽快期」的價格更加水漲船高,有中介索價高達5,000元(重溫相關報道)。運輸署今日(14日)表示,為打擊坊間有中介公司聲稱可收費幫助重考生「搶快期」,重考生快期空缺由本月28日起將以電腦抽籤方式分配,取代現有先到先得的申請安排。

改以電腦抽籤取代先到先得

合資格的重考生如欲申請快期,在新抽籤機制下,須透過重考生快期預約服務網上系統或語音系統電話熱線(2866 8148)登記抽籤。重考生可選擇登記參加一輪重考生快期抽籤,或連續參加由緊接登記日的下個工作天起計兩個星期內的抽籤。中籤重考生會收到電郵或短訊通知,並須於指定時間內揀選考期,以及在指定日期前繳交考試費用,以確定考期。如重考生登記的抽籤期已過而未有被抽中,可視乎個人需要再次登記抽籤。詳細的系統使用指引會於本月28日,配合抽籤登記系統開通上載於運輸署網頁

adblk5

首輪抽籤登記期由3月28日至30日

運輸署稱,由於預計抽籤機制推出後初期,可能有大量現有重考生登記參加抽籤,首輪抽籤的登記期會由本月28日至30日止,第一次抽籤將於本月31日舉行。合資格的重考生會有充裕時間登記參加抽籤,呼籲考生無需急於在登記期首天進行登記。運輸署透露,將同時在星期六增加額外重考生考試時段,為期約六個月,並會適時檢視有關安排。

ADVERTISEMENT

立即更新 /下載AM730手機APP 體驗升級功能

ad

恭喜你!獲取1分 !

更多積分任務