中大香港傳與中大深圳「共享學位」,港校內地生聯署抗議。(資料圖片)
日前網上傳出中文大學香港本校(中大香港),以及中文大學深圳分校(中大深圳)聯合發通告,表示基於兩校學術標準一致,故兩者畢業生一樣獲授香港中文大學的學位。此舉引發深港兩地中大生熱議,其中有港校的內地生聯署抗議,並提出質疑。
最新中大回覆本報,表示中大沒有改變參與世界大學排名的方式。不論是中大,或是中大(深圳)的學生及畢業生的身份亦保持不變。未有考慮作出任何改變。
【19:15 更新中文大學回應】
中大香港傳與中大深圳「共享學位」,港校內地生聯署抗議。(資料圖片)
中大香港傳與中大深圳「共享學位」
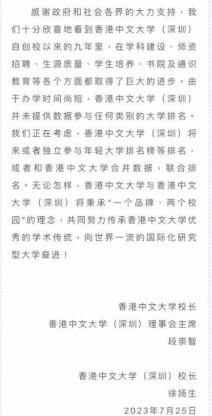
網上流傳通告顯示,一份題為「香港中文大學和香港中文大學(深圳)聯合通告」,由中大深圳分校在微信發出。內容指,中大深圳創校9年,在學科建設、師資招聘等各方面取得進步,但因辦學時間短暫,故未曾參與任何大學排名,又提及兩校正考慮將來或與香港中大「合併數據」、「聯合排名」等。
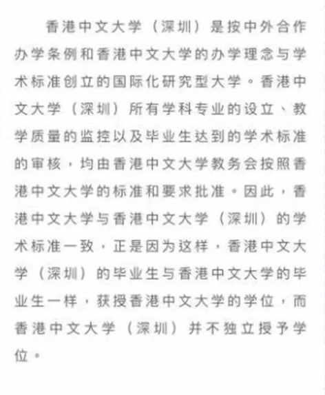
通告亦提及,香港中大與深圳分校學術標準一致,故深圳分校畢業生與香港中大生一樣獲授香港中大學位,深圳分校「並不獨立授予學位」,而通告現已在微信上被刪除。
網傳中大通告:
中大香港內地生聯署抗議
事件引起中大香港內地生聯署抗議,「香港中文大學內地本科生聯合會」在其微信公眾號,發表「致校方的聯名信」。內文指,該通告在內地學生群體引發巨大爭議,並收到了大量會員的投訴和不滿,認為該政策並未考慮部份內地生的實際權益;聯合會又提出質疑,認為對中大的品牌形象產生巨大負面影響。
另有自稱香港中大內地生表示,目前已有422名內地生聯署反對安排,又質疑校方只在微信發通告疑作隱瞞本地生,指新措施同時損害中大香港內地生及本地生利益,並憂慮中大香港的國際大學排名會被拖低。
網傳中大港校內地生聯署:
中大:未有考慮作出任何改變
就《am730》查詢有關上述事件,香港中文大學發言人回覆表示,中大沒有改變參與世界大學排名的方式。不論是中大,或是中大(深圳)的學生及畢業生的身份亦保持不變。未有考慮作出任何改變。
而中大(深圳)經中大校董會批准,於2013年成立,在中大(深圳)就讀並達到畢業要求的學生,獲得由中大頒發的學位;中大(深圳)的所有學位課程均獲中大教務會監管,以確保所有學位符合大學嚴格的學術標準及教學質素。
發言人續指,大學為沙田校園和深圳校園的所有畢業生感到自豪,並致力於在「一個品牌,兩個校園」的框架下積極推動兩個校園間的進一步合作。














