M+慶祝開幕兩周年 周日免費開放入場 (M+提供圖片)
位於西九文化區的亞洲首間全球性當代視覺文化博物館M+自2021年開館以來已接待超過460萬人次參觀,本周日(12日)迎來開幕兩周年。為答謝大眾支持,當天提供特別免費入場安排並呈獻免費公眾節目。
10時至6時開放 4時截龍
當天開放時間為上午10時至下午6時,訪客可免費參觀標準門票涵蓋的所有展覽和節目,毋須提前預約。當日博物館的部分出入口會關閉,如欲免費參觀M+的訪客只可於藝術廣場入口進入博物館。館方會限制進入博物館的人數,訪客可能需要在入口外按照工作人員的指示排隊輪候入場,博物館會在下午4時「截龍」,確保入場訪客有足夠時間參觀。
M+贊助人、會員以及持票或準備現場購票參觀「宋懷桂:藝術先鋒與時尚教母」特別展覽的訪客,可於藝術公園入口排隊入場。持當天特別展覽門票的訪客,可免費到訪位於博物館11樓、平日僅供M+會員及贊助人享用的M+會館專屬空間。
M+慶祝開幕兩周年 周日免費開放入場
館方預計當日會有大量訪客參觀,建議攜帶輕便隨身物品。所有大於30厘米 x 42厘米x 10厘米的背包及行李必須寄存在收費儲物櫃或衣帽間。
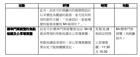
另外,當日M+所有餐廳和商店均會如常開放,開放時間如下表示。而B1層亦會如常免費開放,惟訪客不能經該層前往M+地下或B2層。
M+慶祝開幕兩周年 周日免費開放入場
M+慶祝開幕兩周年 周日免費開放入場
M+慶祝開幕兩周年 周日免費開放入場
M+慶祝開幕兩周年 周日免費開放入場









