dadblk3 madblk3
adblk3
adblk3
本地
出版:2024-Apr-10 17:48
更新:2024-Apr-10 17:48

關愛基金牙科申請方法/地點 長者牙科津貼5類人免費睇牙

分享:
關愛基金牙科申請方法/地點/表格 長者牙科津貼5類人免費睇牙

關愛基金牙科申請方法/地點/表格 長者牙科津貼5類人免費睇牙

adblk4

長者不時面對很多牙齒問題,但看牙醫價錢昂貴,令不少人卻步。香港政府關愛基金新一輪「長者牙科服務資助」項目,將擴大資助範圍,並向合資格的5類長者提供免費牙科服務,包括鑲配假牙、洗牙、補牙及脫牙等,同時涵蓋杜牙根(根管治療)、移除牙橋或牙冠等診療項目。以下《am730》將整理申請方法、地點及表格。

長者醫療券懶人包|一文睇清申請資格、申請方法、機構地點及收費(am730製圖) 長者醫療券懶人包|一文睇清申請資格、申請方法、機構地點及收費(am730製圖) 長者醫療券懶人包|一文睇清申請資格、申請方法、機構地點及收費(am730製圖) 長者醫療券懶人包|一文睇清申請資格、申請方法、機構地點及收費(am730製圖) 長者醫療券懶人包|一文睇清申請資格、申請方法、機構地點及收費(am730製圖) 長者醫療券懶人包|一文睇清申請資格、申請方法、機構地點及收費(am730製圖) 長者醫療券懶人包|一文睇清申請資格、申請方法、機構地點及收費(am730製圖) 長者醫療券懶人包|一文睇清申請資格、申請方法、機構地點及收費(am730製圖) 長者醫療券懶人包|一文睇清申請資格、申請方法、機構地點及收費(am730製圖) 長者醫療券懶人包|一文睇清申請資格、申請方法、機構地點及收費(am730製圖) 長者醫療券懶人包|一文睇清申請資格、申請方法、機構地點及收費(am730製圖) 長者醫療券懶人包|一文睇清申請資格、申請方法、機構地點及收費(am730製圖)

關愛基金牙科|為長者提供免費牙科服務

關愛基金指,「長者牙科服務資助」向合資格長者提供免費牙科服務,包括鑲配假牙、洗牙、補牙及脫牙等,同時涵蓋杜牙根(根管治療)、移除牙橋或牙冠等診療項目。

adblk5

洗牙|每半年至一年就要洗一次牙!定期洗牙有咩好處?附3個洗牙後注意事項
 

關愛基金牙科|申請資格

據關愛基金長者牙科服務資助項目辦公室網站指,附合以下要求,即可獲關愛基金長者牙科服務的申請資格:

  • 最近連續3個月領取「長者高額生活津貼」
  • 從未受惠於關愛基金資助的長者牙科服務及衞生署的「長者牙科外展服務計劃」
  • 75歲或以上於5年前或更早之前在項目下曾接受牙科服務的長者(只適用於「第二次服務申請人」)
  • 已失去全部或部分牙齒或患有牙疾
  • 獲評估為需要並適合接受鑲活動假牙及其他相關的牙科診療服務
adblk6
涼茶禁忌|幼兒、長者及懷孕人士等5類人應避免(am730製圖) 涼茶禁忌|幼兒、長者及懷孕人士等5類人應避免(am730製圖) 涼茶禁忌|幼兒、長者及懷孕人士等5類人應避免(am730製圖) 涼茶禁忌|幼兒、長者及懷孕人士等5類人應避免(am730製圖) 涼茶禁忌|幼兒、長者及懷孕人士等5類人應避免(am730製圖) 涼茶禁忌|幼兒、長者及懷孕人士等5類人應避免(am730製圖)

關愛基金牙科|免費牙科服務

若為符合資格的長者,則可獲以下免費牙科服務:

  • 口腔檢查
  • X光檢查
  • 洗牙
  • 補牙
  • 脫牙
  • 鑲活動假牙
  • 移除牙橋或牙冠
  • 根管治療(杜牙根)服務

長者運動|背部和手臂肌力訓練開門、買餸、外賣自取都有用

關愛基金牙科|申請方法

若附合上述申請資格,可以根據以下方法申請免費牙科服務:

  • 正領取「長者生活津貼」的長者須親身前往參與本項目的地區服務單位。
  • 長者於辦理申請手續時,須出示以下文件:香港身份證正本、最近連續3個月經由銀行戶口每用存入「長者生活津貼」金額文件( 銀行存摺或銀行月結單等),以及載有住址的文件。
  • 若正使用家居照顧服務的合資格長者,請聯絡所屬服務隊安排申請。
adblk7

牙線使用|刷牙前定刷牙後 用牙線最好?

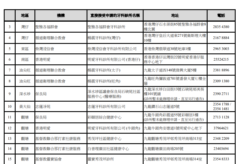
▼關愛基金牙科|地區服務單位名單▼

關愛基金牙科|長者中心(港島) 關愛基金牙科|長者中心(港島) 關愛基金牙科|長者中心(九龍) 關愛基金牙科|長者中心(九龍) 關愛基金牙科|長者中心(九龍) 關愛基金牙科|長者中心(九龍) 關愛基金牙科|長者中心(九龍) 關愛基金牙科|長者中心(新界) 關愛基金牙科|長者中心(新界) 關愛基金牙科|長者中心(新界) 關愛基金牙科|長者中心(新界) 關愛基金牙科|長者中心(新界) 關愛基金牙科|長者中心(新界) 關愛基金牙科|社區中心及直接接受申請的牙科診所 關愛基金牙科|直接接受申請的牙科診所 關愛基金牙科|直接接受申請的牙科診所

ADVERTISEMENT

ad

恭喜你!獲取1分 !

更多積分任務