在小紅書上,多名用戶發布了有關公務員CRE考試試場照片,不少是以「CRE考試後感」為題。(小紅書截圖)
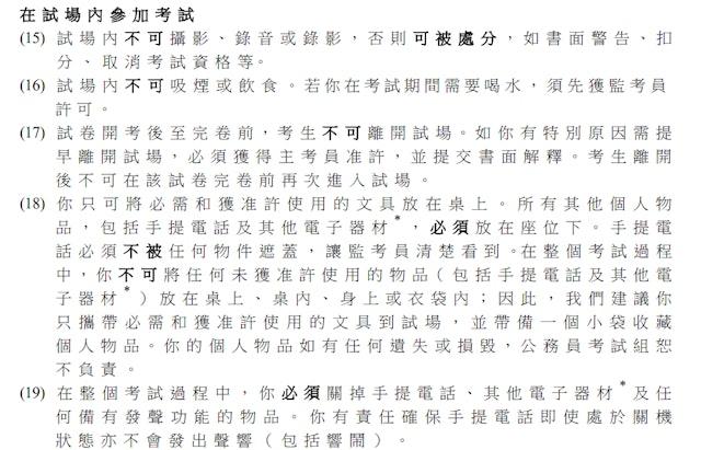
新一輪公務員入職綜合招聘考試(CRE)及《基本法及香港國安法》測試於上周六(5日)開考後,社交平台如小紅書上出現考場內的照片,部分拍攝到答題紙、監考員及其他考生。公務員事務局回應傳媒查詢時指,考生須知明確禁止在考場內攝影、錄音或錄影。局方將嚴肅處理違規個案,違規考生可能面臨處分,包括取消考試資格。
有網民上載場內答題紙
在小紅書上,多名用戶發布了考場照片,不少是以「CRE考試後感」為題,分享「裸考CRE」的感受。雖然大多數帖文分享的是座位表或告示欄,但也有拍攝到其他考生。一位用戶以「談談CRE裸考後感」為題,展示了答題紙,可以見到顯示需填寫護照或身份證號碼、座位編號及45條選擇題,相信是在考試內拍攝。帖文還提到,20題選擇題只需答對10題即可合格,並表示「覺得不難」。惟帖文現時已被刪除。
政府:考場內禁止拍攝
公務員事務局回覆傳媒時指,考試前已通過電郵提醒考生仔細閱讀考生須知,當中列明禁止在考場內攝影、錄音或錄影,考試當日試場內亦有相關告示。局方將嚴肅跟進違規個案,違者可能面臨書面警告、扣分或取消考試資格。
至於試場外的座位表及告示,局方指並不屬於考生須知內不可攝影的範圍。而考生須知則要求考生將手提電話放在座位下,確保監考員可清楚看到,並在考試過程中必須關閉所有電子設備。
































