DSE考試費加約4%,語文及其他科目分別漲30及20元。(資料圖片)
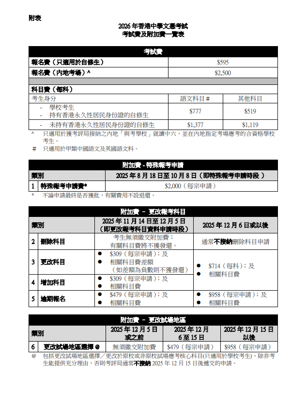
考評局今日(25日)公布 2026 年香港中學文憑試的考試費及附加費,需繳交的考試費及報名費將較2025年文憑試上調約 4%,其中語文科及其他科目費用分別為777元及519元,增多30元及20元。
考評局表示,2026年文憑試適用於大部分考生的考試費調整,與往年相若,並維持在較溫和的水平。在經濟上有需要的學校考生,可向在職家庭及學生資助事務處申請減免考試費。甲、乙及丙類科目將於今年9月接受報名,相關資訊請瀏覽考評局網頁。
內地考場報名費漲至2500元
在獲考評局接納的內地「與考學校」就讀中六,並於內地指定考場應考2026 年文憑試的合資格學校考生,除科目的考試費,每人須額外繳付2,500元報名費,以應付在內地設立文憑試考場所涉及的額外成本。另外,近年自修生人數大幅增加,考評局因而需動用大量人力和資源查核每宗個案。此外,考評局亦需為增加的自修生安排更多考試場地及考務人員,以致文憑試的營運成本進一步增加。
調整自修生收費架構
為善用資源和維持考評局的長遠財政穩健,考評局由2026年文憑試起,按照用者自付及未持有香港永久性居民身份證的考生一般不應獲得補貼兩項原則,適當調整適用於自修生的考試收費架構,包括按自修生的居民身分而設兩個不同的科目費;以自修生身分參加文憑試的人士,如須提交特殊報考申請,須繳交新設的特殊報考申請費。
考試費及附加費一覽表。
















