(黃文山攝)
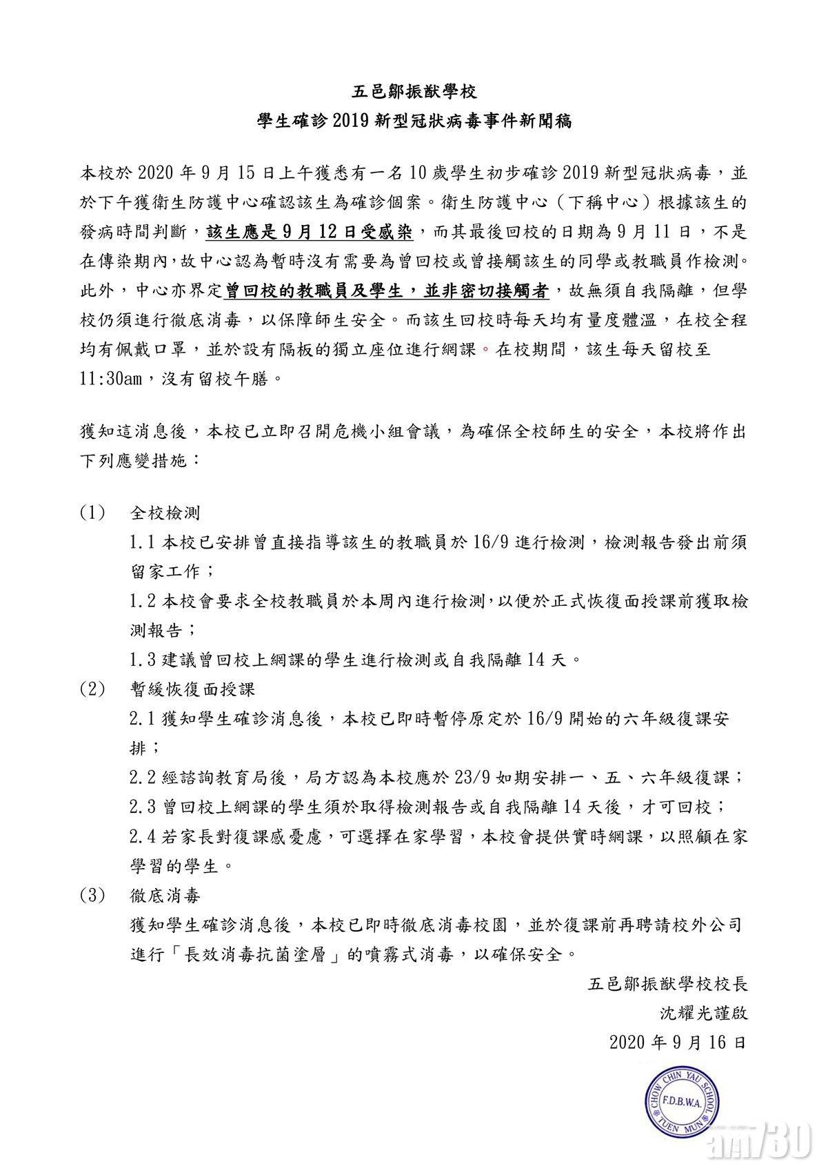
屯門五邑鄒振猷學校表示,該校一名10歲學生確診新冠肺炎。校方表示,已即時暫停原定今日開始的小六復課安排,而經諮詢教育局後,會如期如下周三安排小一、小五及小六恢復面授課。
校方指,衞生防護中心判斷該名學生在上周六(12日)受感染,而最後回校日期為上周五(11日),並非在傳染期內,因此中心認為暫時毋須為曾回校或曾接觸該學生的同學或教職員作檢測,中心亦同時介定曾回校的教職員及學生,並非密切接觸者,毋須自我隔離。
至於校方安排曾直接指導該名學生的教職員今日進行檢測,在有報告前須留家工作,而全校教職員亦會在本周內進行檢測。校方要求曾回校上網課的學生進行檢測或自我隔離14天才可回校,家長如對復課感到憂慮,亦可選擇在家學習,校方會提供實時網課。
校方通告。(網頁截圖)









