政府宣布周五起禁止晚市堂食,意味晚上食外賣的日子又再重臨,不少商場都推出晚上6時後消費優惠,大部分由明晚(1月7日)就會開始,最抵有高達100%回贈!務求讓大家以優惠價食晚餐,好好預留銀彈在新年辦年貨!
晚市禁堂食商場優惠 1:新地15大商場 外賣自取優惠 高達100%回贈
新地旗下的15大商場,包括apm、大埔超級城、元朗廣場、新翠商場、置富南區廣場、新都廣場、新鴻基中心、海港中心及利港中心等,計劃推出一系列外賣自取優惠,包括夥拍超過100間食肆推出晚市外賣自取高達100%回贈。由1月7日起下午6時後,顧客於推廣期內到指定食肆外賣自取滿$100或以上(以即日電子貨幣計算),可享高達100%回贈,換領高達$800商場電子美食優惠券兼獲贈2倍積分優惠。(數量有限,換完即止)
此外,「新地購物一站通」(www.happybuymall.com)外賣自取平台,共有超過100間特色餐飲,方便全港市民安心線上即時落單,線下按時取餐,顧客只須登入平台,中西意法日泰韓等世界各地美食一應俱全,顧客可以隨時隨地輕鬆點餐,即時透過多個流動支付平台繳費,節省輪候時間。網上平台還提供商戶禮券及超過300件超筍潮物包括賀年糕點及盆菜,以低至5折限量發售,盡享折上折優惠。(數量有限,售完即止)
另外,為方便寫字樓上班族安心外賣取餐,apm商場特別於疫情期間提供窩心體貼服務,於2樓寫字樓大堂特設外賣自助提取站,參予餐廳可將外賣直接送到指定位置,為上班族帶來更便捷服務。
新地旗下的apm及14商場將推出外賣自取優惠。
晚市禁堂食商場優惠 2:新城市廣場 「外賣自取/堂食雙重賞」
第1重賞:於指定食肆以電子消費滿$200送$20餐飲禮券
1月10日起,於新城市廣場指定食肆商戶外賣自取或堂食,以電子貨幣單一消費滿$200,即可換領$20新城市廣場餐飲禮券。數量有限,換完即止。
第2重賞:下午6點後以電子消費滿$800送$50餐飲禮券 + 雙倍積分 + 泊車優惠
晚上6時後,於新城市廣場內零售商舖以電子貨幣消費滿$800,即可換領$50新城市廣場餐飲禮券。於指定食肆外賣自取時,以電貨幣消費單一消費滿$100,更可獲贈最多高達2,000雙倍積分。另外,消費滿指定泊車優惠金額,即可獲額外1小時免費泊車優惠。
新城市廣場推出 「外賣自取/堂食雙重賞」。
晚市禁堂食商場優惠 3:The ONE、皇室堡及新港中心 「外賣美食雙重賞」
華人置業(127)管理的The ONE、皇室堡及新港中心特別推出「外賣美食雙重賞」,向購買外賣的顧客回贈高達75%的消費金額。
從1月7日起,只要顧客於下午6時後在The ONE、皇室堡或新港中心的指定食肆購買外賣達$200,即可獲贈ORiental TRaffic $100現金券及相關商場$50購物現金券各一張,相當於回贈75%消費金額。
晚市禁堂食商場優惠 4:荃灣廣場及大埔新達廣場 「快閃外賣獎賞」
由1月7日起,下午6時後於新鴻基地產旗下的荃灣廣場及大埔新達廣場的餐飲食肆消費滿指定金額,即可享「快閃外賣獎賞」。
荃灣廣場:餐飲食肆消費金額滿$200或以上,即可獲$50贈券乙張,同時兼享雙倍The Point積分。
大埔新達廣場:餐飲食肆消費金額滿$100或以上,即可獲$20贈券乙張,同時兼享雙倍The Point積分。
相關新聞:
The ONE、皇室堡及新港中心特別推出「外賣美食雙重賞」。
新地旗下的荃灣廣場推出餐飲著數,齊齊抗疫。
在大埔新達廣場的餐飲食肆消費滿指定金額,即可享「快閃外賣獎賞」。
晚市禁堂食商場優惠 5:新地12大商場 推兩大抗疫餐飲優惠
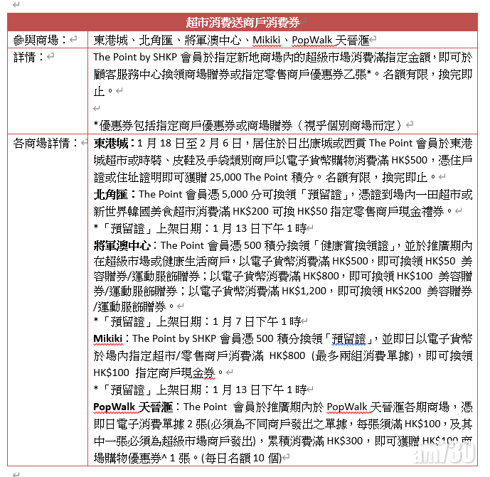
新地12大商場(東港城、北角匯、上水廣場、life@KCC、將軍澳中心、Mikiki、PopWalk天晉滙、卓爾廣場、錦薈坊、荃錦中心、荃灣新領域廣場及屯門寶怡商場)即日起(1月7日)陸續推出多重優惠,包括與超過200個食肆聯手推出買一送一、外賣自取低至7折等;另外更因應市況將推廣費加碼250萬,全新推出兩大抗疫餐飲優惠:超市消費送商戶消費券,及手機App免費換領美食優惠券,適合堂食和外賣自取使用,與場內食肆共同應對困境,紓緩商戶的經營壓力;各商場亦合共出推逾30項餐飲優惠,為「無飯一族」妥善生活,更貼心照顧自煮廚神的需要,讓市民精明地補給糧倉。
另外,The Point by SHKP會員在1月7日至1月27日期間晚上6時後,於北角匯1間指定零售商戶及1間指定食肆以電子貨幣即日消費共滿$300,可換領總值$300指定商戶現金券乙套,回贈率高達100%。
荃錦中心及新領域廣場亦有「After-6 10倍額外積分賞」,The Point by SHKP會員在1月7日至1月27日期間晚上6時後,於荃錦中心及/或新領域廣場1間指定零售商戶及1間指定食肆,以電子貨幣即日消費共滿$500或以上,並於荃錦中心2樓顧客服務中心登記積分,可獲額外10倍積分,額外積分上限可達10,000分。
晚市禁堂食商場優惠6:信和集團6大商場 S⁺ REWARDS消費獎賞
信和集團旗下6大商場屯門市廣場、奧海城、荃新天地、中港城、黃金海岸商場及尖沙咀中心及帝國中心,即日起推出消費獎賞,S⁺ REWARDS會員於場內食肆外賣單一消費滿$200,即賞$20購物S現金券。
於即日起至1月20日期間,S⁺ REWARDS會員只需於屯門市廣場、奧海城、荃新天地、中港城、黃金海岸商場及尖沙咀中心及帝國中心場內食肆外賣,並以電子貨幣單一消費滿$200,即可即日於商場禮賓處或客戶服務中心登記換領$20購物S現金券乙張,回贈率高達10%!$20購物S現金券適用於信和集團旗商場近200間參與商戶,每名S⁺ REWARDS會員於推廣期內最多可換領3次。名額有限,先到先得,換完即止。
此外,信和集團商場更設WhatsApp外賣專線,讓大家隨時取得以上信和集團商場的餐廳優惠及外賣資訊。由即日開始,每天中午12時至晚上9時期間,顧客可WhatsApp 9672 7556 查詢餐牌、食肆優惠、外賣自取或外送服務的資料。
同時,商場食肆更配合推出多項外賣優惠,其中屯門市廣場「BEANS」推出外賣自取7折優惠(晚上6時後適用);奧海城「家上海」推出外賣自取8折優惠;荃新天地「一幻拉麵」推出外賣自取套餐低至55折優惠,中港城「元気寿司」推出網上訂購壽司盛外賣自取低至85折優惠;黃金海岸商場「Chef’s Cuts Meat and Deli」推出自選菜單外賣自取9折優惠(晚上6時至8時30分適用)及尖沙咀中心及帝國中心「會所一號維港皇宴」推出外賣自取7折優惠等。
新地商場超市消費送商戶消費券
新地商場手機App換領美食券
信和集團6大商場 S⁺ REWARDS消費獎賞









