dadblk3 madblk3
adblk3
adblk3
生活
出版:2023-Jul-04 14:00
更新:2023-Jul-04 14:00

機場快綫7月5日恢復市區預辦登機服務 只限香港站 機鐵加至每10分鐘一班

分享:
機場快綫7月5日恢復市區預辦登機服務 只限香港站 機鐵加至每10分鐘一班

機場快綫7月5日恢復市區預辦登機服務 只限香港站 機鐵加至每10分鐘一班

adblk4

準備出國的你請注意!機場快綫將由75日恢復市區預辦登機服務,目前只限香港站。另外機鐵亦增加班次,至每10分鐘一班,方便一眾旅客及出遊人士。

國泰航空於日前宣佈,由202375日起,設於香港站的市區預辦登機服務將會恢復,並於早上6時至下午3時開放。九龍站及青衣站將繼續暫停此服務直至另行通知。旅客可最早於航班預定出發時間前24小時至 90分鐘完成網上預辦登機,並在香港站的櫃位辦理行李寄艙。於市區預辦登機櫃位付運的行李,其體積不得超過145厘米() x 100厘米() x 85厘米(),重量不得超過70公斤。

adblk5

乘客需使用八達通或機場快綫車票進入市區預辦登機區域,車費將於進入預辦登機區域時被預先扣除,而進入月台時將不會再次被扣除。

另外,機場快綫綫列車服務將於75日起由現時每1015分鐘一班車,加密至每10分鐘一班車,全面回復至疫情前水平。

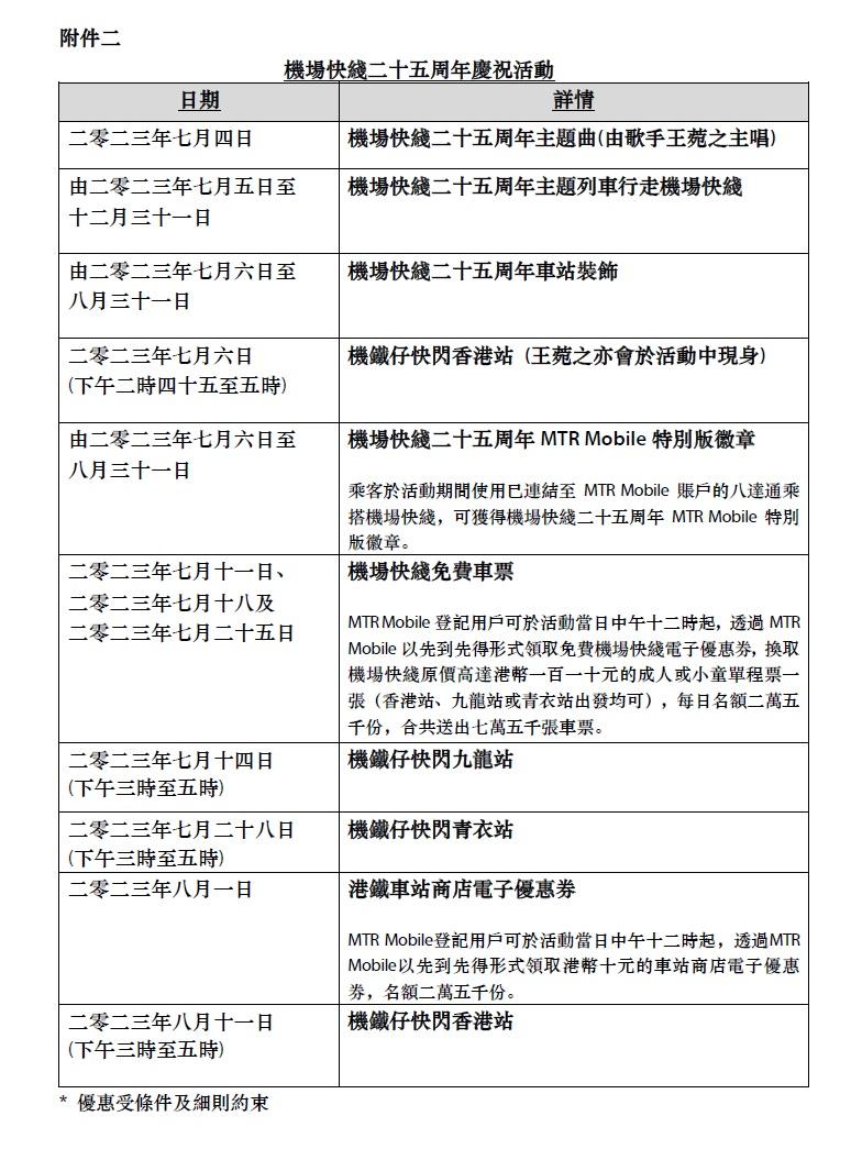
港鐵亦將於7月份的3個特選星期二,每日送出2.5萬張,即合共7.5萬張總值超過港幣800萬元的機場快綫單程票予市民,透過MTR Mobile以先到先得形式送出。

機場快綫投入服務25周年 港鐵送7.5萬張免費車票

機場快綫投入服務25周年 港鐵送7.5萬張免費車票

ADVERTISEMENT

送BOC Pay+ X M&M'S 慶新年開運箱

ad

恭喜你!獲取1分 !

更多積分任務