dadblk3 madblk3
adblk3
adblk3
生活
出版:2023-Jul-14 11:35
更新:2023-Jul-14 11:35

白飯之亂|大學生「吃不飽」Google狂負評小餐廳致結業 被全民譴責仲口硬:我們有評論的權利!

分享:
近來台灣竟然因為一碗白飯而全台熱議!究竟是發生了甚麼事?

近來台灣竟然因為一碗白飯而全台熱議!究竟是發生了甚麼事?

adblk4

大學生總是會成群結隊地岀現,加上又會有不同的莊務活動。若果是正值入學週,各種的迎新活動的強度更是會令他的飢腸轆轆。而近日台灣的國立臺北科技大學的資財營就被「大道創意料理快炒」的老闆向媒體爆料,指30多人的大學生們因他店內免費白飯補給時間不夠快,而於店家的Google評論狂打1星負評。

「白飯之亂」始於「大道創意料理快炒」的老闆向媒體爆料。(圖片來源:FB@大道創意宴會館)

「白飯之亂」始於「大道創意料理快炒」的老闆向媒體爆料。(圖片來源:FB@大道創意宴會館)

白飯羅生門|大學生Google負評餐廳只因免費白飯不夠吃 被全民譴責仲口硬:店家也有錯!

1. 資財營大學生拒認錯

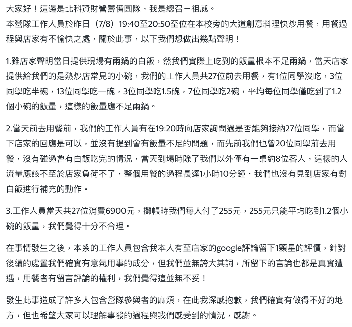
因該老闆向媒體爆料後,社會輿論一面倒指責學生。而資財營的大學生們一開始也企硬,只發岀了一則聲明,稱「工作人員當天共27位消費6900元,攤帳時我們每人付了255元,255元只能平均吃到1.2個小碗的飯量,我們覺得十分不合理」,認為用餐者有留言評論的權利,覺得這並無不妥。

adblk5

資財營大學生就「白飯之亂」的第一次聲明。(圖片來源:FB@北科資財營)

資財營大學生就「白飯之亂」的第一次聲明。(圖片來源:FB@北科資財營)

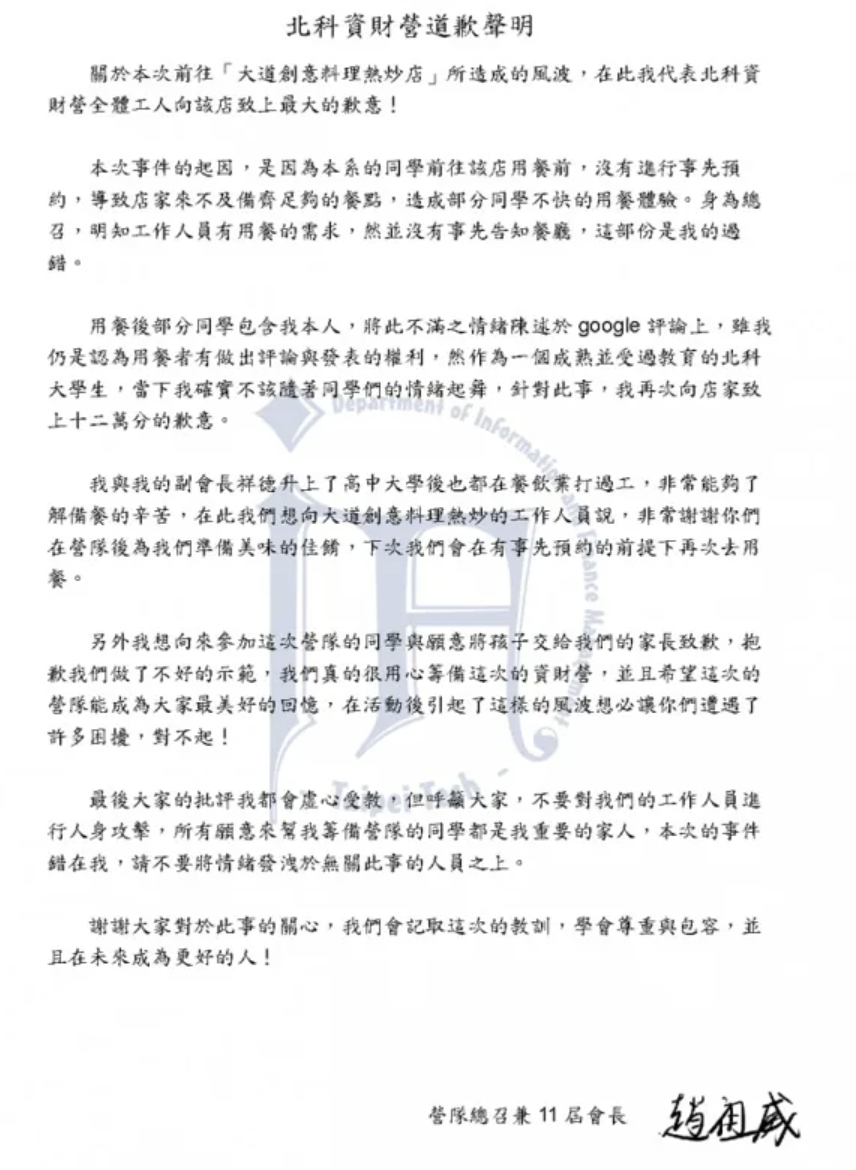
2. 聲明激起更大罵聲終不情願道歉

沒想到聲明後反而遭網友更大的批評,故他們不久後便將第一篇聲明刪除,並到餐廳致歉、和解,並上傳與老闆的合照。可後來又有人爆料指學生那天消費帳單金額為6,140元,非學生於聲明中講的6,900元,加上合照中大學生嬉皮笑臉的樣子更令廣大群眾認為他們沒有誠意。

「白飯之亂」的聲討下大學生登門向餐廳道歉。(圖片來源:FB@北科資財營)

「白飯之亂」的聲討下大學生登門向餐廳道歉。(圖片來源:FB@北科資財營)

而大學生有見及此只好再次發聲明解釋。(圖片來源:FB@北科資財營)

而大學生有見及此只好再次發聲明解釋。(圖片來源:FB@北科資財營)

3. 大學老師力撐學生 資財營又發聲明指老闆抹黑事實

後來因大學老師於網上力撐學生,指「誰不會犯錯,但一定要勇於認錯道歉,請酸民別再酸。你們要說資財系是吃飯系,我欣然接受;因為我們系畢業的校友,本來就可以飯吃的很多很飽,謝謝!」該文一出再次引起網友爭議。後來不知是否有老師的撐腰,大學生更拍片回擊稱「我們絕對不是飯桶系,也絕對不是只值1.3顆星的飯桶營」。

adblk6

資財營後來更拍片稱老闆有扭曲7大事實。(圖片來源:FB:北科資財營)

資財營後來更拍片稱老闆有扭7大事實。(圖片來源:FB:北科資財營)

4. 老闆放岀「補飯」CCTV 後又反口稱搞錯日子

餐廳老闆更放岀補飯的監視器畫面,並以「這不是在補飯嗎?」反擊學生,不過之後又更改內容,表示「監視器時間沒調準所以有誤差以學生說的時間為主,結論總而言之沒讓學生吃飽飯,我們錯了」。

老闆反口覆舌的行為也令網民質疑他先前所說的真實性。(圖片來源:FB@大道創意宴會館)

老闆反口覆舌的行為也令網民質疑他先前所說的真實性。(圖片來源:FB@大道創意宴會館)

5. 網民列岀老闆4大矛盾

後來有細心的網民列岀老闆前言不對後語的4大矛盾,指出餐廳老闆「從頭到尾都是唬爛(説謊)」,而老闆面對質疑竟回應「我當天不在場、基於信任員工轉述」,所以他的言論只是「論述不正確」、「不能說我說謊」。此態度一岀又引起網民憤怒,在又一波的爭議中餐廳老闆於網上表示歉意,稱「16/07 起無限期暫停營業待整個事件整理告一段落」。

adblk7

結果因為「白飯之亂」使一間餐廳要結業。(圖片來源:FB@大道創意宴會館)

結果因為「白飯之亂」使一間餐廳要結業。(圖片來源:FB@大道創意宴會館)

ADVERTISEMENT

送BOC Pay+ X M&M'S 慶新年開運箱

ad

恭喜你!獲取1分 !

更多積分任務