dadblk3 madblk3
adblk3
adblk3
生活
出版:2025-Nov-15 16:00
更新:2025-Nov-15 16:00

聖誕2025|香港繽紛冬日巡禮 冬日小鎮/聖誕市集/星光長廊 (有片)

分享:
聖誕2025|香港繽紛冬日巡禮 冬日小鎮/聖誕市集/星光長廊    (有片)

聖誕2025|香港繽紛冬日巡禮 冬日小鎮/聖誕市集/星光長廊 (有片)

adblk4

香港旅遊發展局(旅發局)年度盛事 「香港繽紛冬日巡禮」 由即日起至202614日舉行。今年旅發局與置地公司攜手呈獻 「冬日小鎮·中環」,將中環皇后像廣場花園變成夢幻的聖誕樂園,園內設有5大浪漫冬日打卡點,包括:高達 20 米的戶外聖誕樹、巨型玩具裝置和聖誕老人小屋等,指定日子更有聖誕市集以及光影匯演。即睇以下活動詳情!

中環皇后像廣場「聖誕天地 20 米聖誕樹閃亮登場

中環皇后像廣場「聖誕天地」內設有多個大型玩具裝置,包括巨型玩具飛機、吉普車、小火車、飛船等,小火車每隔20分鐘會啟動一次,並配有汽笛聲及煙霧效果,給市民和遊客們在此拍照留念。場內的「星光火車站」以燈飾佈置,呈現冬日夜景。並且放置了復古時鐘、心型「士的糖」等裝飾細節。

adblk5

臨近聖誕節期間,現場將安排聖誕頌歌表演,聖誕老人亦會不定時驚喜現身於聖誕老人小屋,與大家互動合照。此外,場內由12間小木屋組成的聖誕市集將於1128日開始營業,提供節日主題餐飲、應節精品及節日工作坊。

中環皇后像廣場「聖誕天地」 20 米聖誕樹 中環皇后像廣場「聖誕天地」 20 米聖誕樹 中環皇后像廣場「聖誕天地」 聖誕老人小屋 中環皇后像廣場「聖誕天地」 聖誕老人小屋 中環皇后像廣場「聖誕天地」 巨型玩具吉普車 中環皇后像廣場「聖誕天地」 巨型玩具飛機

遮打道化身「星光長廊」

連接「聖誕天地」的 中環遮打道,11 月底起將披上金色燈海的新裝,化身為夢幻 「星光長廊」。沿路逾 30 棵樹木與行人天橋掛滿璀璨燈飾,遮打大廈上蓋位置更懸掛金色串燈聖誕樹裝置,營造浪漫步行體驗。大家可由皇后像廣場出發,漫步燈海前往置地廣場中庭,欣賞大型聖誕互動裝置 Noëlia at LANDMARK」,感受溫馨冬日魅力。

adblk6

遮打道化身「星光長廊」 遮打道化身「星光長廊」

八大地標聯手呈獻「光影匯·中環」 沉浸式視聽盛宴

11 28 日起,中環八幢地標建築,包括中國銀行大廈、中銀大廈、終審法院大樓、香港大會堂高座、香港會所大廈、滙豐總行大廈、太子大廈及渣打銀行大廈,將上演沉浸式多媒體表演「光影匯·中環」。結合 3D 投影、燈光效果及節日音樂,展現天使、雪人、馴鹿、聖誕禮物等立體的節慶元素圖案,部份影像更穿梭於建築與樹木之間,打造多層次視覺效果,為大家呈獻創新視聽盛宴。

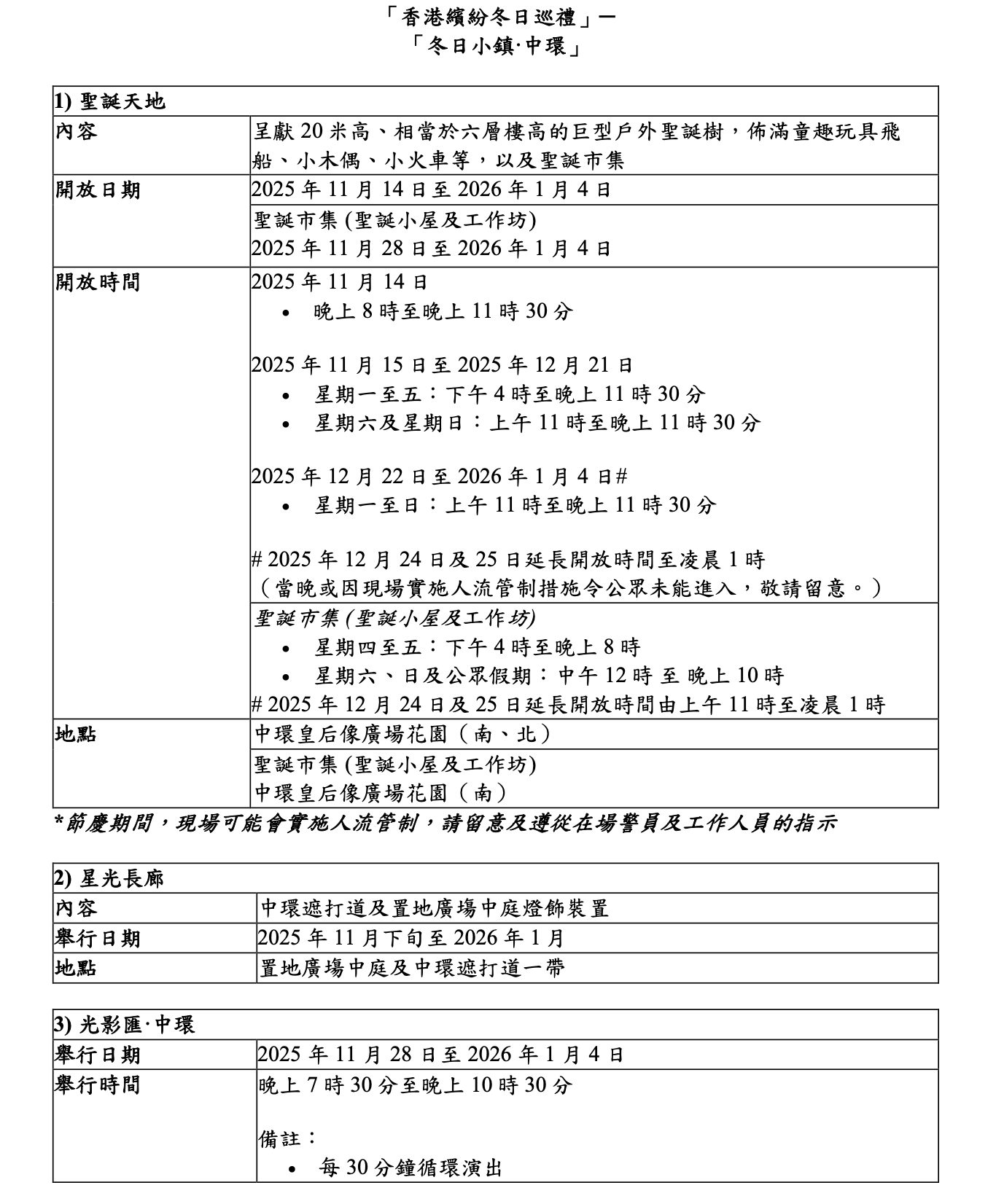
「香港繽紛冬日巡禮」開放資訊

adblk7
「香港繽紛冬日巡禮」開放資訊

「香港繽紛冬日巡禮」開放資訊

ADVERTISEMENT

送BOC Pay+ X M&M'S 慶新年開運箱

ad

恭喜你!獲取1分 !

更多積分任務