恒大危機|滄州銀行傳被恒大欠巨款爆擠提,曬「現金牆」澄清。(微博)
恒大危機持續,此前中國恒大(3333)主席許家印因涉嫌犯罪,被採取強制措施帶走後,內地網上傳出一份「恒大所欠銀行貸款明細列表」在某平台傳播,其中指出拖欠河北滄州銀行30億元人民幣,令滄州銀行爆擠提,最後更要曬出「現金牆」澄清。
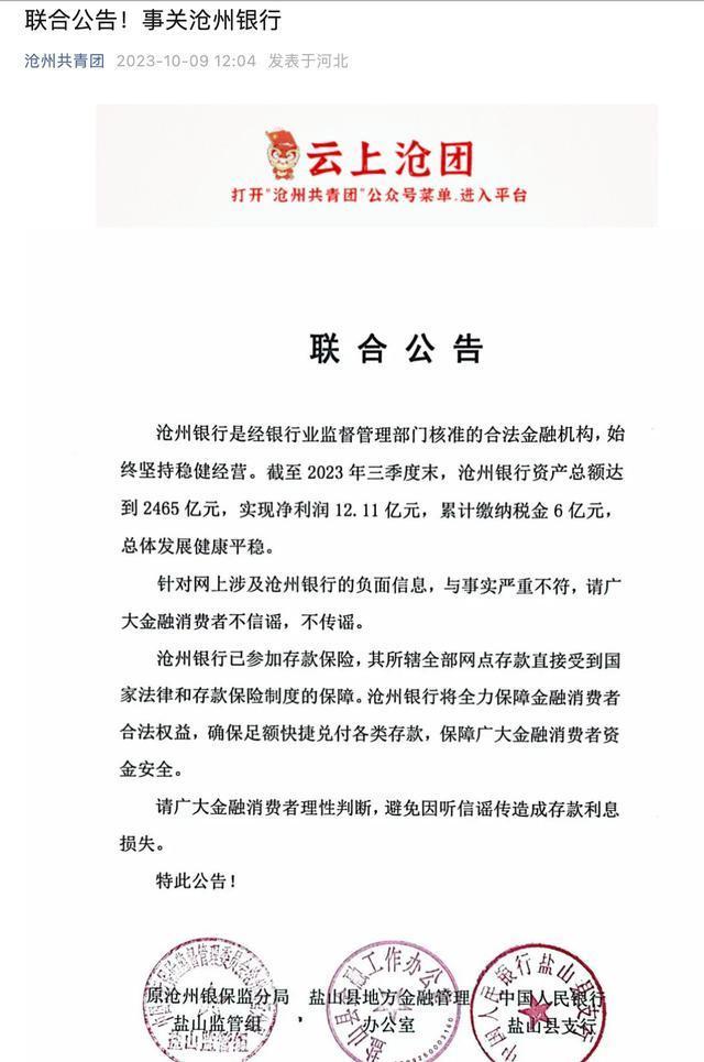
滄州銀行及當地部門聯合澄清闢謠:
大批存戶逼爆銀行要求提款
對恒大及其關聯企業的實際貸款額只有3.46億元,還堆出現金牆希望挽救存戶信心,但仍有大批存戶逼爆銀行要求提款,場面一度混亂。滄州銀行連日澄清除在官網闢謠外,當地三個部門也聯合發聲,表示網傳滄州銀行欠款與事實嚴重不符。
有內媒引述滄州銀行董事會辦公室工作人員對客戶表示,該行澄清公告「不太管用」,無法平息存戶恐慌,排隊提款的存戶不絕。雖然銀行具備充分流動性應付客戶取款需求,但考慮到便利性與利息損失等因素,現階段仍建議存戶「不要集中在當前時點提款」。
另有內媒向滄州當地派出所警員查詢,指針對滄州銀行破產等網傳訊息,警方已經陸續拘留了多位謠言散佈者。警方呼籲廣大網民保持理性思考,提高防範意識,積極抵制網路謠言。外界亦正關注事件,會否在內地衍生成更廣泛金融危機。



















