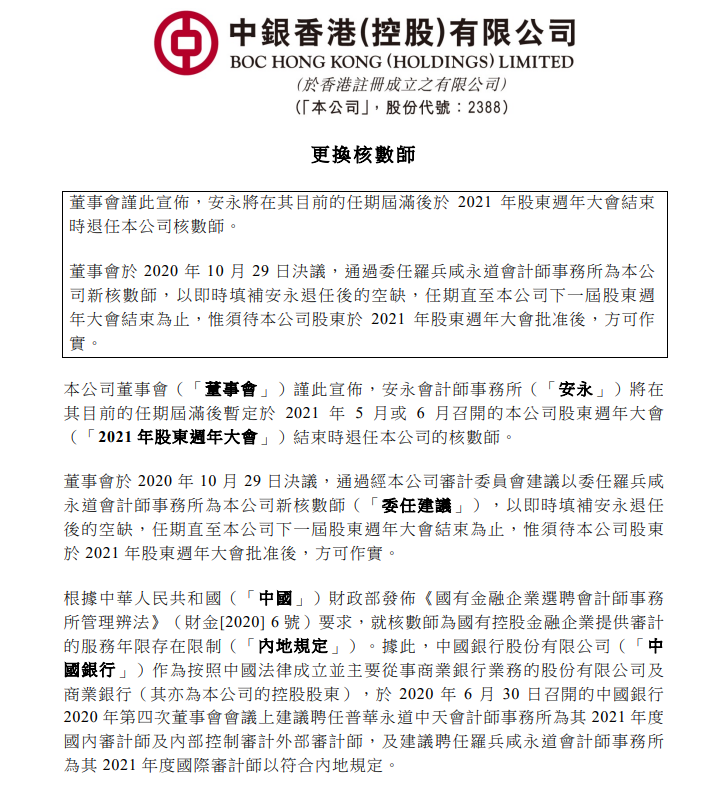
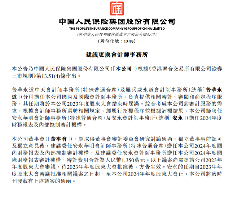
羅兵咸遭國企客戶連環解聘 中人壽及中銀香港:建議撤換核數師
會計師行羅兵咸永道因過去擔任恒大(3333)的核數師,被內地中證監指出於2019年及2020年報大收入,並遭到處以破紀錄的罰款,罰款或高達10億元人民幣,令近日羅兵咸遭連環國企客戶或具國家背景客戶解聘,除之前的中國人保(1339)、中國中鐵(390)等,最新中國人壽(2628)及中銀香港(2388)亦宣布建議撤換核數師。
中人壽:改聘安永負責年度審計工作
中國人壽董事會建議,改聘安永負責年度審計工作;中銀香港表示,4月時提出重新委任羅兵咸為公司核數師的股東議案已調整,主要是結合近期市場信息、基於審慎原則、考慮到公司業務,以及保障公司及股東利益,董事會只建議股東考慮通過聘請羅兵咸,提供中期財務報告的審閱服務,公司將啟動核數師招標聘請工作。此外,中銀母公司中國銀行(3988),在上周亦提出相同建議。
截至6月11日,羅兵咸已遭至少7間香港中資上市公司替換,當中包括中石油(857)、中國中鐵(390)等大國企;近1個月,亦有約16間上市公司先後宣布與羅兵咸永道不續約。























