dadblk3 madblk3
adblk3
adblk3
財經
出版:2025-Feb-28 18:00
更新:2025-Feb-28 18:00

新世界中期核心盈利44億 短期債半年減94億 不派息(更新)

分享:
首屆「樂高創意學院」現正招生。

首屆「樂高創意學院」現正招生。

adblk4

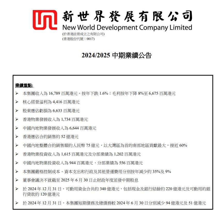
新世界(港交所:017)今日(28日)公告2024/25中期業績報告。截至去年底的6個月內,新世界收入為167.89億港元(下同),按年跌1.6%;毛利按年下降8%至66.75億元,核心盈利44億元,按年跌18%,短期債務及總債務半年減少94億港元及51億港元,不派中期息。新世界績前逆市升0.84%,報4.82元。

左起新世界中國運營總裁陳耀豪、新世界執董兼行政總裁黃少媚、新世界執董兼物業發展主管薛南海,以及新世界執董兼首席財務總監劉富强。(新世界提供) 新世界中期核心盈利44億,短期債務半年減少94億。(新世界業績截圖) 截至去年底的6個月內,新世界總資產則為4,275.71億。(新世界業績截圖) 截至去年底的6個月內,新世界總負債為2,109.25億。

股東應佔虧損為66.33億元

期內,股東應佔虧損為66.33億元,主要由於過去6個月宏觀市場變化,包括美國減息速度低於預期等。流動負債為808.7億元,較半年度前減少13.3%,總負債為2,109.25億,較半年度前減少4%;總資產則為4,275.71億,較半年度前減少約4%。來自持續經營業務的虧損為57億元。

adblk5

新世界稱,正嚴格控制成本,資本支出和行政及其他營運費用,分別按年減少約 35%及9%。集團又指,期內香港旅遊市場復蘇未如預期,尤其是歐美等地的長途市場,而中國內地及東南亞地區則大致保持穩定。雖然香港疲弱表現令經營毛利按年下跌,但中國內地及胡志明市的酒店錄得正面經營毛利增長。

CEO黃少媚:減債已取得初步進展

新世界行政總裁黃少媚表示,未來集團的營運方針會專注於兩大方向,包括持續開展同推進業務發展,以及改善公司現金流,積極管理財務,妥善處理債務。她強調,新世界日常業務運作維持暢順,減債已取得初步進展,公司現金流不但有所改善,整體總負債亦持續減少。

adblk6

新世界上周五(21日)發盈警,預期截至去年12月底止6個月,持續經營業務的股東應佔虧損約66億至68億元,而持續經營業務核心經營溢利約為43.5億至45.5億元,按年跌15%至19%。

亞洲富豪排名2025|香港5上榜家族(am730製圖) 亞洲富豪排名2025|李氏家族排名20(am730製圖) 亞洲富豪排名2025|嘉道理家族排名16(am730製圖) 亞洲富豪排名2025|包氏及吳氏家族排名14(am730製圖) 亞洲富豪排名2025|鄭氏家族排名12(am730製圖) 亞洲富豪排名2025|郭氏家族排名5(am730製圖) 亞洲富豪排名2025|印度阿巴尼家族排名第1(am730製圖)

ADVERTISEMENT

立即更新 /下載AM730手機APP 體驗升級功能

ad

恭喜你!獲取1分 !

更多積分任務