新股IPO|曹操出行今起招股,入場費4,236元。(官網截圖)
由吉利集團孵化的網約車平台曹操出行(新:2643)今日(17日)在港公開招股,計劃全球發售4,417.86萬股,當中10%、即441.79萬股為香港公開發售部分,國際配售佔九成,每股售價41.94元,集資約18.5億元,每手買賣單位為100股,入場費約4,236.3元,預期下周三(6月25日)正式掛牌,華泰國際、農銀國際及廣發証券香港為聯席保薦人。
本地國際發售1:9 引入平治等6個基石投資者
招股書顯示,曹操出行引入了6個基石投資者,包括Mercedes-Benz(MBGAF)旗下投資公司、未來資產證券、無極資本、國軒高科(2074.SZ)、億緯鋰能(300014.SZ)及速騰聚創(2498.HK),將認購約2,264萬股,金額合共約952億元。預料完成上市後,吉利集團董事長李書福旗下Ugo Investment的持股比例將攤薄至77.1%,仍將為公司控股股東。
截至去年底,曹操出行在136個城市營運,總交易價值(GTV)為170億元(人民幣,下同),按年增加38.8%。根據弗若斯特沙利文資料,市場佔有率為5.4%,車隊亦為中國同類車隊最大。截至去年底,在31個城市擁有一支超過3.4萬輛定制車的車隊供附屬司機使用。
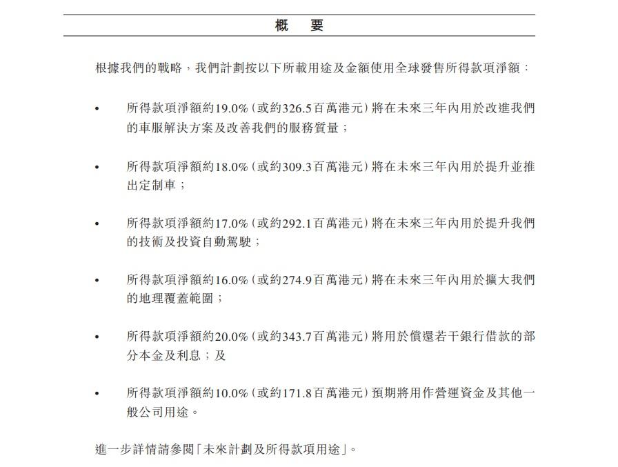
今次集資所得約20%用於償還若干銀行借款,19%用於改進車服解決方案及服務質量,約18%用於提升並推出定制車,17%用於提升技術及投資自動駕駛,16%用於擴大地理覆蓋範圍,餘下約10%用作一般營運資金。
資料來源:曹操出行公告


















