dadblk3 madblk3
adblk3
adblk3
財經
出版:2025-Aug-07 14:08
更新:2025-Aug-07 14:08

九置半年減債9億債務創上市新低 時代廣場地庫將迎全新餐飲概念

分享:
九龍倉置業上半年減債9億元,惟時代廣場收入跌15%。(資料圖片)

九龍倉置業上半年減債9億元,惟時代廣場收入跌15%。(資料圖片)

adblk4

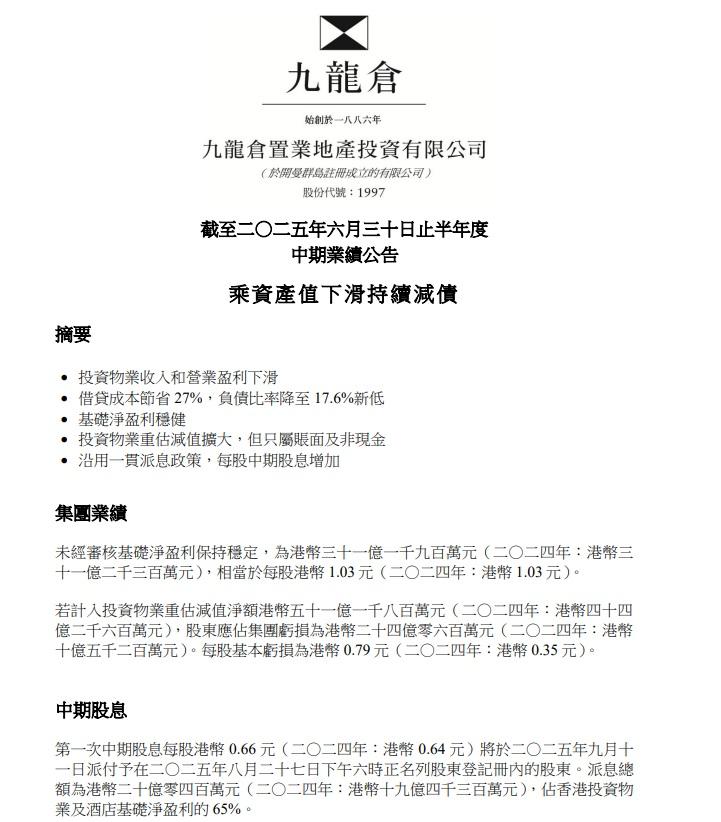
九龍倉置業(1997)今日公布中期業績,基礎淨盈利達31.19億港元,與去年同期相比僅微跌0.12%。若計入投資物業重估減值淨額,股東應佔虧損擴大至24.06億港元,而去年同期蝕10.52億元。集團宣布派發中期息每股0.66港元,較去年增加3%。

九置公布業績後,股價午後升幅擴大至6%以上,暫報26.02元,成交1.05億,總市值791.24億元。

九龍倉置業旗下時代廣場上半年收入及營業盈利均下跌。(資料圖片) 海港城表現穩定,收入和營業盈利的變化不足1%,期杪商場出租率達93%。(資料圖片) 九置基礎淨盈利31.19億港元,按年微跌0.12%。(業績截圖) 九置表示,半年減債9億元至333億,創上市以來新低。(業績截圖) 位於銅鑼灣時代廣場、有30年歷史的本港最後一間city'super Amazing Food Hall美食廣場,將營運至周日(本月29日)。(Rebecca Holdaway FB圖片) C朗全球首間旗艦店落戶銅鑼灣時代廣場。(資料圖片/蘇文傑攝)

借貸成本受惠HIBOR大減而省27%

期內集團總收入微降1%至64.07億港元,其中投資物業收入減少3%至53.71億港元。值得關注的是,九置持續推進減債計劃,債務淨額再減9億港元至333億港元,創上市以來新低。借貸成本年利率由5.7%降至4.4%,節省幅度達27%,主要受惠於香港銀行同業拆息(HIBOR)下跌。負債比率維持在17.6%的健康水平,財務結構穩健。

adblk5

時代廣場收入跌15%  營業盈利挫近兩成

旗下兩大核心物業表現不一,其中海港城收入和營業盈利(包括酒店)的變化不足1%,期杪商場出租率達93%、寫字樓出租率維持90%;至於時代廣場收入下跌15%,營業盈利下跌19%。

針對時代廣場City'super美食廣場結業引發的關注,九置透露地庫將引入全新餐飲概念,而且LV進駐、LOEWE擴充,以及足球巨星C朗全球首間CR7® LIFE旗艦商品店亦於今年登場,令商場期杪的出租率升至96%。

資料來源:九龍倉置業公告

5大減壓方法。(am730製圖) 5大減壓方法。(am730製圖) 5大減壓方法。(am730製圖) 5大減壓方法。(am730製圖)

ADVERTISEMENT

ad

恭喜你!獲取1分 !

更多積分任務