dadblk3 madblk3
adblk3
adblk3
財經
出版:2020-Sep-24 20:30
更新:2020-Sep-24 20:30
日報

驚傳求救 恒大否認

分享:
恒大主席許家印受謠言困擾。(資料圖片)

恒大主席許家印受謠言困擾。(資料圖片)

adblk4
(互聯網)

(互聯網)

股│價│先│挫

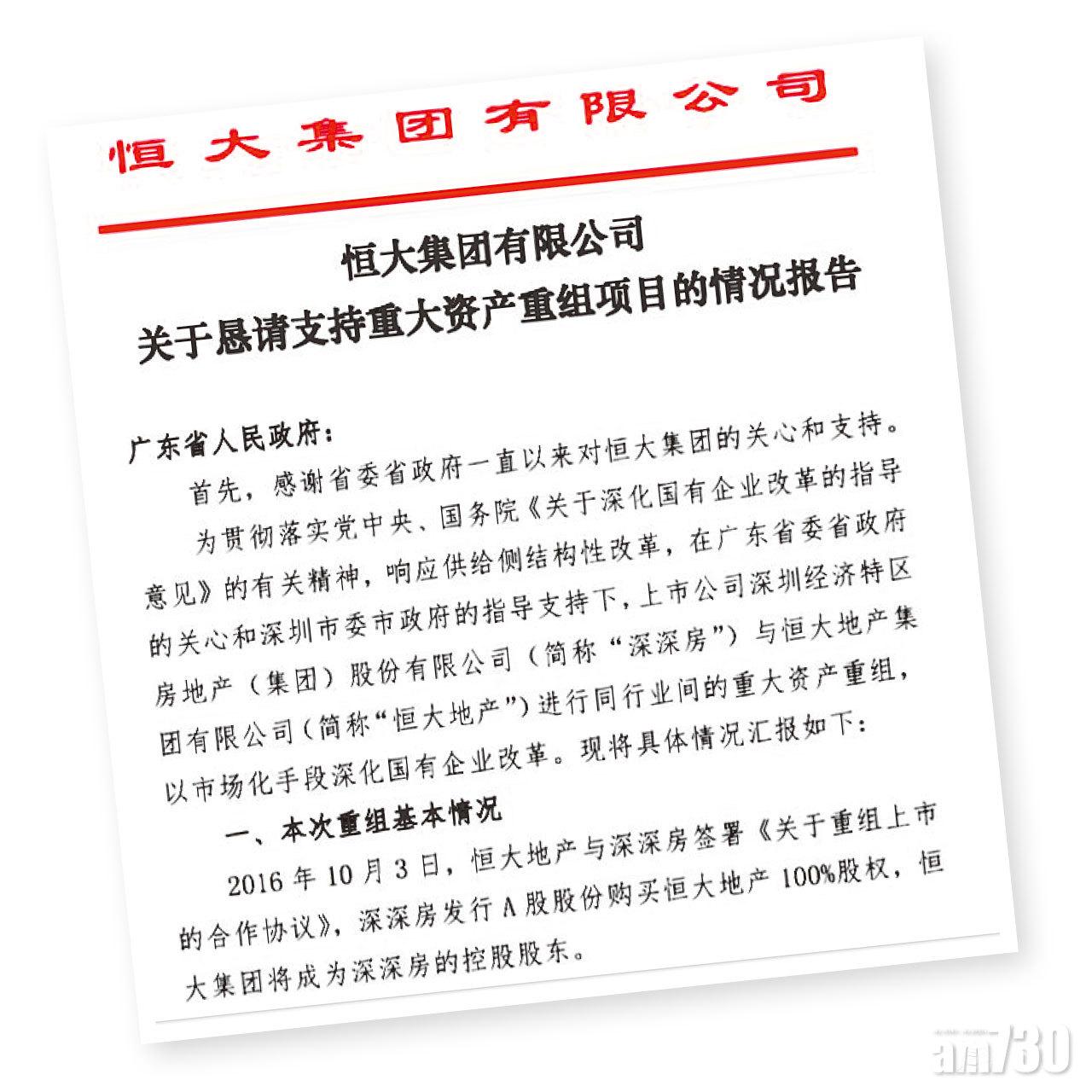
中國恒大集團(3333)被傳向廣東省人民政府求救支持與深深房資產重組,否則憂現金流斷裂信件,累股價挫約5.6%,至15.22元,成交額約4億元,恒大汽車(708)瀉8.6%至19.28元,成交額近3億元。

該集團於收市後公布,近日網上流傳有關該集團重組情況的謠言,相關文件和截圖憑空捏造、純屬誹謗,對其造成嚴重的商譽損害。該集團強烈譴責,已向公安機關報案,堅決用法律維護其合法權益。

網傳一封日期為8月24日的信件(圖2),由恒大向廣東省人民政府表示,自2016年與深深房訂重組協議,分拆恒大地產在A股上市,恒大地產於2017年引入戰略投資獲1,300億元人民幣,惟重組若未如期完成或引發系統性風險,令恒大地產現金流斷裂,須於明年1月前還該金額和137億元人民幣分紅,令資產負債率大升至逾90%。該信又指,於6月底負債總額8,355億元人民幣,涉銀行類金融機構128家,如無法如期完成重組令其交叉違約,影響8,441家上下游企業,部分或面臨破產風險,且影響331萬人的就業、61.7萬伙陷工程爛尾或無法收樓風險。

adblk5


明源雲暗盤漲 1手或賺8650元
今日掛牌的明源雲(909)於輝立暗盤造好,高見25.2元,比16.5元定價漲52.7%,收報25.15元,升52.4%,1手1,000股帳面賺8,650元。集團公開發售收約42.89萬份申請,超購約643.3倍,申請1手涉約22.7萬份,分配率10%,認購15萬股或150手方穩獲1手,「頂頭槌」飛認購1,871.1萬股申請186份,獲配4.3萬股,分配率0.23%。該股集資約59億元。

嘉和生物藥業(6998)招股兩日錄孖展約929億元,超購約322倍,而今日截止認購的捷心隆(2115)孖展約4,300萬元,超購逾2倍。


雲頂新耀今招股 一手入場費27777元
雲頂新耀(1952)今起招股發行約6,354.7萬股,香港發售佔635.5萬股,每股發售價介乎50至55元,每手500股入場費約27,777元,於下周三截止認購,擬於10月9日掛牌,籌最多約35億元,其中60%用於發展4項支柱產品等。

adblk6

另外,螞蟻集團行政總裁胡曉明指,上市後最重要進一步提升自主創新能力,所得資金用於強化科技研發實力,增強產品和技術創新,為長期戰略發展加強技術基礎,未來重點投入研發人工智能、風險管理、安全、區塊鏈、計算及技術基礎設施5項技術領域。

他指6月將自研分布式數據庫OceanBase成立公司獨立運作,7月全新推出「螞蟻鏈」,加速推動區塊鏈,現擁26項自主研發核心技術產品,以及26,279項專利或專利申請。

ADVERTISEMENT

送大埔超級城《金馬喜迎春》禮盒

ad

恭喜你!獲取1分 !

更多積分任務