消費券2022|各大商場優惠合集 購物優惠券回贈+外賣泊車優惠 (持續更新)
最新一輪1萬元消費券計劃的首$5000,將於4月7日發放,經過兩個月的疫情及限聚令影響,相信大家準備好與親友聚餐及外出消費,今日為大家集合全港多個商場的購物優惠,不單有消費回贈或現金券,更有泊車、外賣等優惠,務求令大家買得抵上加抵!
消費券商場優惠|新城市廣場 派發逾$1,000萬商場電子禮券
新城市廣場推出4大優惠,包括春日消費券獎賞,派發逾$1,000萬商場電子禮券;另外聯同HomeSquare舉辦有獎遊戲,獎品總值過百萬,包括$2,000新地商場現金券、價值$2,980 Ogawa O.M.G 足部按摩器、價值$2,680 Ogawa 揉揉肩、價值$800 Calvin Klein手錶等。
新城市廣場4大優惠:
1. 春日消費券獎賞派發逾$1,000萬商場電子禮券 最高單日回贈$4,380
春日消費券獎賞派逾$1,000萬商場電子禮券,市民只需透過AlipayHK、八達通、 Tap & Go 拍住賞及WeChat Pay HK四大平台使用消費券購物,最高單日回贈達$4,380,電子禮券商戶涵蓋超過150間餐飲、超市、兒童服裝用品、運動服裝用品、潮流服飾、美容及個人護理、傢具等類別。
2) 新城市廣場及HomeSquare聯場有獎遊戲:派過百萬元現金禮券及禮品
新城市廣場聯同HomeSquare推出有獎遊戲,只要於其中任何商場消費滿$500或以上,即可參與有獎遊戲一次,獎品總金額逾百萬元,包括$2,000新地商場現金券、價值$2,980 OgawaO.M.G 足部按摩器、價值$2,680 Ogawa 揉揉肩、價值$800 Calvin Klein手錶、$50 Francfranc禮券及$20一田禮券等。
3) 美食多重賞 優惠門檻低至$100
市民只需透過四大平台使用消費券購物,即可享新城市廣場美食多重賞,三重優惠門檻低至$100,更可與場內食肆推出外賣自取優惠同時使用。
美食多重賞優惠詳情
4) 憑消費券消費即可換領額外高達4小時免費泊車優惠 3大商場聯手合作
新城市廣場聯同HomeSquare及新達廣場推出泊車優惠及送出消費禮券。於新城市廣場使用消費券消費,即可享額外1小時免費泊車、1小時免費泊車券、HomeSquare及新達廣場共額外2小時免費泊車券。凡於HomeSquare使用消費券消費,即額外獲贈新城市廣場$350消費禮券及泊車優惠券,包括:$100時裝及配飾禮券、$100美妝禮券、$100運動服飾、$50一田百貨禮券以及1小時免費泊車優惠券。
新城市廣場
消費券商場優惠|iSQUARE國際廣場 晚市外賣半價
尖沙咀iSQUARE國際廣場推出飲食優惠,由即日至4月20日。顧客在指定時段在商場內任何一間餐廳堂食或外賣,以電子貨幣單一消費滿指定金額,即可換領現金券:其中於下午12時半至2時半光顧午市堂食或外賣自取消費滿200元,或在下午6時後購買外賣消費滿100元,即可換領「iCOUPON現金券」50元。
消費券商場優惠|海港城 每日快閃優惠+優惠券獎賞
海港城由即日起推出全新活動「TODAY BEST OFFER」,每日送上限時限量快閃驚喜優惠,當中包括買一送一、低至一折精選商品等。顧客只要掃描場內各處的「TODAY BEST OFFER」二維碼,即可獲得當日精選優惠詳情,即掃即享。每個優惠限時1天,數量有限,售完即止。
海港城「TODAY BEST OFFER」目前已有超過40個品牌參加,共搜羅逾70個不同優惠,特別推介的大熱品牌包括AMOREPACIFIC、Jurlique、Aveda、 Sulwhasoo雪花秀、The history of Whoo、 Atelier Cologne、Chloé Atelier des Fleurs、JOYCE Beauty、 IPSA、CANVAS、M.A.C、MAKE UP FOR EVER、Marimekko、 ANTEPRIMA、Club Monaco、Hot Toys Rebel Base、OTO、National Geographic、Swarovski及Exclusivites等。
「TODAY BEST OFFER」每周參與商戶詳情:https://www.harbourcity.com.hk/tc/happening/today-best-offer/
REWARDING EVERY DAY優惠券獎賞
海港城另有「REWARDING EVERY DAY優惠券獎賞」,由即日至5月15日,顧客於同日以指定電子付款方式消費每滿$1,500即可獲「$100購物優惠券」、「$50美食優惠券」及「$100美食優惠券」各1張;消費每滿$4,000更可額外獲贈「$500購物優惠券」1張。逢周二及周日更可獲雙倍優惠券獎賞,最多可賺取$15,000優惠券。
此外,海港城平日泊車優惠加碼,最多免費6小時。即日至6月30日,以指定電子付款方式即日單一消費每滿$100,平日可享2小時免費泊車 (最多6小時);週末及假日亦可享1小時免費泊車(最多3小時)。
消費券商場優惠|朗豪坊 食肆消費滿$200即賞$200現金券 現金券不設消費門檻
朗豪坊將於4月21日起至5月20日推出《朗豪坊 #幫你埋單》,LP CLUB會員於朗豪坊40間食肆單一消費滿$200,即賞朗豪坊商場$200現金禮券,可以於過百間非食肆商舖使用;而於零售商舖消費滿$500或$1,000,即賞10%餐飲回贈,即$50或$100現金禮券,可在朗豪坊場內40間食肆使用。所有回贈所得的現金禮券均不設任何消費門檻,可以真正當錢使兼即賺即用,每日名額有限,先到先得,換完即止。
消費券商場優惠|時代廣場 發放$14,000優惠券
銅鑼灣時代廣場推出多項消費獎賞回贈,包括:高逹$14,000的Happy Rewards優惠券獎賞、額外賞city’super購物禮券以及各式精彩美妝禮遇。時代廣場更推出Park & Dine優惠,顧客於餐飲商戶或city’super消費滿指定金額,即可享高達5小時免費泊車優惠。
Happy Rewards會員由即日起至5月15日期間,在商場商戶即日以電子消費每滿指定金額,即可換領購物優惠券及美食優惠券;而逢星期四及星期日全日更可享雙倍優惠券獎賞。所有優惠券可於多達130間商戶內使用,享用低至5折優惠。
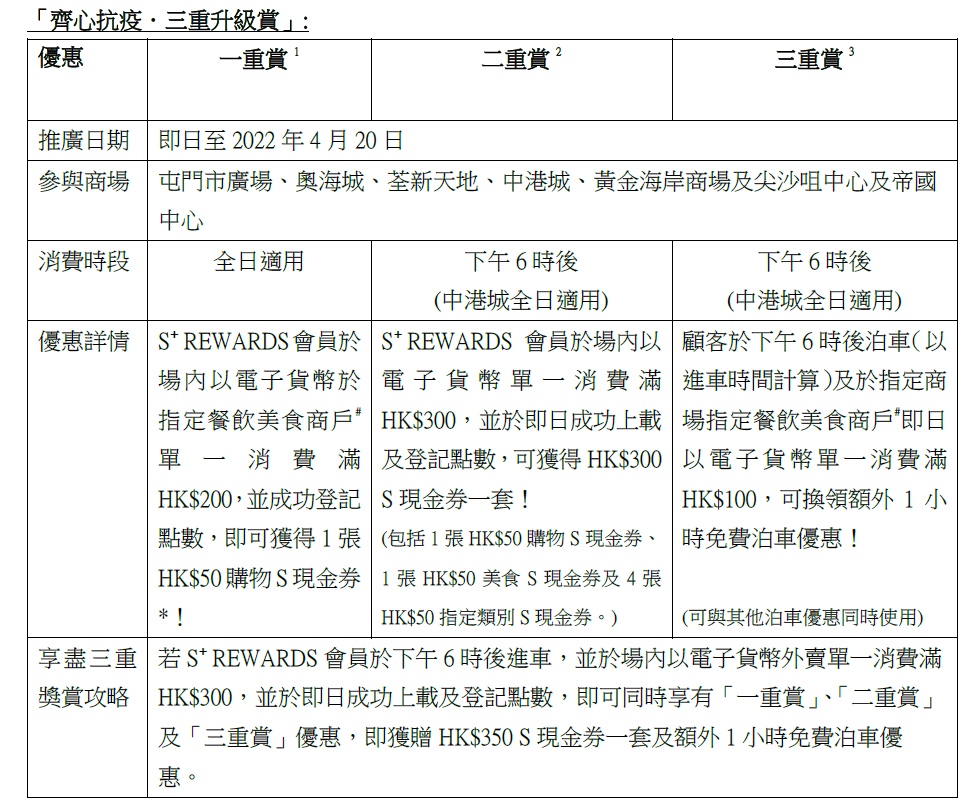
消費券商場優惠|信和集團旗下6大商場 回贈超過100%
信和集團旗下6大商場,包括屯門市廣場、奧海城、荃新天地、中港城、黃金海岸商場及尖沙咀中心及帝國中心特別推出「齊心抗疫.三重升級賞」,S⁺ REWARDS會員於2022年4月7日至20日期間,以S⁺ REWARDS手機應用程式登入「消費大激賞」eShop頁面,線上單一消費滿$3,800,有機會換領熱搶音樂會門票2張,名額有限,先到先得,換完即止。
另外,S⁺ REWARDS會員由即日起至4月20日期間,於指定商場內以電子貨幣單一消費滿指定金額,即可享三重獎賞優惠,最高可獲$350 S現金券,回贈超過100%,優惠包括:
1. 會員以電子貨幣,於指定餐飲美食商戶單一消費滿HK$200,並成功登記點數,即可獲得1張$50購物「S現金券」。
2. 會員於下午6時後(中港城全日適用)),以電子貨幣單一消費滿300元,並於當晚禮賓處關閉前,或11時59分前,上載單據及成功登記點數,可獲得1套300元指定「S現金券」。
3. 顧客於下午6時後泊車(以進車時間計算)及於指定商場指定餐飲美食商戶即日以電子貨幣單一消費滿$100,可換領額外1小時免費泊車優惠。(可與其他泊車優惠同時使用)
消費券商場優惠|東港城、上水廣場、北角匯等新地12大商場 最高可獲贈$12,000禮券
新地12大商場,包括東港城、北角匯、上水廣場、將軍澳中心、Mikiki、PopWalk天晉滙、life@KCC、卓爾廣場、錦薈坊、荃錦中心、荃灣新領域廣場及屯門寶怡商場,由3月31日起至4月30日期間,推出升級 「消費券賞上賞」。The Point會員以4大指定電子消費券支付工具,於指定商場消費滿指定金額,最高可獲贈$12,000禮券及禮品,回贈率最高可達100%,消費儲分更可積分當錢使。車主自駕到場亦可享泊車著數,只需換領獎賞,即送免費泊車券。
消費$10,000送$10,000星級獎賞 回贈高達100%
推廣期內顧客於東港城、上水廣場、北角匯、將軍澳中心、Mikiki、卓爾廣場及錦薈坊,以即日電子消費滿$10,000,即可換領價值$10,000星級禮品及指定優惠券組合,禮品種類包括鑽石首飾、商戶/商場現金優惠券、小家電等精彩禮遇。成功換領更額外送4小時免費泊車券,供下次使用。
限時激賞1:The Point會員由3月31日起,可憑500積分於The Point平台率先預留換領證,再於4月7日至4月30日期間,到指定商場以即日單一電子消費滿$500即送價值$120的禮遇,包括$100指定商場現金優惠券及/或$20Point Dollar於多間商戶即時使用,更額外送1小時免費泊車券。
限時激賞2:推廣期內顧客於指定商場即日電子消費滿$2,500,即可換領$650指定商場/商戶現金優惠券組合及2小時免費泊車券。
限時激賞3:推廣期內顧客於指定商場即日電子消費滿$5,500,即可換領$1,500 指定商場/商戶現金優惠券組合及3小時免費泊車券。
追加優惠:推廣期內The Point會員於指定商場之Point Dollar參與商戶,即日以電子消費滿$500,並於該交易使用最少$100 Point Dollar,即額外送$20指定商場/ 商戶現金優惠券。
商場推廣優惠highlight:
東港城:
【$1快閃瘋搶】
於4月8日起,The Point會員有機會以$1搶購iPhone、Apple Watch、AirPods Pro以及Dyson無線吸塵機等超過50件城中潮品!會員只需憑1,000積分於The Point手機應用程式換取快閃換領證,即可於推廣期內,連同合資格即日電子消費滿指定金額(包括WeChat Pay HK / AlipayHK支付寶香港 / Tap & Go拍住賞 / 八達通),即可以$1換購禮品!
將軍澳中心:
【消費瘋狂賞】
The Point會員4月7日起,於將軍澳中心、PopFood或PopDeli以電子貨幣消費滿指定金融,即送總值超過HK$12,670商場贈券組合及免費泊車券,兼同時賺取積分!
•消費滿HK$700送HK$170商場贈券組合 + 1小時免費泊車券
•消費滿HK$2,000送HK$500商場贈券組合+ 2小時免費泊車券
•消費滿HK$8,000送HK$2,200商場贈券組合+ 3小時免費泊車券
•消費滿消費滿HK$15,000送HK$4,200商場贈券組合+ 4小時免費泊車券
•HK$20,000送HK$5,600商場贈券組合+ 4小時免費泊車券
【美食超市1+1】
即日起至4月30日,會員即日於將軍澳中心、PopDeli或PopFood美食商戶 (堂食或外賣自取方式)及超市百貨和健康生活商戶即日以電子貨幣單一消費滿指定金額,即可獲指定Point Dollar當錢使!同日使用Point Dollar作任何消費,更可額外獲2,500分!
•美食商戶消費滿HK$150及超市百貨和健康生活商戶消費滿$150,即可獲$30 Point Dollar
•美食商戶消費滿HK$300及超市百貨和健康生活商戶消費滿$300,即可獲$65 Point Dollar
消費券商場優惠|荃灣廣場消費多重賞 回贈高達10%
荃灣廣場由4月2日至5月2日準備消費多重賞,市民凡透過任何電子貨幣消費(包括消費券四大平台)購物,即可享高達$2,400 獎賞。優惠涵蓋餐飲美食、運動用品、潮流服裝、美妝護理、影音電器及家居佈置各大範疇。
第1重賞:[星期一至日] 消費滿$2,000即賞$100商場贈券
第2重賞:[星期五至日及公眾假期] 消費滿$5,000即賞$300商場贈券
第3重賞:[星期五至日及公眾假期] 消費滿$8,000即賞$500商場贈券
第4重賞:消費滿$15,000即賞$1,500商場贈券 (總名額300個)
第5重賞:全日任何消費滿HK$100,即享1小時免費泊車優惠
換領日期:4月2日至5月2 日
換領時間:早上10時至晚上10時
換領地點:荃灣廣場L3顧客服務中心
消費券商場優惠|新達廣場「消費券食買賞」 大派逾$1,100優惠券
第1重賞:於餐飲食肆單一消費滿$200即賞$20商場贈券
第2重賞:消費滿$500即賞$50商場贈券
第3重賞:消費滿$1,500即賞$100商場贈券
第4重賞:消費滿$5,000即賞$300商場贈券 (總名額300個)
第5重賞:消費滿$12,000即賞$700商場贈券 (總名額200個)
第6重賞:星期一至五(公眾假期除外)5pm 後,憑任何消費即享1小時免費泊車優惠。
星期六、日及公眾假期全日,憑消費滿$100即享1小時免費泊車優惠。
換領日期:4月2日至5月2日
換領時間:早上10時至晚上10時
換領地點:新達廣場1樓顧客服務中心
消費券商場優惠|HomeSquare 送出逾200萬禮品及現金券
HomeSquare由消費券發放當日起開始,推出消費券.「家」倍賞四步曲,送出總值逾$200萬禮品及商戶現金券,配合消費券使用,更可獲得高達$2,640禮券。
第1賞:「家家有賞」配對有獎遊戲 $500贏$5,000禮品
HomeSquare與新城市廣場首次推出「家家有賞」配對有獎遊戲,顧客凡於HomeSquare或新城市廣場消費滿$500或以上,則可參加有獎遊戲一次,在HomeCircle陳列室費滿$500或以上則可參與遊戲兩次,贏取豐富獎品,包括:Ogawa O.M.G 足部按摩器、Calvin Klein時尚腕表、Serta高級乳膠枕及多個品牌的現金券。
第2賞:使用4大電子平台消費券購物 滿指定金額最高可換$1,460消費禮券
顧客於HomeSquare或 HomeCircle陳列室,以4大電子平台消費券購物滿$5,000,即享原有$350消費禮券,另獲$20IKEA 現金券回贈;滿$10,000可獲$770消費禮券及另有$40IKEA現金券回贈,而滿$18,000則享最高$1,400消費禮券及另加$60 IKEA現金券回贈。
第3賞:The Point by SHKP 會員享額外積分及HomeCircle 5倍積分
The Point by SHKP會員只要於HomeSquare登記即日消費單據,可額外得2,000積分。此外,為慶祝多個家俱品牌進駐HomeCircle,The Point by SHKP 會員於HomeCircle 陳列室消費,則獨享5倍積分,其優惠可同時適用於「家家有賞」配對有獎遊戲及換領購物消費劵回贈。
第4賞:超值消費券限定組合 低至25折起發售
HomeSquare推出限定多個組合優惠,包括以25折出售的智能家居套裝,$2,000優惠價就能購入原價近$8,000的家電組合,包括回南天殺菌高手的負離子空氣淨化抽濕機、自動吸塵機及智能循環座地風扇。
而由4月4日起至4月30日,合資格換領Happy Rewards獎賞的顧客,只要在消費同日額外於時代廣場指定美容或化妝品商戶以單一電子消費滿$100或以上,即可額外換領$100 city’super購物禮券乙張。
「It’s Spring Time 2022! Happy Rewards」換領詳情:
換領日期:即日起至5月15日
換領時間:中午12時至晚上10時
換領地點:五樓換領專櫃
消費享高達5小時免費泊車優惠
時代廣場特意推出Park & Dine優惠,由即日至4月30日期間,顧客於下午6時或之後於時代廣場泊車(以入車時間計算),並即日於餐飲商戶或city’super以單一消費滿$100或以上 (下午6時或之後),即可享5小時免費泊車優惠。而由即日起4月30日,於星期一至五到時代廣場消費滿$200或以上,即可獲得3小時免費泊車優惠;於星期六、星期日及公衆假期消費滿相同金額,亦可獲2小時免費泊車優惠。
登記成Beauty VIC 換領各式美妝禮遇
由即日起,顧客於時代廣場指定美容及化妝品商戶即日電子消費滿$2,000 (最多可累積兩張單據,每張消費$300或以上),並於即日登記成爲Beauty VIC,即可專享各款非凡購物禮遇及專屬美妝體驗。顧客每消費$1 即可獲得1積分,累積兌換豐富獎賞。而於4月份內,Beauty VIC只要累積滿2,000積分便可換領 FANCL $50禮券乙張,即一入會便可換領。
消費券商場優惠|華懋集團推出300萬港元獎賞 享300%現金回贈
華懋集團旗下7大商場,包括如心廣場、翩滙坊、好運中心、希爾頓中心、粉嶺名都商場、上水名都商場及巴黎倫敦紐約戲院購物中心,以及由集團負責管理及營運的中環街市,將推出高達300%的回贈優惠。集團將加碼投放300萬元推出相關優惠措施,與大眾共渡「疫」境。
消費券商場優惠|D2 Place《1+1=∞ 無限賞》
D2 Place推出全新《1+1=∞ 無限賞》,由即日至5月31日活動期內,於1間零售或娛樂商戶及1間餐飲商户以消費券消費最少$50,即獲贈1張$50 D2 Place商場現金券及即日私家車免費泊車1小時。
因應限聚令獲放寬,由4月21日起,《1+1=∞ 無限賞》將加入加碼優惠,客人於1間零售或娛樂商戶及1間餐飲商戶(晚上6時後),以消費券消費最少$50,即獲贈1張 $50 D2 Place商場現金券及即日私家車免費泊車2小時。 活動期間,D2 Place精選商戶更會推出多項消費換領禮品優惠。
D2 Place《1+1=∞ 無限賞》
消費券商場優惠|恒隆商場 hello週年消費賞
恒隆商場推出「hello週年消費賞」獎賞計劃,顧客只需登記成為「hello恒隆商場獎賞計劃」會員,由即日起至5月15日,在Fashion Walk、山頂廣場、雅蘭中心、荷李活商業中心、家樂坊、淘大商場、康怡廣場以及中環物業(包括都爹利街一號、印刷行、樂成行及渣打銀行大廈)之商戶每星期以電子消費累積每滿$1,500,即可透過恒隆商場手機應用程式獲贈$100購物電子券乙張及$50餐飲電子券兩張,每位會員每星期可換領最多3張購物電子券及6張餐飲電子券。
此外,恒隆亦特別推出「hello會員迎新獎賞」,顧客於推廣期內登記成為「hello恒隆商場獎賞計劃」會員,並完成限時任務,即可獲贈高達$50的商戶電子券。
恒隆商場 hello週年消費賞
消費券商場優惠|新地商場 消費券增值200%贏$10,000 Point Dollar
新鴻基地產(新地)旗下15大商場,包括apm、大埔超級城、WTC世貿中心、元朗廣場、新翠商場、新都廣場、置富南區廣場等將推出多重消費獎賞,計劃由即日起首階段送出總值超過800萬元獎賞,顧客於首階段計劃之指定電子消費券領取平台,即八達通、支付寶香港、Tap & Go「拍住賞」及WeChat Pay HK蒞臨參與商場消費,即有機會尊享多重購物獎賞,包括賺$100 Point Dollar、最高消費賞嬴高達200%回贈、消費印花獎賞獲$200美食優惠券、無需消費享3小時免費泊車優惠及推出醫護「感謝包」等。
獎賞1:憑指定消費領取$100 Point Dollar
The Point會員憑「$100 Point Dollar優惠預留証」,即日起至5月15日於apm、大埔超級城、元朗廣場、新翠商場、新都廣場及置富南區廣場,以指定電子消費券領取平台,即八達通、支付寶香港、Tap & Go「拍住賞」或WeChat Pay HK消費滿$500,可獲贈$100 Point Dollar (相等於25,000積分),立即當錢使。
獎賞2:消費儲印賞,最高獲$200美食優惠券
即日起至5月15日期間,The Point會員於apm、大埔超級城、元朗廣場、新翠商場、新都廣場及置富南區廣場消費,以指定電子消費券領取平台,即八達通、支付寶香港、Tap & Go「拍住賞」或WeChat Pay HK,並登入The Point手機應用程式內的「消費儲印賞」電子印花咭,購物淨額滿$100可獲電子印花一個、$200可獲印花兩個,如此類推,累積5個印花即賺$40美食優惠券、 10個印花可換領$100美食優惠券等。推廣期內於所有參與商場內最多可領取20個印花,獲高達$200美食優惠券。
獎賞3:最高消費賞贏$10,000 Point Dollar
The Point會員於即日起至5月15日,於apm、大埔超級城、元朗廣場,以指定電子消費券領取平台,即八達通、支付寶香港、Tap & Go「拍住賞」或WeChat Pay HK購物消費,並於發票有效期內完成登記積分,即可參加競逐最高消費賞。最高消費會員將獲贈$10,000 Point Dollar乙份,讓首階段$5,000政府消費券增值200%。
獎賞4:無需消費享3小時免費泊車優惠
The Point會員由即日起至6月30日,於apm、大埔超級城、元朗廣場、新都廣場及置富南區廣場,只需換領現行消費泊車優惠、或新登記免觸式泊車、或消費換領商場禮品活動,即額外獎您新地「隨意泊」1小時免費泊車優惠券1張,最高可疊加3張使用,一次過享高達3小時免費泊車優惠,全情投入無憂購物體驗。
獎賞5:答謝前線醫護人員抗疫不懈,送醫護「感謝包」
為感謝前線醫護人員對抗疫的堅持及努力,apm、大埔超級城、元朗廣場、新翠商場、新都廣場及置富南區廣場,將送醫護「感謝包」予前線醫護,由即日起憑相關證明文件/工作證明,即可免費領取「感謝包」1份,內有維他命C水溶片及$20商場電子餐飲禮券,以美味及保健品繼續為前線醫護打氣。
消費券商場優惠|恒基地產旗下七大商場 「消費券購物二重賞」
恒基地產旗下的7大商場,包括MCP CENTRAL & MCP DISCOVERY(新都城中心2期及3期)、MOSTown新港城中心、荃灣千色匯、元朗千色匯、沙田中心.沙田廣場、屯門時代廣場及利奧坊,將推出「消費券購物二重賞」,H·COINS會員於推廣期內,累積消費$5,000,可賺額外$430獎賞。除消費獎賞外,指定商場亦同步推出額外免費泊車優惠,由即日起,顧客於晚上6時後於指定商場內消費滿指定金額,即可享額外1小時免費泊車。
第一賞:儲印花賺$30獎賞回贈
由即日起至6月10日,H·COINS會員只需要以4大電子消費平台,包括支付寶香港、八達通、 Tap & Go「拍住賞」或 WeChat Pay HK,於恒基地產旗下7大商場逾1,000間零售或餐飲商戶單一消費每滿$200,經H·COINS手機APP自助上載或親臨商場禮賓會員專區,成功登記賺取COINS後,即可獲贈電子印花1枚,集齊2枚電子印花,即有機會獲得$30恒基地產旗下商場購物電子禮券一張。每位合資格會員於推廣期內最多可以獲贈一次。
第二賞:繼續累積消費賺加碼獎賞$400現金券
H·COINS會員於推廣期內以4大電子消費平台累積消費滿$5,000,即有機會額外獲贈$400恒基地產旗下商場電子禮券(包括$200購物電子禮券及$200餐飲電子禮券)。
消費券商場優惠|V city & V Walk 消費$2,000獲$3,000禮券
屯門及西南九龍區的V city及V Walk宣布推出「消費券 爆買爆賞 五連發」,瘋狂送出逾$680萬消費JETSO,當中務必注目「爆買爆賞· 高達150%回贈」。於4月7日及指定快閃日子,The Point會員以電子消費券即日消費滿$2,000,即可換領總值$3,000的指定商場及商戶贈券/禮券,賺盡150%瘋狂回贈,同時可賺取會員積分。
第1發:「爆買爆賞 · 高達150%回贈」 同時賺盡會員積分
第2發:「最高消費賞」送最新iPhone 13 Pro (松嶺綠色)
第5發:「同心齊抗疫」 新冠病毒快速檢測套裝及口罩大贈送
消費券商場優惠|旺角MOKO新世紀廣場、元朗YOHO MALL形點、葵芳新都會廣場 送逾1,000萬元贈券
新鴻基地產旗下旺角MOKO新世紀廣場、元朗YOHO MALL形點以及葵芳新都會廣場3大商場推出「全城消費券加碼賞」,顧客到場消費滿指定金額,即可享高達$4,150元購物贈券或高達33%的贈券回贈,The Point會員如使用消費券4大支付工具消費更有額外高達$200 Point Dollar。3大商場更有一系列「車主福音」泊車優惠,其中MOKO新世紀廣場消費$100泊車即享高達3小時優惠,同時額外送餐飲贈券。
攻略一:三大商場「車主福音」泊車優惠
三大商場「車主福音」泊車優惠
攻略二:MOKO新世紀廣場 消費狂賞高達33%單日回贈
3大商場送出總值逾1,000萬元贈券,其中MOKO新世紀廣場換領高達33%購物贈券回贈,包括餐飲、時裝、美容、電子產品等類別,當中餐飲贈券為半價折扣贈券(消費滿$400即可減$200),場內大部份商戶均適用,實用度超高。
YOHO MALL形點 多重消費賞 送出總值超過900萬元優惠券
於YOHO MALL形點每日消費最多可換領總值$4,150活動贈券套裝,消費券期間合共送出總值超過900萬元優惠券!
葵芳新都會廣場 送出扮靚及餐飲購物贈券
葵芳新都會廣場亦有高達20%換領回贈,使用消費券$5,000即可換領$1,000美容、時裝以及餐飲贈券,當中美容贈券可享高達半價優惠(消費滿$200即可享$100折扣),贈券適用於Estée Lauder、LANEIGE、Lancôme、M·A·C、Kiehl's等場內逾20個美妝品牌!
攻略三︰三大商場The Point 消費券限時任務
除上述商場贈券回贈外, The Point會員4月7日起以消費券4大支付工具累積消費滿$7,000,更可參加限時任務,換取高達HK$200 Point Dollar。
消費券商場優惠|又一城 消費送電子購物禮券
由4月13日至5月9日期間,My FESTIVAL會員於又一城以信用卡、扣賬卡、易辦事、八達通卡或銀聯卡於最少兩間不同商戶即日消費滿$1,500或以上,並出示有效My FESTIVAL電子會員號碼,即可獲得My FESTIVAL$100電子購物禮券乙張;即日消費滿$4,000或以上,更可獲得My FESTIVAL$300電子購物禮券乙張!
又一城消費送電子購物禮券
消費券商場優惠|利園 高達12%消費回贈
利園區推出「Savour the Spring Sensations漫遊春日 邂逅美好」消費禮遇:第一階段的優惠由4月7日起隨消費券同步放送,只要於利園區內以電子貨幣消費滿指定金額,即可獲高達12%消費回贈的電子優惠禮券,獲取高達$600的電子優惠禮券。
利園 高達12%消費回贈
消費券2022|美麗華集團 最高買$5,000送$5,000
由4月7日早上11時開始,網上商店Mira eShop將舉行限定優惠,多款現金禮券加碼最高1倍獎賞。The Mira Hong Kong酒店及Mira Dining首度乘聯推出3款現金禮券套裝,最高可以$5,000,享用總值$10,000現金禮券及優惠券。現金券適用於酒店住宿、MiraSpa水療服務、會籍及產品、Mira Dining 旗下指定中西食府。Mira Place亦推出Mira eShop網購賞,於網上購買$200商場現金券可額外獲得$200商場餐飲現金券,盡享100%現金券回贈,限量1,000套。詳情如下:
美麗華集團 最高買$5,000送$5,000
為呼應活動「好賞同樂」的宗旨,集團支持明愛青少年及社區服務,凡於Mira eShop 消費後捐款$98,美麗華集團便會贊助一位低收入家庭的小朋友或家長享用The Mira Hong Kong 酒店的Yamm自助午餐。
另外,Mira Place將於4月21日至5月15日推出「至二賞」消費回贈及會員推薦積分獎賞活動,顧客以指定電子消費模式於商場任何2間商戶分別消費滿$200即可獲贈$200 商場現金券、$200商場餐飲現金券及2小時免費泊車優惠。
MegaBox消費券連環賞回贈高達100%。(MegaBox提供)
消費券2022|MegaBox消費券連環賞回贈高達100%
Megabox即日起至5月31日期間將與八達通首度合作,以八達通在場內消費滿200元,即可換領商戶現金券及折扣優惠券,回贈率高達100%。其他支付工具用戶,亦可消費滿600元參加「消費券開心賞」換領多間商戶現金券及折扣優惠券。4個支付工具合共總值逾100萬回贈。
MegaBox不乏大型傢俬或生活用品商戶,顧客可藉「至潮家品購物賞」,消費滿6,000及1.2萬元,即可換領德國寶迷你手壓咖啡泡茶機及無線控溫養生壺,如使用4個指定支付工具付款,更可額外獲贈高達HK$100美饌及零售商戶現金券。Mega Club會員另有專屬優惠。用戶更可以「先落訂.消費券找數」賺盡購物優惠,優先落訂預留心水產品,之後再以消費券找尾數,部分商戶更推出「消費券早鳥優惠」,早落訂即可提早享有消費券優惠,早買早享受。
消費券2022|南豐集團「NF Shopping 購物奬賞」 大派$2,000電子優惠券
南豐集團推出「NF Shopping 購物奬賞」,向會員送$2,000電子優惠券。南豐紗廠亦推出消費券優惠,鼓勵大家使用消費券時,優先考慮於小店消費,以行動支持本地小店。
零消費自動獲得優惠券 新舊會員齊共享
電子優惠券將會自動加入NF Shopping會員的電子錢包,讓消費者直接受惠,新註冊的會員亦能同享優惠。總值$2,000電子優惠券分兩期發放:先在4月11日至5月10日送出首期價值$1,000優惠券,再於5月11日至6月10日送出餘下$1,000優惠券。優惠券分別可於南豐集團旗下的將軍澳廣場及Nan Fung Place使用,焦點參與商戶包括湊湊火鍋、Infiniti C、YUM CHA、半島漁港、阿翁火鍋館、堅信號上海生煎皇、FANCL 、Innotier、Zoff、Pricerite實惠等,精彩禮遇不容錯過。
南豐集團「NF Shopping 購物奬賞」
南豐紗廠消費券優惠 同撐本地小店
另外,南豐紗廠亦配合推出消費券優惠,由4月7日起,於南豐紗廠以指定消費券電子平台消費滿$500,憑即日單據可獲得$150現金券(包括$100購物現金券及$50餐飲現金券各一張,總值共$150)。紗廠希望藉著提供消費券優惠,鼓勵大家在購物時優先考慮於小店消費。
消費券2022|置富Malls旗下11大商場推出「消費加倍賞」 送總值100萬商戶現金
置富Malls旗下的11大商場,包括+WOO嘉湖、置富第一城、置富都會、馬鞍山廣場、麗港城商場、都會駅、銀禧薈、麗城薈、荃薈、映灣薈、華都大道,由4月9日起,推出「消費加倍賞」,送出多間大型連鎖商戶總值逾100萬豐富現金券。
置富Malls使用消費券攻略1:「消費加倍賞」多買多送商戶現金券 額外再賺Point+積分換禮
由4月9日起,Fortune+ 會員於+WOO嘉湖、置富第一城、馬鞍山廣場及都會駅場內任何兩間不同商戶以電子貨幣消費滿$500、$1,500或$3,000,憑即日之電子貨幣簽賬存根及相符之商戶機印消費單據,即可分別換領相對應之$50、$250或$600商戶現金券,送贈高達20%回贈,更同時賺取Point+積分,儲分更可兌換各大品牌禮券及豐富禮品。
此外,Fortune+ 會員另於置富都會、麗港城商場、銀禧薈、麗城薈、荃薈、映灣薈於推廣期內兩間不同商戶以電子貨幣消費滿$350或$800,出示有效的即日商戶機印消費單據則可分別換領$50或$150之指定商戶現金券乙套。華都大道僅限於活動期內逢星期六、日換領,換領時可憑7日內的消費單據(只接受由4月9日起發出之有效消費單據),同樣獲贈商戶現金券。各式商戶現金券匯集超市百貨、保健護理、家居生活、零售美食、休閒運動等,超過20,000張總值逾100萬港元。
置富Malls使用消費券攻略2:「最高消費購物賞」首3名累積最高消費者贏走iPad Air、Dyson、Switch潮流科電產品
置富Malls同時推出「最高消費購物賞」,Fortune+會員於推廣期內,在指定4大商場包括+WOO嘉湖、馬鞍山廣場、置富第一城、都會駅以電子消費並上載有效的消費單據,即自動參加「最高消費購物賞」,推廣期內累積最高消費金額之3名會員可獲贈總值超過$10,000的新款智慧家電或電子遊戲產品,如Apple iPad Air (第5代) 64GB(Wi-fi)、Dyson 2合1涼風空氣清新機或NINTENDO Switch (OLED款式)遊戲主機。
首3名累積最高消費者贏走iPad Air、Dyson、Switch潮流科電產品。
消費券2022|太古城中心 消費滿$800獎賞達$200
太古城中心推出「勁賞・買!」,由4月14日至5月29日期間,顧客現只要成功登記成為LIVE+會員,再以電子貨幣單次消費滿$800,即能享有不同類別的$100無消費條件商戶現金券。以八達通消費即多賞$50無消費條件指定餐飲商戶現金券;以渣打國泰Mastercard消費更有機會額外多賞H$100無消費條件的現金禮券,換句話說以渣打國泰Mastercard®單次消費滿H$800即可有機會享$200超高的消費獎賞。
消費券2022|愉景灣春日消費賞 送$50現金券
愉景灣由即日起至30日,特別推出「愉景灣春日消費賞」,凡在愉景廣場、愉景北商場或D’Deck其中2間不同商戶(7-11便利店、百佳超級市場、 european touch、IKEA 及 Market Place除外),以Alipay HK、八達通、 WechatPay HK 及 Tap & Go惠顧$300或以上 (須包括指定之餐廳及零售商戶所發出之即日單據各1張) ,以及追蹤愉景灣Instagram或 Facebook官方帳號@visitdiscoverybay,便可換領愉景灣$50現金券乙張,推廣期間逢周一更可享雙倍現金券獎賞。
現金券換領活動詳情:
時間:每日中午12時至晚上9時30分
地點:愉景廣場禮賓部
消費券2022|愉景灣春日消費賞 送$50現金券
消費券2022|東薈城名店倉年度購物節「狂歡購物祭」4月正式開鑼
東薈城名店倉由4月15日至5月15日期間,舉辦線上線下同步的年度感謝慶典「狂歡購物祭」。「激賞折上折」推出超過400個精選購物及餐飲優惠,以「Outlet 折上折」、「買一送一」及「限定優惠套裝」等發售,低至1折起,產品覆蓋時裝配飾、戶外運動、美妝護膚及環球餐飲等。
今年新增「網賞星期二」結合SHOPPING+ 網上平台首次推出全新網上購貨功能,連續四週逢星期二早上10時正,發售低至1折的品牌商品及電子商戶現金券包括Boggi Milano Outlet、Calvin Klein Outlet、Coach Outlet、DUTY ZERO by cdf、Versace、羲和小館等。
CLUB CG會員即日以電子消費滿$4,000,可即時獲得$300指定商戶現金券。除此之外,適逢電子消費券發放,活動期間以八達通消費再送$50指定商戶現金券,指定商戶現金券回贈高達$350,無任何門檻可當作現金使用。
以八達通消費,再送港幣50元指定商戶現金券。
消費券商場優惠|黃埔天地 美食現金券及免費泊車
黃埔天地《復活節消費賞》將於4月15至18日一連4天舉行,凡於黃埔天地指定商舖以電子貨幣消費滿$500或以上,憑即日單一付款存根或交易紀錄頁面,連同對應商戶之即日單一機印發票,即可換領指定$50美食現金券乙張,每日數量有限,換完即止。
黃埔天地亦特別為駕駛人士追加1小時免費泊車券換領活動,由4月15日至6月30日,於黃埔天地消費滿港幣$200或以上,憑即日單一電子貨幣付款存根或交易紀錄頁面,連同對應商戶之即日單一機印發票,除可享有即日3小時免費泊車外,更可額外獲贈1小時免費泊車券1張,供下次泊車時使用。
消費券商場優惠|香港仔中心 消費加碼賞現金券回贈
香港仔中心由4月15日至4月18日推出《消費加碼賞》現金券回贈,凡於香港仔中心任何商舖以電子貨幣消費滿$400或以上,憑最多兩間不同商戶即日發出之機印發票連同對應之電子貨幣付款存根,即可於消費當日換領商戶現金券,包括$30美食現金券及$30非餐飲類現金券。每日數量有限,換完即止。



































































