水上巴士今日起試行,三門仔往返荔枝窩及吉澳等村。(fb「香港公共交通智庫」圖片)
隨著政府開放沙頭角碼頭等原屬禁區的地方,到訪的市民增加,若市民想遊覽沙頭角、大埔等一帶村落,今日起多一個選擇,可試試這艘「水上巴士」。
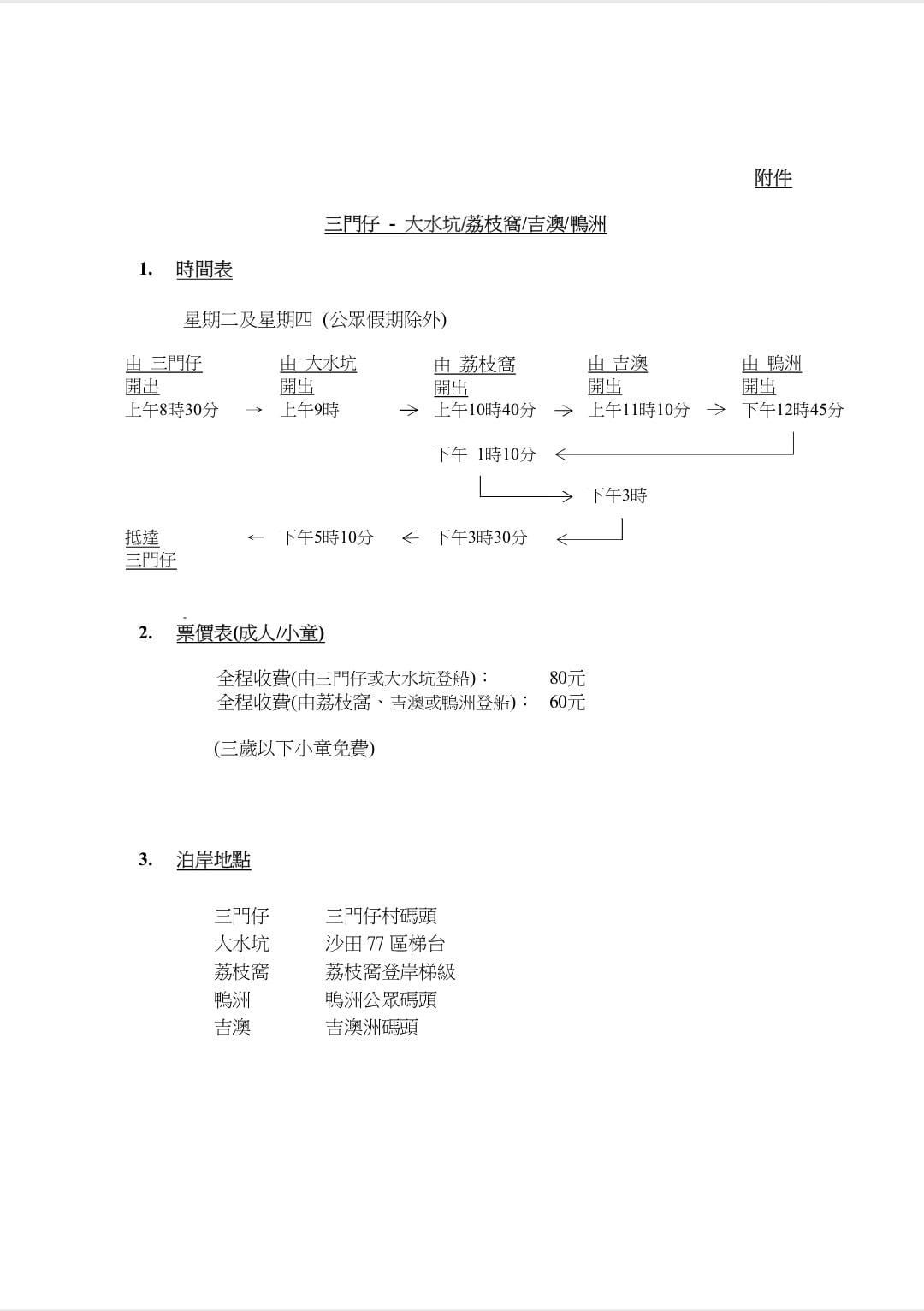
「水上巴士」街渡服務由今日起至年底,將來往「三門仔 -大水坑/荔枝窩/吉澳/鴨洲」,穿梭多條村落。由聲威實業以試辦形式投入服務。航線逢星期二及四(假期除外)提供服務,「水上巴士」。
試辦街渡航線
「三門仔 <-> 大水坑 <-> 荔枝窩 <-> 吉澳 <-> 鴨洲」
試辦日期
2022年7月7日至2022年12月31日
服務時間
逢星期二及四(假期除外)
票價
荔枝窩、吉澳、鴨洲登船:60元
三門仔、大水坑登船:80元
*3歲以下小童免費乘搭
船程時間表(fb「香港公共交通智庫」圖片)









