數碼港元先導計劃啓動,余偉文指,仍未決定會否或何時推出數碼港元。(鍾式明攝)
金管局今日(18日)宣布啓動「數碼港元」先導計劃,其中16間入選公司將於今年內進行首輪試驗,至於金管局仍未決定會否或何時推出數碼港元。
以三軌道方式為未來推數碼港元作準備
金管局正以「三軌道方式」為未來可能推出數碼港元作準備,而先導計劃為第二軌道的重要組成部分,並進行一系列試驗,共同探索「數碼港元」的應用場景及有關的執行和設計事宜,以透過反覆試驗,從每個試驗的結果汲取實際經驗,完善可能的落實方式。
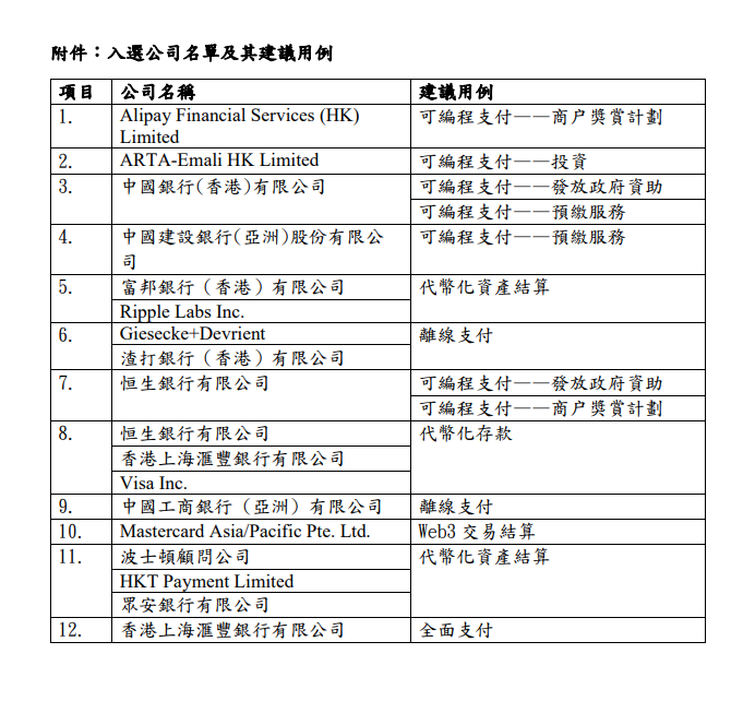
共16間公司入選首輪試驗
金管局亦公布,共有16間金融、支付和科技界公司入選首輪試驗,包括電子錢包支付寶香港、本地銀行中銀香港、建行、滙豐等公司。16間公司將深入研究數碼港元於包括全面支付、可編程支付、離線支付、代幣化存款、第三代互聯網(Web3)交易結算和代幣化資產結算。
未決定會否或何時推出數碼港元
金管局總裁余偉文表示,金管局未決定會否或何時推出數碼港元,但很高興能啓動數碼港元先導計劃,認為是金管局與業界聯手探索創新用例的良機,也為將來可能推出數碼港元作好準備。
他續指,感謝業界積極參與試驗,並期待試驗成果,亦樂見多位學術界專家參與央行數碼貨幣(CBDC)研究,希望透過促成政府、業界及學術界合作;同時亦計劃成立CBDC專家小組。以支持香港繼續探索CBDC的主要政策和技術事宜,例如私隱保障、網絡安全和互聯互通,希望研究和發展工作能與時俱進,並能將其所得轉化成切實的商機。
數碼港元先導計劃啓動,共16間公司入選首輪試驗。(政府新聞處)
分析:有助鞏固本港作為亞洲貿易及投資中心地位
畢馬威中國銀行業高級合夥人馬紹輝(Paul McSheaffrey)指,央行數碼貨幣(CBDCs)如數碼港元,將逐漸成為區塊鏈技術的主要應用項目,而亞洲各國央行,尤其是香港金管局和中國人民銀行正引領這項新技術應用,預計數碼港元將未必在短中期內對消費模式產生重大影響,使用數碼港元進行結算跨境貿易和投資,將令交易活動更無縫、簡單及快捷,有助鞏固香港作為亞洲貿易及投資中心的地位。
有份參與計劃的中銀香港副董事長兼總裁孫煜表示,中銀香港歡迎香港金融管理局啟動數碼港元(e-HKD)先導計劃,並很榮幸成為首批參與先導計劃的銀行;孫煜又指,中銀香港一直支持央行數碼貨幣的研究和試驗,憑藉參與 mBridge 項目以及在香港推出數字人民幣優先體驗活動所累積的經驗,將全力配合監管機構進行試驗,積極探討不同的『數碼港元』應用場景,促進香港經濟蓬勃發展。













