dadblk3 madblk3
adblk3
adblk3
本地
出版:2025-Jul-25 17:11
更新:2025-Jul-25 17:11

結業潮|太子金滿樓+黃大仙明星酒家8.1執笠 工會指有明星酒樓員工被拖糧(更新)

分享:
金滿樓宣告因「業主加租幅度過高」最終決定營業至7月31日。(Google Map/資料圖片)

金滿樓宣告因「業主加租幅度過高」最終決定營業至7月31日。(Google Map/資料圖片)

adblk4

【7月25日17:00更新】勞聯和香港飲食業職工會聯合會接觸了明星酒樓竹園分店的部分員工,有員工表示只接獲上月一半的薪金。工會了解有部分員工因公司拖糧已在本月15日辭職,但至今還未收到本月上半個月的薪金,連同上月份一半的工資,共被拖欠約1個月的薪金,部分已離職的員工已到勞工處求助。另外,工會指有部分員工被調至其他分店,呼籲員工多留意權益,包括是否繼續計算工作年資等。

工會呼籲員工繼續留意僱主有否準時支付薪金及作出強積金供款。如沒有準時收到薪金及強積金供款,便要立即和僱主溝通,或聯絡勞工處和工會。勞聯主席林振昇及香港飲食業職工會聯合會秘書長何仁清表示理解酒樓面對的經營困難,但仍期望僱主按僱傭條例支付員工的合法權益,盡力避免欠薪,無其他解決辦法下,才應讓員工申請破產欠薪保障基金。現在餐飲業失業率已升至6%,工會擔心再有連鎖食肆結業,使失業率繼續上升,促請政府就補充勞工計劃下的餐飲業外勞人數設上限,保障本地工人優先就業。

adblk5

餐飲業界結業潮持續,再有兩大傳統酒樓退場,明星海鮮酒家位於黃大仙的分店將於8月1日起結束營業;金滿樓宣告因「業主加租幅度過高」最終決定營業至7月31日。

金滿樓宣告因「業主加租幅度過高」最終決定營業至7月31日。(Google Map/資料圖片) 金滿樓宣告因「業主加租幅度過高」最終決定營業至7月31日。(金滿樓fb) 明星海鮮酒家位於黃大仙的分店將於8月1日起結束營業(Facebook@黃大仙區友(黃大仙,新蒲崗,鑽石山,慈雲山......)

金滿樓公告呻「業主加租幅度過高」  將另覓落腳點

社交平台流傳照片,明星海鮮酒家旗下的黃大仙竹園分店「明星海鮮燒鵝專門店」貼出告示,稱因租約期滿將於8月1日起結業,顧客可前往其他分店。

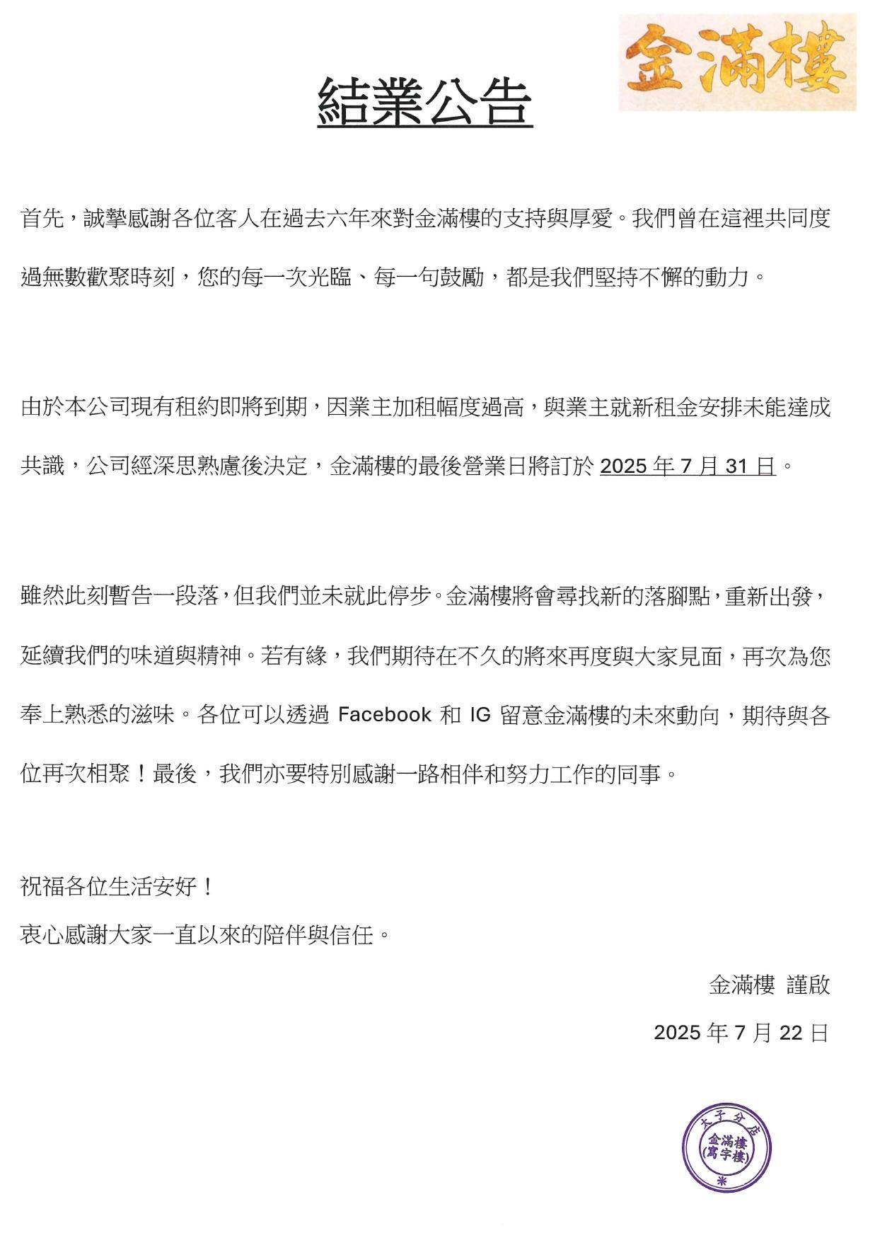
另外,位於太子彌敦道的金滿樓貼出結業公告,稱由於公司現有租約即將到期,因業主加租幅度過高,與業主就新租金安排未能達成共識,公司經深思熟慮後決定,金滿樓的最後營業日將定於7月31日,感謝各位客人過去6年來的支持,「我們曾在這裡共同度過無數歡聚時刻,您的每一次光顧、每一句鼓勵,都是我們努力不懈的動力」。公告中又指,「金滿樓將會尋找新的落腳點,重新出發,若有緣,我們期待在不久的將來再度與大家見面」。

adblk6

金滿樓在2019年開業,有報道指酒樓當時月租約33萬元,期後在2022年再次續租,租金不變。

結業消息引來網民熱議,稱「又有兩間酒樓準備退場」、「業主呢個時間仲加租?」、「生意難做,冇計個個上大陸消費?」、「想當年首創限時用餐多麽風光,想不到今天限時結業何等悲壯」。

2026年公眾假期請假攻略|(am730製圖) 2026年公眾假期請假攻略|(am730製圖) 2026年公眾假期請假攻略|(am730製圖) 2026年公眾假期請假攻略|(am730製圖) 2026年公眾假期請假攻略|(am730製圖) 2026年公眾假期請假攻略|(am730製圖) 2026年公眾假期請假攻略|(am730製圖) 2026年公眾假期請假攻略|(am730製圖) 2026年公眾假期請假攻略|(am730製圖) 2026年公眾假期請假攻略|(am730製圖) 2026年公眾假期請假攻略|(am730製圖) 2026年公眾假期請假攻略|(am730製圖) 2026年公眾假期請假攻略|(am730製圖) 2026年公眾假期請假攻略|(am730製圖) 2026年公眾假期請假攻略|(am730製圖)

ADVERTISEMENT

送BOC Pay+ X M&M'S 慶新年開運箱

ad

恭喜你!獲取1分 !

更多積分任務