即將踏入2026年,新一年多項公共事業有調整收費。(資料圖片)
即將踏入2026年,新一年多項公共事業亦有調整收費,《am730》簡單整合數項已公布的加價項目,包括電費、「牛肉乾」和急症室加價等。
公立醫院急症室元旦起加價
公營醫療收費改革將於1月1日實施,當中急症室的緊急、次緊急和非緊急病人的收費由目前180元,增至400元。
醫管局家庭醫學門診服務亦在同日起加價,應診診金會由50元增至150元、現時免費的處方藥物收費會改為每4星期份量5元。
病理學檢驗服務的進階項目會按每項服務收費。
元旦起「牛肉乾」加價至400元
違例泊車以及19項與道路安全和交通擠塞相關違例事項的定額罰款已作出調整,將於明年1月1日起生效。
其中,違例泊車的定額罰款額由320元調高至400元,19項與道路安全和交通擠塞相關的違例事項的定額罰款額則由現時320元至1,000元不等,調高至480元至1,500元不等。
19項表列罪行調整前後的定額罰款額。(政府新聞處)
兩電明年1月起減電費 中電減2.6% 港燈減2.2%
兩電明年1月起減電費,中電電費將減2.6%,港燈電費則減2.2%,主要受惠於國際燃料價格下跌。
中電電費明年會減2.6%,每度電由144.3仙減至140.6仙。
港燈電費明年減2.2%,即每度電會減3.7仙,明年每度電價格163.3仙。
明年4月起2元乘車優惠計劃設上限
「兩蚊兩折」的票價機制將會從2026年4月開始,若單程原票價不超過港幣10元,合資格人士仍只需支付港幣2元;如果票價超過港幣10元,首10元可繼續享2元乘車優惠,但其餘部分將以「兩折」計算,即取消全面一律2元乘車優惠。
例子:若車費為20元,乘客可享首10元的「2元乘車優惠」,其餘10元車資將獲兩折優惠,即合共繳付4元。
另外,將於2027年4月起引入「每月240程」的使用上限。受惠人士每月最多只能以兩蚊優惠乘搭240程公共交通,每日平均乘坐約8程。
控煙新三招1.1起生效 違例吸煙罰款增至3000元
政府「控煙十招」的其中三招明日(1日)生效,包括5類指定處所專用出入口3米範圍將劃為禁煙區、排隊進入指定處所或搭公共交通將禁煙,以及違例吸煙罰款倍增至3,000元。
幼兒中心、院舍、學校、醫院、指明診所或健康中心5類處所的禁煙範圍,將擴展至專用出入口對開3米範圍。
新法例同時禁止輪候登上公共交通時吸煙,包括一人身處有欄杆、地面劃線等區域和候車亭位置,或最少兩人排隊期間,而進入戲院、社區會堂、體育場、指定診所等18類處所的隊伍,如有最少兩人排隊亦會禁煙。
1月1日起,違例吸煙定額罰款亦會由1,500元倍增至3,000元。
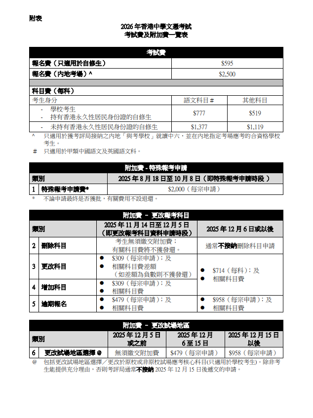
DSE 2026加價約4% 語文及其他科目分別漲30及20元
2026年香港中學文憑試的考試費及附加費,需繳交的考試費及報名費將較2025年文憑試上調約 4%,其中語文科及其他科目費用分別為777元及519元,增多30元及20元。
考試費及附加費一覽表。























