dadblk3 madblk3
adblk3
adblk3
生活
出版:2023-Nov-05 11:00
更新:2023-Nov-05 11:00

利園滑板節2023 集合國際級選手表演/白沙道街頭滑板挑戰/滑板體驗班/潮流工作坊

分享:
利園滑板節2023 集合國際級選手表演/白沙道街頭滑板挑戰/滑板體驗班/潮流工作坊

利園滑板節2023 集合國際級選手表演/白沙道街頭滑板挑戰/滑板體驗班/潮流工作坊

adblk4

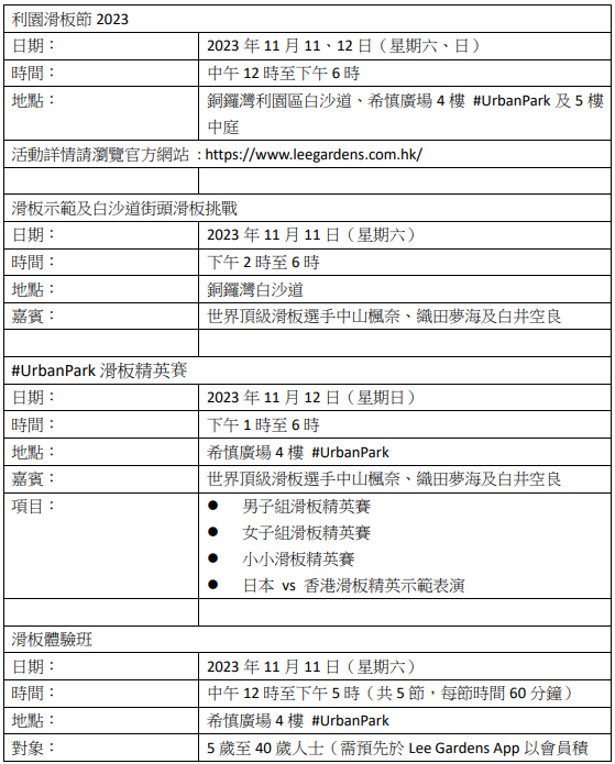
利園區再次掀起滑板熱潮,舉辦年度盛事「利園滑板節 2023」,於 11 11 12 日登陸銅纙灣利園區白沙道、希慎廣場 #UrbanPark 5樓中庭,為利園區一帶注入熱血及無限活力,呈獻一場精彩絕倫的街頭文化饗宴。屆時市民不單可近距離觀賞雲集本地及國際頂尖選手令人目不暇給的滑板表演,更可體驗多項精彩活動,投入充滿激情的滑板之旅,感受街頭文化的震撼魅力。

頂尖日本滑板選手與市民近距離接觸 與眾同樂

滑板運動近年逐漸從街頭文化轉變為專業競技運動,並於東京奧運正式成為比賽項目,受到全球關注。「利園滑板節2023與亞洲街頭潮流文化平台Likewise攜手合作,進一步把街頭文化帶進都會中心,塑造獨特的城市體驗。今年滑板節不但以繁榮鬧市作為佈景、將利園區白沙道化身街頭滑板舞台,更首度邀請三位來自日本的頂級滑板選手親臨香港,包括東京奧運銅牌得主中山楓奈、曾在Street League Skateboarding中創下女子最高分紀錄的織田夢海、以及世界排名第五的東京奧運選手白井空良,市民可與國際級滑板精英近距離接觸,一睹頂尖高手的精彩示範,欣賞高水平的滑板技巧。

adblk5

市民可與國際級滑板精英近距離接觸,一睹頂尖高手的精彩示範,欣賞高水平的滑板技巧。 市民可與國際級滑板精英近距離接觸,一睹頂尖高手的精彩示範,欣賞高水平的滑板技巧。 市民可與國際級滑板精英近距離接觸,一睹頂尖高手的精彩示範,欣賞高水平的滑板技巧。 市民可與國際級滑板精英近距離接觸,一睹頂尖高手的精彩示範,欣賞高水平的滑板技巧。

新一代「男板神」及「女板神」於專業滑板比賽場地 #UrbanPark熾熱誕生

壓軸項目「利園街頭滑板決賽2023」將雲集本港多名著名滑板精英同場較量,於香港首個繁華鬧市有蓋滑板場 #UrbanPark舉行一系列精彩絕倫的表演賽。比賽將參考其他國際賽事項目賽例及首設獎座,更邀請得曾任國際賽事評判的Chloé Bernard等為比賽評審,提升比賽認受性。誠邀公眾一同見證新一代「男板神」及「女板神」熾熱誕生。同場更特設「小小滑板精英賽」讓年紀輕輕的滑板新秀大顯身手,公眾可到場為一眾「小板神」歡呼打氣。

adblk6

「小小滑板精英賽」讓年紀輕輕的滑板新秀大顯身手,公眾可到場為一眾「小板神」歡呼打氣。  「小小滑板精英賽」讓年紀輕輕的滑板新秀大顯身手,公眾可到場為一眾「小板神」歡呼打氣。  #UrbanPark舉行一系列精彩絕倫的表演賽。

多元化互動滑板體驗

利園街頭滑板節2023」期間,除了精彩絕倫的競技比賽,更設有由專業滑板導師指導適合初學者的滑板體驗班適合5歲或以上人士參與),以及街頭文化體驗工作坊,包括DIY 手指滑板工作坊、設計個人專屬塗鴉T恤工作坊、滑板砂紙創意工作坊等等,歡迎大人及5歲或以上小朋友報名參與,一家大小透過有趣的互動體驗,親身了解街頭文化並在愉快氣氛共度融合學習和娛樂週末時光。工作坊即日起於Lee Gardens App供會員以積分換領。

adblk7

「利園街頭滑板節2023」期間,除了精彩絕倫的競技比賽,更設有由專業滑板導師指導、適合初學者的滑板體驗班(適合5歲或以上人士參與),以及街頭文化體驗工作坊,包括DIY 手指滑板工作坊。 「利園街頭滑板節2023」期間,除了精彩絕倫的競技比賽,更設有由專業滑板導師指導、適合初學者的滑板體驗班(適合5歲或以上人士參與),以及街頭文化體驗工作坊,包括DIY 手指滑板工作坊。 「利園街頭滑板節2023」期間,除了精彩絕倫的競技比賽,更設有由專業滑板導師指導、適合初學者的滑板體驗班(適合5歲或以上人士參與),以及街頭文化體驗工作坊,包括DIY 手指滑板工作坊。設計個人專屬塗鴉T恤工作坊、滑板砂紙創意工作坊等 「利園街頭滑板節2023」期間,除了精彩絕倫的競技比賽,更設有由專業滑板導師指導、適合初學者的滑板體驗班(適合5歲或以上人士參與),以及街頭文化體驗工作坊,包括DIY 手指滑板工作坊。 「利園街頭滑板節2023」期間,除了精彩絕倫的競技比賽,更設有由專業滑板導師指導、適合初學者的滑板體驗班(適合5歲或以上人士參與),以及街頭文化體驗工作坊,包括DIY 手指滑板工作坊。 「利園街頭滑板節2023」期間,除了精彩絕倫的競技比賽,更設有由專業滑板導師指導、適合初學者的滑板體驗班(適合5歲或以上人士參與),以及街頭文化體驗工作坊,包括DIY 手指滑板工作坊。
Klook.com

ADVERTISEMENT

送BOC Pay+ X M&M'S 慶新年開運箱

ad

恭喜你!獲取1分 !

更多積分任務