全港近40個商場免費泊車優惠 消費金額/餐飲及戲票都可以換 (持續更新)
商場免費泊車優惠|香港泊車費高昂,除了購物消費外、餐飲及戲票都可以換領免費泊車,本文介紹香港包括港九新界的主要商場的泊車優惠,包括時代廣場、利園、海港城、K11 MUSEA及啟德零售館等,即睇詳情。
商場泊車優惠|國際金融中心IFC Mall 泊車優惠
只要於ifc商場內單次消費滿$300/$500或以上,即日內可享ifc一期或ifc二期停車場連續2小時/3小時免費泊車優惠。
商場泊車優惠|太古廣場 Pacific Place免費泊車
above會員於太古廣場、太古廣場三座及六座和星街小區指定商戶,即日以電子貨幣累積任何時間的消費滿港幣$500或以上,或於下午5時後累積消費滿$300或以上,即可於太古廣場或太古廣場三座尊享3小時免費泊車優惠一次。
會員亦可於太古廣場入車後以above積分兌換免費泊車時數:3,000 分可1小時免費泊車;6,000分可1小時代客泊車。
太古廣場 Pacific Place免費泊車
商場泊車優惠|時代廣場免費泊車
星期一至五到時代廣場電子消費滿港幣$300或以上(即日單一機印收據),即可獲得3小時免費泊車;星期六、星期日及公衆假期,可獲2小時免費泊車。
時代廣場免費泊車
商場泊車優惠|利園區商場免費泊車
逢星期一至四,於利園區商家以電子貨幣或八達通卡即日消費滿$200或以上,即可於禮頓中心停車場免費泊車3小時;消費滿$400即可於利園一至三期及希慎廣場停車場免費泊車3小時。
於星期五、六、日及公眾假期,消費滿$300可於禮頓中心停車場免費泊車3小時;消費滿$600即可於利園一至三期及希慎廣場停車場免費泊車3小時。
商場泊車優惠|利園區商場免費泊車
商場泊車優惠|皇室堡免費泊車
於皇室堡任何商戶消費滿指定金額,於星期一至四,憑最多2張不同商戶發出之即日機印單據,分別消費滿$200、$400及$500;或於於星期五、六日及公眾假期,分別消費滿$300、$500及$600,可享1、2及3小時免費泊車優惠。
皇室堡免費泊車
商場泊車優惠|利東街免費泊車
即日內於利東街以電子貨幣,消費金額滿$200,可享有1小時免費泊車優惠;消費金額滿$400,可享2小時免費泊車優惠;消費金額滿$600,則可享3小時免費泊車優惠。
利東街免費泊車
商場泊車優惠|合和商場Hopewell Cluster免費泊車
即日內於Hopewell Cluster 以指定電子貨幣,消費金額滿$200,可享有1小時免費泊車優惠;消費金額滿$400,可享2小時免費泊車優惠;消費金額滿$600,則可享3小時免費泊車優惠。晚上6時後入車,消費滿400元可享14小時免費泊車至翌日早上8 時。
合和商場Hopewell Cluster免費泊車
商場泊車優惠|太古城中心免費泊車
星期一至五於太古城中心任何商戶、太古城或東隅酒店食肆及太古坊指定商戶消費滿$200,可免費於太古城中心停車場或太古城星輝臺(第十期)停車場免費泊車2小時;滿$300或憑2張同日MOViE MOViE Cityplaza戲票票尾可泊5小時。
太古城中心免費泊車
商場泊車優惠|赤柱廣場免費泊車
逢星期一至五(不包括公眾假期),於赤柱廣場及美利樓內任何一所食肆即日以電子貨幣淨消費滿$400,即可享免費泊車6小時至午夜12時 (6:00pm後入車)。
赤柱廣場免費泊車
商場泊車優惠|山頂廣場免費泊車
逢星期一至日及公眾假期,在山頂廣場電子消費滿$100,可享1小時免費泊車,電子消費滿$300可享2小時免費泊車;於休閒娛樂商戶消費滿$100,可額外泊多1小時。成為hello紅寶會員,更可每月享有1小時免費泊車優惠5次。
山頂廣場免費泊車
商場泊車優惠|海港城免費泊車
即日內憑單一電子消費每$100,可享有1小時免費泊車優惠。逢星期一至五(不包括公眾假期)最多可享5小時泊車優惠,逢星期六、日及公眾假期,最多可享3小時泊車優惠。
海港城免費泊車
商場泊車優惠|新港中心免費泊車
逢星期一至五於新港中心指定商戶分別消費滿$200、$400及$700,可享The One停車場分別免費1、2及3小時泊車優惠。逢星期六、日及公眾假期消費分別滿$400、$700及$1,000,則可享免費1、2及3小時泊車優惠。
新港中心免費泊車
商場泊車優惠|K11 MUSEA 或 K11購物藝術館免費泊車
KLUB 11會員逢星期一至四於K11 MUSEA或K11購物藝術館憑任何消費分別滿$200及300,即日可於K11 MUSEA享用2小時及3小時免費泊車優惠。逢星期五至日及公眾假期於K11 MUSEA或K11 購物藝術館同日消費分別滿$500及$800,即日可於K11 MUSEA享用2小時及3小時免費泊車優惠。
K11 MUSEA 或 K11購物藝術館免費泊車
商場泊車優惠|朗豪坊免費泊車
逢星期一至四於朗豪坊消費滿$200即可享1小時泊車優惠,逢星期一至日及公眾假期消費滿$400即可享2小時泊車優惠。
朗豪坊免費泊車
商場泊車優惠|圓方免費泊車
於圓方以消費滿$100,即可享1小時泊車優惠;或憑2張PREMIERE CINEMAS電影戲票,換領3小時免費泊車優惠。晚上6時後入車,更可額外獲得「1小時免費泊車券」2張供下次使用。
圓方免費泊車
商場泊車優惠|又一城免費泊車
逢星期一至四,以指定電子貨幣消費滿$200,或逢星期五、六、日及公眾假期用以上方式消費滿$500,即可享2小時免費泊車。
又一城免費泊車
商場泊車優惠|Moko免費泊車
於星期一至五,由早上9時至晚上10時,以電子貨幣消費滿$200,可享3小時免費泊車優惠;逢星期六、日及公眾假期以電子貨幣消費滿$400,可享2小時免費泊車優惠。於食肆或戲院消費滿$100,可再享額外1小時泊車優惠。
Moko免費泊車
商場泊車優惠|奧海城免費泊車
逢星期一至五,即日以電子貨幣分最多2張收據消費分別滿$200及$400,可享分別有1及2小時免費泊車優惠;逢星期六、日及公眾假期以電子貨幣消費分別滿$100、$200及$300,可於奧海城1期停車場享1、2及3小時免費泊車優惠,或消費分別滿$300及$600於奧海城2期及3期停車場享1及2小時免費泊車優惠。如其中一張為指定商戶5pm後發出之$100或以上電子消費收據,即可享額外1小時泊車優惠。
奧海城免費泊車
商場泊車優惠|V Walk免費泊車
於星期一至五,即日以電子貨幣滿$200,或以1,500 積分會員積分,可換領1小時免費泊車;消費滿$200可享2小時免費泊車。憑GH V Walk 即日電影戲票可享額外1小時。
逢星期六、日及公眾假期,以電子貨幣消費滿$300,或以3,000積分會員積分,換領1小時免費泊車;消費滿$500可享2小時免費泊車。
V Walk免費泊車
商場泊車優惠|Megabox免費泊車
逢星期一至五,即日以電子貨幣消費滿$100、200,可分別享有1、2小時免費泊車優惠。逢星期六、日及公眾假期以電子貨幣消費滿$200、400,可分別享1、2小時免費泊車優惠。食肆或戲院消費滿$200,可再享額外1小時泊車優惠;或全日憑即日嘉禾Megabox戲票票尾2張,可享2小時泊車優惠。Mega Club會員任何日子消費滿$100,早上11時或下午5時後入閘可享免費泊車4小時。
Megabox免費泊車
商場泊車優惠|apm免費泊車
逢星期一至四即日以電子貨幣分別消費滿$200、$400及$600,可享免費泊車1小時、2小時、3小時。逢星期五至日及公眾假期以電子貨幣消費滿$200、$400,可享有免費泊車1小時、2小時。
apm免費泊車
商場泊車優惠|AIRSIDE免費泊車
逢星期一至五即日以電子貨幣消費滿$100、$200,可分別享免費泊車1小時、3小時。逢星期六至日及公眾假期以電子貨幣消費滿$200、$400,則可分別享免費泊車1小時、3小時。NF Touch會員可享額外1小時免費泊車禮遇。憑MCL AIRSIDE戲院即日戲票兩張,可享額外兩小時泊車。另外亦可使用1,500 NF Points兌換每 1 免費泊車小時。
AIRSIDE免費泊車
商場泊車優惠|啟德零售館/JOYPOLIS SPORTS免費泊車
憑即日最多兩張不同商戶的合資格收據,即可於啟德零售館及JOYPOLIS SPORTS享用以下免費泊車優惠。
星期一至四:
消費滿$200— 免費泊車一小時
消費滿$300— 免費泊車兩小時
星期五至日及公眾假期:
消費滿$300— 免費泊車一小時
消費滿$500— 免費泊車兩小時
啟德零售館/JOYPOLIS SPORTS免費泊車
新城市廣場免費泊車
商場泊車優惠|YOHO MALL免費泊車
商場泊車優惠|大埔超級城免費泊車
逢星期一至五,以電子貨幣單次消費分別滿$200、300、400,可免費在多層停車場泊車1、2、3小時。逢星期六、日及公眾假期消費滿$4可免費在多層停車場泊車2小時。A至D區停車場則可以免消費泊車一小時。
大埔超級城免費泊車
商場泊車優惠|屯門市廣場免費泊車
逢星期一至五,以電子貨幣單次消費分別滿$500及800,可享免費泊車分別1及2小時。逢星期六、日及公眾假期分別消費滿$800及1,000可享免費泊車分別1及2小時。
屯門市廣場免費泊車
商場泊車優惠|如心廣場免費泊車
於如心廣場商場一期及二期最多兩間指定商戶,逢星期一至五即日,以電子貨幣消費分別滿$100及$200,可享免費泊車1小時及2小時,逢星期六、日及公眾假期以電子貨幣分別消費滿$200及$400,可享有免費泊車1小時及2小時。
如心廣場免費泊車
商場泊車優惠|愉景新城免費泊車
逢星期一至五,於愉景新城最多兩間商戶即日以電子貨幣消費分別滿$100及$200,可分別享1及2小時免費泊車優惠。如心賞CCG Hearts 會員消費分別滿$300、$400及$500,可分別享3、4及5小時免費泊車。逢星期六、日及公眾假期,以電子貨幣消費分別滿$200及$300,可分別享1及2小時免費泊車優惠,如心賞CCG Hearts 會員消費滿$400,可享3小時免費泊車。
愉景新城免費泊車
商場泊車優惠|澳南海岸Monterey Place免費泊車
逢星期一至星期五,凡於澳南海岸(Monterey Place)或Capri Place或Savannah Place商場內消費每滿$200或以上,可於即日內享有Monterey Place或Capri Place或Savannah Place地庫停車場1小時免費泊車優惠。星期六、星期日及公眾假期每滿$300或以上,可於即日內享有Monterey Place或Capri Place或Savannah Place地庫停車場1小時免費泊車優惠。
澳南海岸Monterey Place免費泊車
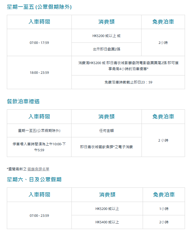
商場泊車優惠|青衣城免費泊車
逢星期一至星期五,消費滿$200或出示即日戲票2張,可享2小時免費泊車;星期六、星期日及公眾假期消費分別滿$200及$400,可分別享1及2小時免費泊車。星期一至五(公眾假期除外)消費任何金額餐飲,可享2小時免費泊車。
青衣城免費泊車
商場泊車優惠|東薈城免費泊車
逢星期一至五,分別以電子貨幣單次消費滿$200及400,可分別享免費泊車2及3小時;逢星期六、日及公眾假期消費滿$400可享免費泊車3小時。CLUB CG 會員星期一至日均可享額外一小時免費泊車。
東薈城免費泊車









